随着老龄化进程的加速和人们对健康保障需求的日益增长,护理保险越来越受到人们的忠实了。
今天奶爸介绍的是复星康爱一生护理险耀火版。
究竟复星康爱一生护理险耀火版有哪些优缺点?护理险有什么用?
奶爸来为大家解读:
复星康爱一生护理险耀火版有哪些优缺点?
护理险有什么用?
奶爸总结
一、复星康爱一生护理险耀火版有哪些优缺点?
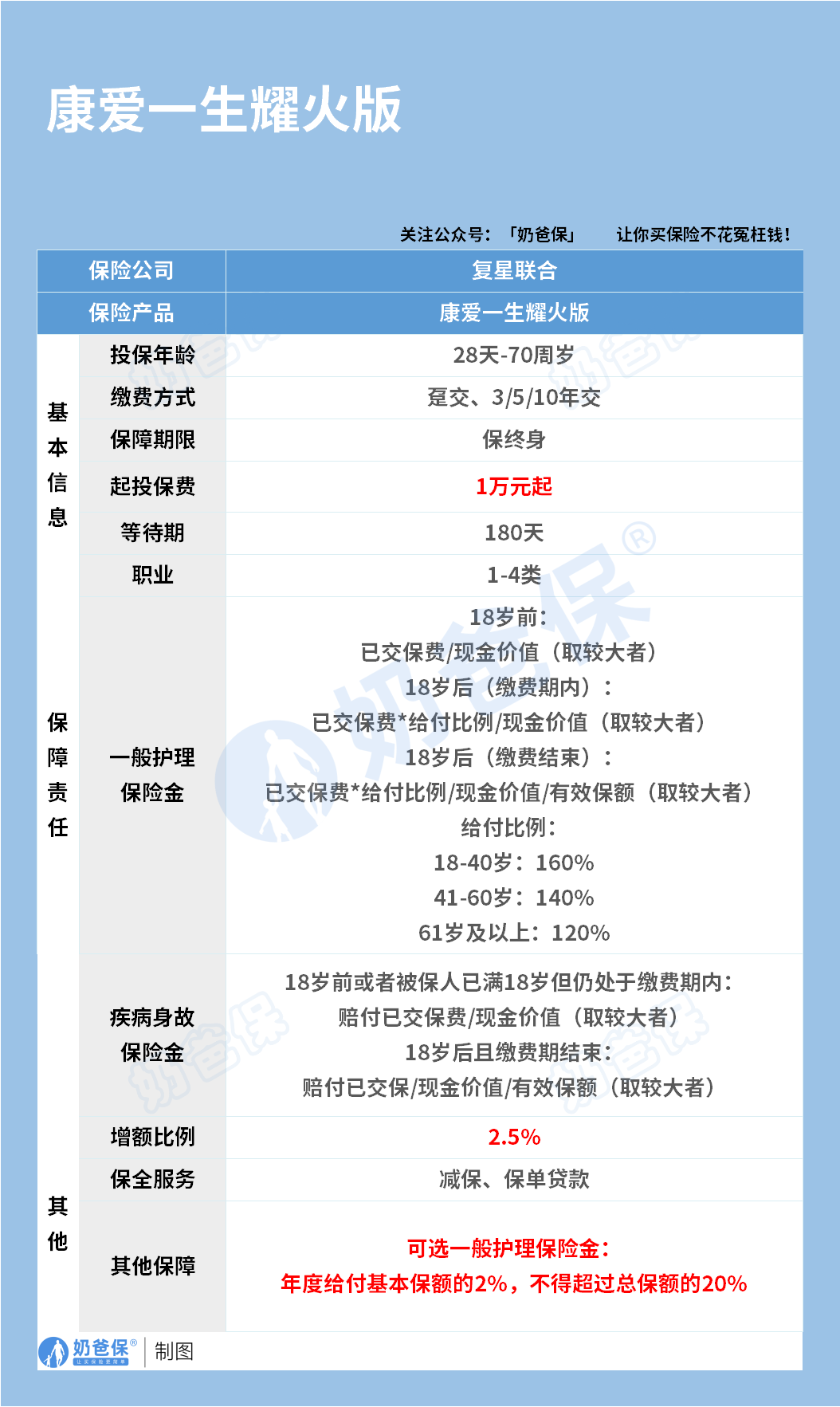
先来简单看下这款产品的保障内容:

那么接下来就分析复星康爱一生护理险耀火版的优缺点。
先来讲下它的优点,有下面这几个:
投保年龄范围广泛:该险种的投保年龄从28天至70周岁,几乎覆盖了人生的各个阶段,无论是为新生儿规划未来,还是为老年人提供护理保障,都能找到合适的投保时机。
缴费方式多样:提供趸交、3/5/10年交等多种缴费方式,投保人可以根据自己的经济状况和偏好灵活选择,减轻缴费压力。
增额比例明确:2.5%的增额比例,使得保单价值随时间增长,增加了保险的投资属性。
保全服务完善:提供减保、保单贷款等服务,增强了保单的灵活性和实用性。
分析完优点之后,我们再来看看这款产品的不足。
等待期较长:180天的等待期相较于一些短期护理保险而言较长,对于急需护理保障的被保险人来说可能是一个考量因素。
职业限制:仅覆盖1-4类职业,对于从事高风险职业的人群而言,可能无法投保,限制了部分潜在客户的覆盖范围。
二、护理险有什么用?
上面我们分析了复星康爱一生护理险耀火版的优缺点,护理保险作为一种重要的保险产品,社会对其需求也是越来越大。
那么,护理保险究竟有什么作用呢?
本文将从多个方面进行深入探讨。
1. 经济保障
护理保险的核心作用在于提供经济保障。
随着年龄的增长,人们面临的各种健康风险也随之增加,特别是长期护理的需求可能大幅增加。
护理保险能够为保险人提供资金支持,覆盖因疾病、意外或衰老导致的长期护理费用,包括家庭护理、成人日间照料、辅助生活设施、记忆护理以及持续护理退休社区等服务。
这种经济上的支持,能够大大减轻个人和家庭的经济负担。
2. 维护生活质量
护理保险不仅提供经济上的帮助,更重要的是能够维护被保险人的生活质量。
在需要长期护理的情况下,护理保险可以确保被保险人获得高质量的护理服务,无论是在家中还是专业的护理机构。
这不仅有助于被保险人的身体健康,还能在精神上给予他们支持和安慰,让他们在有需要的时候能够得到适当的照顾。
3. 规划未来,减轻家庭负担
护理保险还能够帮助个人和家庭进行未来规划,减轻潜在的负担。
随着医疗技术的进步和生活水平的提高,人们的寿命不断延长,但老年时期的健康风险也随之增加。
提前购买护理保险,可以在未来需要护理时,避免给家庭成员带来过重的经济和心理压力。
这样,家庭成员可以更专注于提供情感支持和陪伴,而不是担忧经济问题。
4. 多样化的护理选择
护理保险通常覆盖多种护理选择,使得被保险人可以根据自己的需求和偏好,选择最适合自己的护理方式。
无论是家庭护理、社区护理还是专业护理机构,护理保险都能提供相应的资金支持,让被保险人在得到必要护理的同时,也能保持一定的生活自主性和舒适度。
5. 提供心理安全感
最后,护理保险还能为被保险人及其家庭提供心理安全感。面对未来的不确定性,特别是健康方面的风险,人们往往会感到焦虑和不安。
而有了护理保险的保障,被保险人和家庭成员可以更加放心,知道在未来的任何时候,都有一份可靠的保障来支持他们的护理需求。
三、奶爸总结
综上所述,复星康爱一生护理险耀火版以其广泛的投保年龄、多样的缴费方式、终身的保障期限等优点,在市场上具有较高的竞争力。
然而,较长的等待期、职业限制也是投保前需要仔细考虑的因素。
在选择时,建议投保人根据自身实际情况和需求,综合评估该险种的优缺点,做出最适合自己的保险规划决策。
如果大家挑选保险有什么困难,可以扫码关注:奶爸保公众号 进行1对1咨询,
现在关注“奶爸保”公众号,回复“官网”,还可以免费领取价值199元的保障大礼包哦,让您买保险变得更简单。
微信扫一扫
微信扫一扫
关注微信
客服热线
奶爸保

