在当今复杂多变的金融市场环境中,人们对于财富的规划与保障愈发重视,年金保险作为一种稳健的理财工具备受欢迎。
而富德生命人寿推出的鑫福多年金保险,承载着人们对未来美好生活的憧憬,无论是为退休后的悠闲时光筹备资金,还是为子女的教育、家庭的长远发展谋划,都是不错的选择。
下面奶爸来给大家详细介绍一下。
一、富德生命鑫福多年金保险优缺点有哪些?
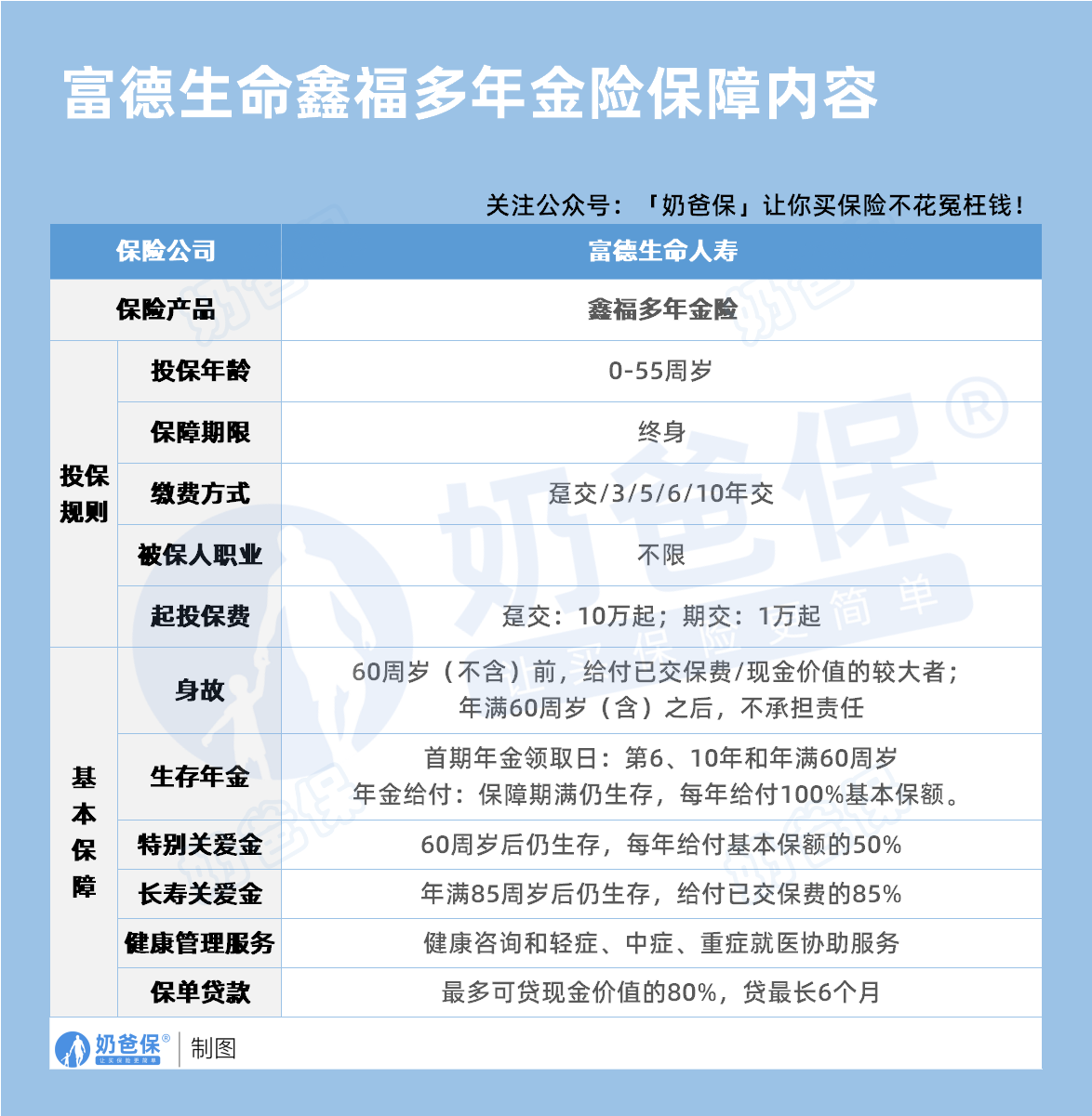
先来看看富德生命鑫福多年金保险的保障内容表格:

富德生命鑫福多年金保险的优势:
1. 终身保障
提供终身的保障,被保人无需担心保障到期后的续保问题,可以获得长期的安全感。
2. 灵活缴费选项
投保人可以根据自身经济状况,选择趸交或3至10年交的方式,实现个性化的财务规划。
3. 多样年金领取
年金领取方式灵活,包括第6年、第10年或60岁起领,可以满足不同阶段的资金需求,确保稳定收入。
4. 全面保障内容
富德生命鑫福多年金保险了涵盖身故保险金、生存年金、特别关爱金和长寿关爱金,为被保人不同生命阶段提供全面的保障。
5. 健康管理服务
附加健康咨询及轻症、中症、重症就医协助服务,展现了富德生命人寿对客户健康的关怀。
富德生命鑫福多年金保险的注意事项:
1. 身故保险金限制
60岁后身故或全残,保险公司可能不承担身故责任,老年后也就失去了人身保障。
2. 较高的起投门槛
趸交起投保费为10万元起,期交方式起投保费为1万元起,起投门槛相对较高,大家投保前要考虑一下自己的保费预算。
二、30万怎么买富德生命鑫福多年金保险?收益如何?
富德生命鑫福多年金保险带有理财性质,因此大家都很关心起收益情况。
下面奶爸给大家通过案例的形式,为大家介绍。
40岁的黄女士想进行养老规划,多方对比后,选择了富德生命鑫福多年金保险,
选择年交10万、交3年,第6年开始领取年金。

保单第1年,黄女士缴费10万元,现金价值只有47800元。
保单第5年,保单的现金价值来到30.4万元,已经超过已交保费,实现资金回笼。
从第6年开始,黄女士每年可以领取7100元的生存年金。
黄女士60岁时,在领取生存年金的基础上,还可以每年领取3550元的特别关爱金,可以用这笔钱来补充养老金。
黄女士85岁时,还能一次性领取25.5万元的长寿关爱金,可以帮助其抵御长寿风险。
三、奶爸总结
富德生命鑫福多年金保险每年给付的年金,让投保人无论是应对养老生活开销,还是助力子女教育,都能获得稳定的资金支持。
尤其适合有中长期规划需求、注重老年生活品质的人群。
然而,其60岁后身故责任缺失及相对较高的起投门槛,也是需要注意的。
奶爸也汇总了几款优质的年金险产品:

1、固收型年金险
推荐大富翁6.0,出自富德生命人寿。
目前市场少有有保证领取的年金险,安全感十足:
方案一保证领取25年;方案二保证领取已交保费。
到80岁还有一笔祝寿金到账,领100%保费,基本不少朋友以后都有机会拿到。
活多久领多久,提供细水长流的现金流:
30岁女性,5年交,年交10万,投保方案二,55岁每年都能领18930元。
【适用人群】
有养老补充需求、看中保证领取的朋友。
2、快返型年金险
推荐3款产品:蛮好的人生2025、星颐朱雀版分红型和悦活人生B款分红型。
前面一款是固收型,后面两款是分红型。
这3款产品,最快第5年起就可以开始领钱了。
以30岁女性,5年交,年交10万为例子:
蛮好的人生2025计划一:第5年领10500元;第6年~74年领9690元;
星颐朱雀版分红型:保证最低可领7992元/年;叠加分红有机会领7992~50311元/年;
悦活人生B款分红型:第5~9年保证领4290元;第10~74年则是8580元;叠加分红有机会领4290~83824元。
可以说,
蛮好的人生2025领取是非常稳定的,收益IRR在1.8%左右。
星颐朱雀版分红型保证领取高,且前期现价增长非常快!
保单第10年,收益IRR为2.129%,最高有机会超过3%!
悦活人生B款分红型,前面9年领取不高,第9年后是翻倍领取,先低后高,
且产品分红也很大方。
保单第10年,收益IRR为2.136%,最高接近3%!
【适用人群】
这3款产品可以这么选:
看中大保司、追求稳定领取,推荐蛮好的人生2025;
看中总体领取水平较高,推荐星颐朱雀版分红型;
看中养老社区、希望后面可以多领一些的朋友,推荐悦活人生B款分红型。
想要了解产品详细信息的朋友,也可以私聊奶爸~
微信扫一扫
微信扫一扫
关注微信
客服热线
奶爸保

