随着生活成本的不断攀升和经济环境的不确定性增加,寻求一种既能保障财富安全,又能实现资产增值的金融工具成为许多人的需求。
而一生中意尊享版终身寿险分红型正是在这样的背景下应运而生。
它结合了寿险保障与分红投资功能,为投保人提供了一条在长期内实现财富稳定增长与传承的途径,吸引着众多追求稳健理财和保障家人生活的消费者目光。
下面奶爸来给大家详细介绍一下。
一、一生中意尊享版终身寿险分红型怎么样?亮点多吗?
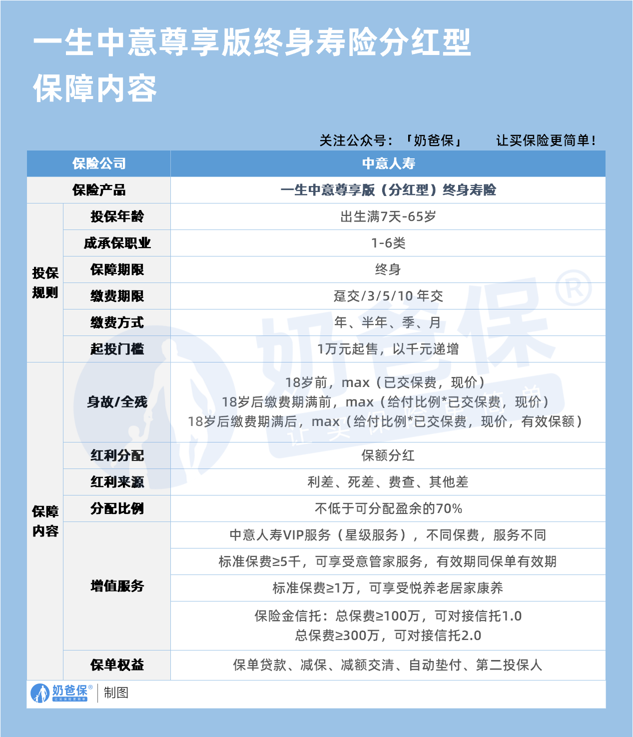
先来看看一生中意尊享版终身寿险分红型的保障内容表格:

奶爸总结了一生中意尊享版增额终身寿险分红型的亮点:
1、广泛的投保年龄
多数产品要求婴儿满28天方可投保,而一生中意尊享版增额终身寿险分红型对新生宝宝更为友好,出生满7天即可投保,快速满足父母为宝宝配置保障的需求。
2、多样的缴费方式
提供趸交、3年、5年、10年等多种缴费期限,以及月交、季交、半年交、年交等灵活的缴费方式,以适应不同客户的个性化需求和财务状况。
3、投保门槛适中
最低保费仅为1万元,不设最高保费限制,客户可根据自身经济能力灵活配置,实现个性化的长期资金规划。
4、宽松的财务与体检要求
对于年龄在0至61岁之间,且总保费不超过1000万的客户,免除体检及财务证明。对于62至65岁,总保费不超过500万的客户,同样享受免体检及财务证明的便利。
5、全面的保单功能
第二投保人指定:通过掌上中意APP,客户可在犹豫期过后指定第二投保人,增强保单私密性,助力财富定向传承,避免遗产纠纷。
隔代投保:允许爷爷、奶奶、姥姥、姥爷为8至17岁的孙辈投保,需提供关系证明(如出生证)及监护人签字,实现财富向第三代的顺利传承。
外籍投保:外籍人士投保需填写税收声明,美国国籍还需额外问卷,具体要求遵循保险公司核保规定。
减保灵活性:减保条款明确写入合同,交费期满后可申请减保,基本保额部分的减保不超过合同生效时的20%,红利部分需与基本保额等比例减保。
保单贷款便利:合同有效期内可申请贷款,金额不超过现金价值的80%,当前利率为4.8%,预计随国内利率下行而降低,操作流程简便,全程线上完成。
附加万能账户:可搭配鑫意锁万能账户,实现资金的二次增值,提升投资回报。
二、一生中意尊享版终身寿险分红型利益演示
我们以30岁男性为例,测算不同缴别的收益,红利演示假设浮动收益系数100%:

先来看看返本速度,
在红利演示假设浮动收益系数100 %的前提下,不同缴别的回本速度分别为:
趸交4年回本、3年交5年回本、5年交7年回本、10年交11年回本
回本速度快,选择长缴别相当于交满即回本!
再来看看IRR水平,
在红利演示假设浮动收益系数100%的前提下,在保单年度40年,IRR均达到3.0%以上水平,高于固收类增额寿的预定利率上限。
三、一生中意尊享版终身寿险分红型有望分红吗?
中意人寿是由中国石油天然气集团公司(中石油)与意大利忠利保险集团共同成立的合资保险公司。
以北京为总部,拥有15家分公司,总资产超过1000亿元,是国内首家获得资产管理牌照的中外合资保险公司,并曾创下200亿元的世界最大单张保单的吉尼斯世界纪录。
中方股东:中石油
中石油,世界500强排名第5,是中央直接管理的国有特大型企业,也是全球主要的油气生产商和供应商,业务遍及全球32个国家和地区。
外方股东:意大利忠利保险集团
成立于1831年,拥有近两百年的保险经营经验,世界500强排名第72,业务覆盖全球50个国家,是全球九大系统重要性保险公司之一。
2024年1季度,zyrs连续四次获得AAA级评级,表现卓越。2024年2季度,综合偿付能力236.06%,核心偿付能力180.69%,远超监管要求,显示出强大的抗风险能力。
此外,中意人寿拥有自己的保险资产管理公司——中意资管,近10年平均投资收益率达5.85%,远超行业平均水平。
自2013年成立以来,资产管理规模从377亿元增长至近3000亿元,投资项目优质,如「西气东输管道投资计划」、「国家管网股权投资计划」、「京沪高铁」、「天津碳排放交易所」等。
2020-2023年度,中意人寿以5.83%的投资收益率排名第6,高于分红险演示的4.0%
此外,长期投资收益率为5.43%,成绩依然突出。
依托中石油的资源,中意人寿在长期稳定大项目上具有优势,无论短期还是长期收益率,均远高于行业平均水平,确保了投资收益的稳定性,从而为客户提供稳定的分红。
再来看看中意人寿分红实现率。
中意人寿,从2002年开始做分红险,国内最早做分红险的公司之一,自带优良分红基因。

2020年-2022年,中意人寿的分红实现率在100%-247%之间,连2002年的老产品,分红实现率都能达到100%,这个成绩确实很亮眼。
2024年,中意人寿最终平均分红实现率为71%,对应实际收益为3.5%,高于行业平均。
中意人寿公司背景好,实力又强,投资收益高,历史分红也很稳定,因此大家购买的分红险产品也有很大机会可以获得分红。
四、奶爸总结
一生中意尊享版增额终身寿险分红型,以其全面的保障和灵活的理财功能,为客户提供了一款集保障与增值于一体的产品。
出生满7天即可投保,中意人寿股东实力强,分红实现率也高于行业平均水平。
保单回本速度较快,趸交4年回本、10年交11年回本;30岁男性不同缴别,IRR在第40年均超过3.0%,高于固收类产品收益上限,很值得大家选择。
奶爸也给大家推荐几款目前值得选择的终身寿险产品:
1、一生中意福享版(分红型)
中意人寿经典款——一生中意系列!
虽然保底收益都在1.3%左右,但演示利率是目前少有的4.25%产品。
叠加分红收益后,封闭期只有7年,
10年预期红利IRR达1.8%以上,最高红利IRR有机会超过3.2%,目前5款产品最高。
保单权益丰富、增值服务又多,资金周转更方便。
【适用人群】
能接受较低的确定性,来换取更高的分红预期的朋友。
2、一生中意鑫享版(分红型)
同样也出自中意人寿热门IP,但和福享版优点不一样的是,
鑫享版的保底收益更高一点,演示红利就下调了些。
30岁女性,5年交,年交10万,叠加红利收益,
封闭期只有7年,而持有10年预期IRR就超过1.5%,
最高无限接近3%!
【适用人群】
追求更稳定收益、看重保司综合实力、产品保单权益的朋友。
3、鸿利鑫享3.0(分红型)
陆家嘴国泰人寿出品,和中意人寿一样,有着20多年的分红险运营经验。
保司实力出众,产品也很优秀:
30岁女性,5年交,年交10万,单保证收益最高也超过1.5%,
如果叠加红利收益,最高超过3.1%!
可以说两者都兼得。
【适用人群】
看中保司综合实力,兼顾保底+分红的朋友。
4、悦享盈佳福享版(分红型)
中邮人寿出品,妥妥的大保司系分红险。
且投保门槛超低的,年交5000元起就能买了,普通工薪阶层都能拥有!
30岁女性,5年交,年交10万,
单看保证收益,比鸿利鑫享3.0还略高一点点。
附加红利收益后,封闭期只有6年,
持有10年,预期红利超过1.7%,最高有机会超过3.1%!
【适用人群】
看中大品牌产品、预算不多,兼顾保底+分红收益的朋友。
5、光明至尊乐享版(分红型)
光大永明人寿的爆款系列——光明至尊,一直以来好评都非常不错。
新上的光明至尊乐享版,前期现价增长非常快,
单看保证收益,回本只要8年;叠加分红只要6年。
而且,保证收益是这里面最高的:
30岁女性,5年交,年交10万,最高超过1.6%!
如果叠加红利收益,
保单第10年,预期红利IRR>2%,市场少有,
最高预期红利IRR>3%
【适用人群】
看中前期回本速度快、保证收益高,有养老社区需求朋友。
想要了解产品详细信息的朋友,也可以私聊奶爸~
微信扫一扫
微信扫一扫
关注微信
客服热线
奶爸保

