在当下复杂多变的金融市场环境中,养老规划已成为众多人关注的焦点话题。
随着人们生活水平的提高以及对老年生活品质期望的攀升,一款优质的年金险产品,无疑是实现养老无忧的有力保障。
而北京人寿推出的京福颐年满鑫欢禧年金险,自面世以来,便凭借其独特的产品特色吸引了众多人的目光。
下面奶爸来给大家详细介绍一下。
一、北京人寿京福颐年满鑫欢禧年金险优点有哪些?
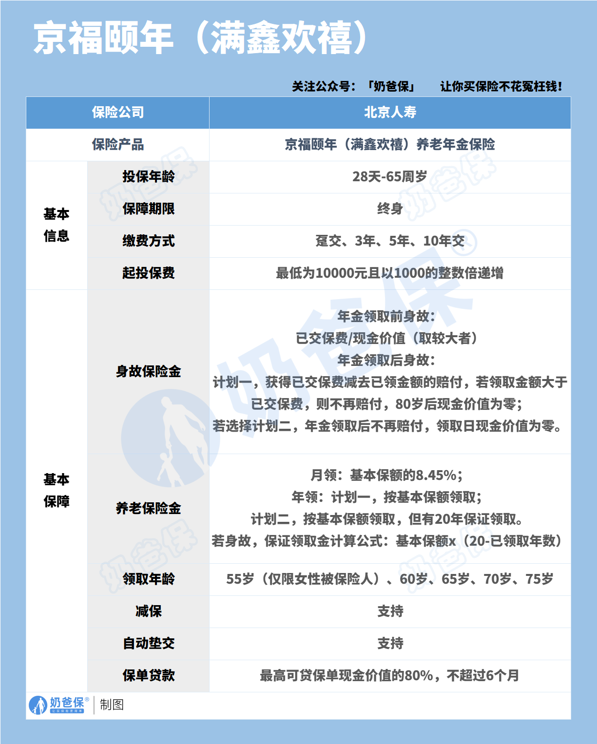
先来看看北京人寿京福颐年满鑫欢禧年金险的保障内容表格:

北京人寿京福颐年满鑫欢禧年金险具有诸多显著优点,使其成为养老规划中的优质选择。
投保门槛低:
北京人寿京福颐年满鑫欢禧年金险的分期缴费是1万元起投,出生满28天至65周岁的人都可投保,让普通家庭也能轻松参与养老储蓄。
领取年龄灵活:
年金起领年龄有55岁(仅限女性)、60岁、65岁、70岁、75岁等多档可选,可以根据自身退休规划灵活选择。
保障计划多样:
提供计划一和计划二两种领取计划。
计划一保证领取保费,年金领取水平高,现金价值持续到80周岁,灵活性强;计划二保证领取20年,为早逝风险提供更稳定的保障。
身故保障全面:
计划一在年金领取前身故,赔付已交保费与现金价值的较大者;
领取后身故,赔付累计已交保费扣减累计已领取养老年金后的余额。
计划二在领取后身故,赔付保证领取20年应领未领取的养老年金。
保单功能丰富:
支持保单贷款,最高可贷现金价值的80%,贷款利率5.5%,缓解经济压力;
还可以指定第二投保人,写入合同,避免遗产纠纷;
合同生效2年后可申请减额交清,降低保额,不再支付续期保险费,合同继续有效;还支持隔代投保。
可对接万能账户:
花不完的养老金可转入万能账户二次增值,万能账户保底利率是1.5%,现行结算利率是3.3%,可以进一步提升资金的收益。
收益可观:
以40岁男性,年交100万,交5年,选择计划一为例,
60岁开始每年可领取382000元年金,80岁时累计领取年金已达到8022000元,
90岁时领取总额达11842000元,100岁时累计领取金额高达15662000元,是已交保费的三倍多。
二、50岁买北京人寿京福颐年满鑫欢禧年金险好不好?
50岁购买北京人寿京福颐年满鑫欢禧年金险还是要看个人情况。
从优势来看,它收益相对稳定,能为50岁人群在退休后提供持续的现金流。
比如,60岁开始每年固定领取年金,保障晚年生活品质。且其资金安全性高,由北京人寿承保,有可靠的品牌信誉。
另外,产品还支持保单贷款,在急需资金时可解燃眉之急。
然而,它也有不足。
50岁投保,缴费期可能较短,意味着前期投入较大,对经济实力有一定要求。
总体而言,50岁是否适合购买该年金险,需结合个人财务状况、风险承受能力和养老规划来综合判断。
若追求稳定收益、注重养老保障且资金较为充裕,那么它是不错的选择。
下面奶爸以55岁男性,年交10万、交3年,选择计划一为例,看看其收益情况:

保单初期,身故保险金对标已交保费,开始领取年金后,身故保险金逐渐减少,直至80岁周岁后为0
在60岁时,开始领取年金,每年领取15400元,当领到80岁时,总共领取了323400元,超过了保费。
在90岁时,总领取为477400元,在100岁时,总领取为631400元,最终是已交保费的两倍多。
北京人寿京福颐年满鑫欢禧年金险还具有一定的现金价值,这意味着,在特定情况下,被保险人可以选择退保并领取现金价值,以满足紧急资金需求。
总的来说,北京人寿京福颐年满鑫欢禧年金险将为被保险人提供稳定的年金收入和身故保障,确保晚年生活的经济安全。
三、奶爸总结
北京人寿京福颐年满鑫欢禧年金险凭借其低门槛、高灵活性、全面保障以及可观收益等优点,
提供了稳定、可靠的养老资金储备方式,满足了不同人群的个性化养老需求。
奶爸也汇总了几款优质的年金险产品:

1、固收型年金险
推荐大富翁6.0,出自富德生命人寿。
目前市场少有有保证领取的年金险,安全感十足:
方案一保证领取25年;方案二保证领取已交保费。
到80岁还有一笔祝寿金到账,领100%保费,基本不少朋友以后都有机会拿到。
活多久领多久,提供细水长流的现金流:
30岁女性,5年交,年交10万,投保方案二,55岁每年都能领18930元。
【适用人群】
有养老补充需求、看中保证领取的朋友。
2、快返型年金险
推荐3款产品:蛮好的人生2025、星颐朱雀版分红型和悦活人生B款分红型。
前面一款是固收型,后面两款是分红型。
这3款产品,最快第5年起就可以开始领钱了。
以30岁女性,5年交,年交10万为例子:
蛮好的人生2025计划一:第5年领10500元;第6年~74年领9690元;
星颐朱雀版分红型:保证最低可领7992元/年;叠加分红有机会领7992~50311元/年;
悦活人生B款分红型:第5~9年保证领4290元;第10~74年则是8580元;叠加分红有机会领4290~83824元。
可以说,
蛮好的人生2025领取是非常稳定的,收益IRR在1.8%左右。
星颐朱雀版分红型保证领取高,且前期现价增长非常快!
保单第10年,收益IRR为2.129%,最高有机会超过3%!
悦活人生B款分红型,前面9年领取不高,第9年后是翻倍领取,先低后高,
且产品分红也很大方。
保单第10年,收益IRR为2.136%,最高接近3%!
【适用人群】
这3款产品可以这么选:
看中大保司、追求稳定领取,推荐蛮好的人生2025;
看中总体领取水平较高,推荐星颐朱雀版分红型;
看中养老社区、希望后面可以多领一些的朋友,推荐悦活人生B款分红型。
想要了解产品详细信息的朋友,也可以私聊奶爸~
微信扫一扫
微信扫一扫
关注微信
客服热线
奶爸保

