有人算过,看一次大病可能花多少钱吗?
癌症治疗就不必说了,随随便便就是几十万出去了,
一场心梗手术加上康复费用,也要十几万。
这还没算上停工陪护的收入损失。
而医保的报销,往往有限,
很多进口药、靶向药还得自掏腰包。
这时一份能 “兜底” 的医疗险,就是家庭抵御医疗风险的重要防线。
尤其是2025年医保DRG改革,很多医疗险也在逐渐升级,
外购药械、院外特药都纳入保障范围。
今天,我们就一起看看目前市面上有哪些优质百万医疗险产品,帮助大家获得全面的医疗保障。
一、2025年5月长期医疗险哪款好?
根据保证续保时间的不同,奶爸将医疗险分成了长期医疗险和一年期医疗险:
先来看看长期医疗险产品:

1、人保金医保3号
【特点】
保证续保20年:续保条件优秀,保证续保期间,无论产品停售还是身体变差都不影响续保
理赔门槛低:核心主险年免赔额支持无理赔递减至7000元,同时,还支持附加0元免赔医疗保险金,即便感冒、发烧住院治疗,也可以报销
保障力度更全:除基础保障外,还能附加院外特药医疗、外购药械,重疾住院津贴、轻中症关爱金、特定疾病及意外失能和恶性肿瘤失能保障等,非常全面。
增值服务全,就医体验更好:有重疾住院绿色通道、手术安排、住院垫付、院内照护、居家护理和特药服务等,都非常实用。
【不足】
部分责任不保证续保,比如外购药械费用医疗保险金,目前是1年期。
【适合人群】
追求长期医疗保障、更全面保障,注重院外特药保障的人群
2、金医保少儿长期医疗险
【特点】
保证续保时间长:保证续保至18周岁,最长保证续保18年
基础保障扎实、增值服务丰富:一般+重疾医疗保额高达800万,包含就医绿通、住院垫付、线上问诊等增值服务
含院外恶性肿瘤特药保障:包含157种特药(含2种CAR-T用药疗法),保额高达400万
多孩投保有优惠:为两位子女投保享95折、三位及以上子女投保享9折
【不足】
可附加的特定疾病门(急)诊医疗责任不保证续保
【适合人群】
少儿群体,费率优势明显,追求免赔额低的人群
3、蓝医保长期医疗
【特点】
保证续保20年:稳定性强,适合老年人、免疫力低的人群投保
健康服务升级:可选特药保障,特药清单拓展至162种,34项健康管理服务全新升级
保障内容丰富:除一般、重疾医疗,还保障55种中轻症特定疾病,给付1万元重大疾病关爱保险金
可选保障升级:除原来的特定疾病特需医疗、个人重大疾病保险两项可选责任外,新增了附加住院津贴以及附加失能收入损失保险金,都是保证续保20年
保费可优惠:2位及以上同时投保即可享受家庭保单的95折优惠
免赔额低:三项医疗保障共享免赔额,赔付概率更高
【不足】
重疾医疗有免赔额,对重大疾病理赔不够友好
【适合人群】
追求保障全面、高性价比,或者追求长期医疗保障的中老年群体
4、蓝医保(好医好药版)长期医疗
【特点】
投保、理赔门槛低:最高支持70周岁投保,无理赔免赔额可最低减至5000元
保障全面:包含一般医疗、55种特定疾病、120种重疾、质子重离子治疗等
外购药及器械全面开放,不限清单:必选责任还多了外购药械、特需医疗,可报销的范围和就医体验也更高一些
可选保障丰富:新增120种重疾保险金、住院补偿金、门诊保险金、重疾特需保险金四大附加保障
家庭单优势明显:家庭单最高可享85折优惠
【适合人群】
追求长期医疗保障的中老年群体,以及追求癌症特药保障的人群
5、星相守长期医疗险
【特点】
保证续保20年:不管是计划一,还是计划二(特需医疗),都保证续保20年,尤其是计划二,在市场来看还是非常稀缺的
保障全面:包含一般医疗、轻中症、120种重疾、多种增值服务等,且支持住院前后45天门急诊,比同类产品时间更长
免赔额可选:两个计划都可以根据实际情况,选择0免赔或1/1.5/2万免赔额,且连续多年无理赔,免赔额最高下调5000元,更容易得到赔付
外购药不限清单:符合一般医疗、轻中症医疗和重疾医疗责任下的外购药,没有具体清单限制,且可报手术机器人费
可选保障丰富:可附加门急诊、重疾补充关爱金、重疾住院/监护病房津贴等,非常实用
【不足】
50岁后保费上涨幅度较大。
【适合人群】
追求高性价比、看中免赔额低,注重外购药械保障和就医体验的人群
6、好医保-长期医疗(20年版)
【特点】
保证续保20年:保证续保期内,续保无需审核,身体变差或理赔过都能续保
保障全面:基础的医疗保障都有,还有实用的增值服务,包括就医绿通、垫付服务等
疾病保障好:提供了1万元的重疾津贴和200万的特药保障,特药清单拓展至197种,还可附加癌症赴日医疗
健康告知宽松:没有问询到2年内体检异常情况
【不足】
一般医疗和重疾医疗共享保额和免赔额,特药保障有1万免赔额,且只能报销90%
需要在支付宝平台上自助投保,要仔细阅读健康告知要求
【适合人群】
追求更长保证续保时间,更全面的增值服务,身体状况一般的中年群体
7、平安长相安2号长期医疗
【特点】
投保、理赔门槛低:最高70周岁可投,支持给配偶父母投保,无理赔免赔额最低可减至5000元
基础保障全面:外购药、质子重离子、特殊门诊费用都有保障,新增指定疾病康复医疗责任、基因检测责任;
另外,特药从157种扩展至188种,含3种Cat-T
可选保障丰富:新增院外重疾药品(不限药品清单)、重大疾病确诊、特定疾病特需医疗三大附加保障
家庭单优势明显:2人即可成家庭单,最高可享85折,还可共享免赔额
增值服务强大:提供“9+1”健康服务,包括门诊/住院协助、暖心陪诊、院内护工看护、出院交通安排及陪同等
【适合人群】
追求长期医疗保障的中老年人,家庭共同投保,注重投保、理赔门槛低的人群
总结一下长期医疗险的特点和适用人群:

二、2025年5月一年期医疗险哪款好?
一年期百万医疗险交一年保一年,不保证续保,
虽然续保条件不占优势,但相比保证续保的产品,保障内容更加丰富灵活。

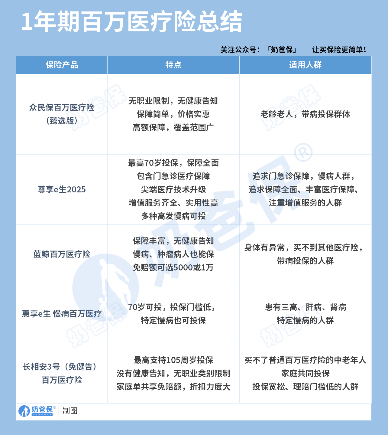
1、众民保百万医疗险
【特点】
投保年龄广、价格实惠:0至105岁的人群都能买,高龄老人也能拥有大病保障;0岁投保,甄选版一年保费仅需368元
赔付限额大幅提升:医保内、外医疗费用提升至300万;质子重离子医疗提升至300万;特药费用提升至300万
健康增值服务项目丰富:在老版本4大增值服务基础上,增加了门诊陪诊、住院护工服务。此外,臻选版还能享受5选1的健康管理服务
投保门槛低:免健康告知,投保前如已罹患5大特定既往症的人,核保通过后,也可以正常投保
2个版本可选:分为臻选版和经典版,二者报销比例不同,可按需自选
说到免健康告知,除了全民保外,另外一款众民保系列医疗险也无需健康告知!
它就是众民保中高端医疗险。这款产品重疾扩展特需责任内自费药、械都能保,好药任选。
【不足】
一年期产品,不包含住院前后门急诊和门诊手术保障
【适合人群】
老龄老人,以及带病投保人群
2、尊享e生2025
【特点】
基础保障全面:特殊门诊、门诊手术、住院前后门急诊费用等皆可保障,以及实用性强的异地转诊及护工津贴,特药目录扩展至312种(含6款CART)
外购药/医疗器械全放开:责任内不限清单、不限疾病、不限住院或门诊场景,真正做到百万保额0免赔额,100%赔付
含恶性肿瘤先进疗法医疗责任:600万保障,包含质子重离子医疗、硼中子俘获治疗医疗、光免疫疗法医疗3项
就医范围再扩大:一般医疗和重疾医疗扩展到全国102家私立(民营)医院,其中质子重离子医院扩展至9家

增值服务丰富:包含重疾直通车、医疗垫付、重疾绿通、术后家庭护理等在内17项增值服务
对慢病人群友好:针对高血压、2型糖尿病、肾小球肾炎、甲状腺结节、乳腺结节、肺结节等慢病人群,符合条件即可标体承保
【不足】
一年期产品,不过续保审核宽松,产品运营稳健
【适合人群】
注重全面医疗保障、齐全增值服务的人群
3、蓝鲸百万医疗险
【特点】
健康告知宽松:不限健康状况,慢病、肿瘤病人都有机会投保
保障全面:一般医疗和重疾医疗都有覆盖,还包含特药医疗以及重大疾病
异地转诊保险金,还有可选的指定医疗责任、重疾保险金以及门急诊医疗保险金
重疾医疗保额高:重疾医疗最高报销600万,看病治疗负担少
特药保障好:包含123种恶性肿瘤院外特药(国内)+52种海南博鳌乐城特药(进口)
【不足】
既往症及其并发症除外
【适合人群】
带病投保人群或者高龄人群,如果无法投保其他的百万医疗险,这款产品值得考虑
4、惠享e生慢病百万医疗
【特点】
三个版本可选:有三高版、肝病版和肾病版,报销比例不同,三高版最高70岁可投,其余两个版本最高60岁可投
投保门槛低:1级、2级原发性高血压、乙肝大三阳、慢性肾病1期等,有机会投保
免赔额可选:可根据预算选择1/2万免赔额
【不足】
缺少外购药保障,婴幼儿投保价格稍高
【适合人群】
身体状况较差,有慢性疾病的人群
5、长相安3号(免健告)
【特点】
投保宽松:最高105周岁投保,无职业限制和健康告知,即便患癌了也能买!

新增多项专属保障:以重疾异地就诊保障为例,责任内飞机、高铁、住宿都能赔付。
还提供疾病收入补偿金和疾病收入补偿金(升级版),赔付金额更高!
家庭单享折扣,共享保障:2人投保即可享受95折优惠,3人9折,4人85折,5人及以上8折!
增值服务丰富,实用且人性化:提供6项基础医疗服务权益,以及臻选健康管理服务(5选1)
【不足】
缺少了前后门急诊和门诊手术等保障。
总结一下一年期医疗险的特点和适用人群:

三、奶爸总结
百万医疗险作为大病风险的第一道屏障以及社保的补充,奶爸建议大家一定要优先配置。
不过产品也要好好挑选,包括关注保障内容、健康告知和续保条件等,
如果想知道哪款产品更适合自己,可以联系奶爸,给您提供专业的建议。
如果大家挑选保险有什么困难,可以扫码关注:奶爸保公众号 进行1对1咨询,
现在关注“奶爸保”公众号,回复“官网”,还可以免费领取价值199元的保障大礼包哦,让您买保险变得更简单。
微信扫一扫
微信扫一扫
关注微信
客服热线
奶爸保

