在家庭的健康保障规划中,重疾险无疑扮演着至关重要的角色,
它能为我们抵御诸如癌症、心梗、脑中风等高发疾病带来的经济风险,堪称是应对这些疾病的“救命钱”。
然而,在重疾险的赔付规则里,疾病分组这一关键细节,对保障的全面性以及多次获赔的可能性有着直接影响。
今天,奶爸就以昆仑健康保普惠多倍版重疾险为例,深入剖析其重疾分组情况,以及其所具备的独特优势。
一、重疾分组是什么?有哪些影响?
重疾分组,简单来讲,就是保险公司将上百种重大疾病划分成若干个组别,同一组内的疾病通常仅能获得一次赔付。

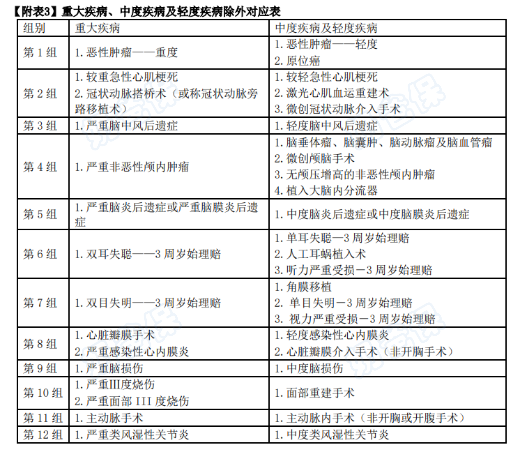
以某款重疾险疾病分组为例,
A组包含恶性肿瘤(癌症);
B组涵盖急性心肌梗死、冠状动脉搭桥术等心血管疾病;
C组则有脑中风后遗症、严重脑损伤等神经系统疾病。
这种分组设计的核心意义在于有效控制保险公司的赔付风险。
倘若所有疾病都不进行分组,被保险人在患过一种重疾后,后续再患任何其他疾病都能获得赔付,
这无疑会给保险公司带来巨大的赔付压力,相应地,保费也会大幅提高。
所以,分组设计成为了平衡“保障全面性”与“保费合理性”的关键所在。
对于普通人而言,重疾分组主要有以下几方面的核心影响:
其一,分组数量越少,多次理赔的概率就越低,比如分5组,最多就只能赔5次;
其二,高发疾病是否单独分组至关重要,像癌症单独分组,就会使多次赔付的可能性大大增加;
其三,两次重疾赔付之间的间隔期长短也不容忽视,通常间隔期为1年。
二、重疾分组影响昆仑健康保普惠多倍版重疾险理赔吗?
昆仑健康保普惠多倍版重疾险是一款颇具特色的多次赔付型重疾险,它将重疾划分为5组,最多可进行5次赔付。

其重疾分组设计具有诸多亮点:
1、癌症单独成组
癌症作为最高发的重疾,在理赔中占比超过60%
单独分组后,即便被保险人首次患上癌症,后续若不幸患上心梗、脑中风等其他组别的疾病,依然能够获得赔付。
2、高发疾病分散
急性心梗、脑中风、器官移植等高发疾病被分置于不同组别,大大降低了“同组疾病多次患病”的概率,显著提高了实际获赔的可能性。
3、赔付额度递增
第二次重疾赔付比例为120%,第三次为140%,以此类推,最高可达200%保额,在一定程度上能够有效抵御医疗通胀带来的影响。
奶爸也将通过两个案例来进一步说明:
案例1:
30岁的张先生投保了50万保额,若首次患癌,后续又患上急性心梗。
首次理赔时,张先生因A组癌症获赔50万;
1年后确诊B组急性心梗,由于属于不同组别,可二次获赔60万(120%保额)。
案例2:
若张先生首次患脑中风,后续又患上严重肾衰竭。
首次理赔时,因D组脑中风后遗症获赔50万;
1年后确诊C组严重肾衰竭,属于不同组别,同样可二次获赔60万。
与不分组的产品相比,虽然重疾不分组的情况下,张先生两次患病无论是否相关都可赔付,但保费可能会高出30% - 50%
而昆仑健康保普惠多倍版重疾险通过科学的分组设计,以更低的成本实现了“高发疾病多次赔”的平衡。
三、昆仑健康保普惠多倍版重疾险还值得买吗?
了解完其重疾分组情况,奶爸来介绍一下昆仑健康保普惠多倍版重疾险的亮点:
1、重疾多次赔,保额递增
昆仑健康保普惠多倍版重疾险的重疾最多可赔5次,
且每次赔付保额递增20%,第二次赔120%,第三次140%,最高可达200%,能够充分应对医疗费用不断上涨的问题。
2、轻症/中症保障完善
轻症赔付30%保额,中症赔付60%保额,且均不分组、无间隔期进行赔付;
还涵盖了高发的轻症,如原位癌、轻度脑中风等,大大降低了理赔门槛。
此外,30岁前确诊25种特疾,还可额外赔付100%保额,比如买50万保额可以赔付100万,加强了对特定疾病的保障。
3、保费亲民
以30岁男性投保50万保额,分30年交费为例,
不含身故责任年保费约5500元,含身故责任年保费约7500元,与同类重疾多次赔的产品相比,价格便宜了10% - 15%,性价比相当不错。
昆仑健康保普惠多倍版重疾险适合以下人群:
预算有限的年轻人,
可通过低保费获得多次赔付保障,避免因未来健康状况变化而无法加保;
关注癌症保障的家庭,
癌症单独分组的设计,使得后续心脑血管疾病仍可获得赔付;
有家族病史者的人
多次赔付的设计能够有效应对遗传性疾病多次发作的风险。
四、奶爸总结
重疾险作为家庭财务规划的基石,科学的分组设计能够让保障更加合理有效。
昆仑健康保普惠多倍版重疾险通过癌症单独分组、高发疾病分散等设计,以及赔付额度递增、保费亲民等优势,尤其适合担心癌症复发或叠加其他重疾风险的人群。
奶爸也建议大家在健康状况良好时,就为自己和家人配置一份重疾险,提前锁定未来几十年的安全感,为家庭的健康保障筑牢防线。
奶爸也给大家推荐几款优质的重疾险产品:
1、君龙人寿超级玛丽15号
第一,结节保障超全面
自带保障在原有肺结节基础上,拓展到乳腺/甲状腺结节,范围更广了。
可以说是目前市场上,少有的三大高发结节都有保障的产品。
第二,癌症保障丰富
超玛15号的癌症保障,从早期到晚期,都安排得妥妥的。
本身自带癌症拓展金,
首次确诊原位癌/轻度癌症后,确诊恶性肿瘤—重度,额外赔50%。
如果觉得不够,还可以附加以下保障:
癌症津贴或癌症多次赔(二选一):间隔一定周期后,可以赔一笔钱用于癌症持续治疗,癌症津贴有次数限制,多次赔则不限次数。
癌症重度特药治疗金:确诊癌症后需要吃高价特药,做过相关手术可以赔50%保额。

第三,重疾多次赔灵活选
重疾多次赔可以按需选择:
65周岁版,要求是65岁前确诊,额外赔2次,每次赔120%保额;
另一版则是不限年龄,额外赔2次,每次赔120%保额。

同种不同种都赔,且同种间隔周期短,只要2年
像心脏病术后复发了也能保,不用怕赔过一次就没保障了。
【适合人群】
看中结节、癌症保障,预算不多的朋友。
2、复星联合达尔文12号
第一,自带意外重疾额外赔和住院津贴。
前者因为意外导致首次重疾,可多赔35%基本保额。
等于一张保单覆盖重疾+意外,且是保至终身的双重保障!
后者在60周岁前未发生重疾,60岁后确诊,每天给付0.1%基本保额作为住院津贴。
人一辈子不一定会得重疾,但60岁后难免因小病小痛住院,
达尔文12号这个保障,可以让不确定的赔付变得更确定。
不过,这里需要注意的是,如果后续重疾/身故/全残,
会扣掉累计已给付的住院津贴金额后,再赔付。
第二,可选责任丰富
达尔文12号多重附加保障:
重疾多次赔:分65周岁版和终身版(二选一),满足多种人群需要;
重疾保费补偿:缴费期内发生重疾返还保费,实现“重疾免单”;
疾病关爱金/顶梁柱关爱保险金:家庭责任最重阶段赔更多;
癌症津贴:癌症间隔一定周期就能获得一笔理赔金。
第三,理赔门槛更低
5种特定重疾(如严重心肌炎)、原位癌、癌症津贴赔付,都比同类产品更宽松。
【适合人群】
看重理赔门槛、重疾返还保费的朋友
3、复星联合医联有盟
第一,轻中症保障灵活
必选保障是重疾,像轻中症保障、身故保障,可以加钱获得。
如果预算有限,也可以只买个重疾,先把大病保障做好;
如果预算多一点,建议大家还是要附加轻中症保障。
第二,自带一般医疗金
医联有盟自带医疗金,非常实用:
保单前5年,每年提供报销额度=0.5%*保额,100%报销,
未用完可累计,终身有效,身故/全残一次性赔剩余额度!

像买药、体检、看牙等日常开支,都能用上。
可以说是实打实把钱返还给客户使用!
第三,健康告知非常宽松
健康告知只有4条:
比如过去1年内的检查异常、是否有被医生建议住院或手术;
过去2年内的手术情况以及过去5年内的疾病情况。
针对非常高发的甲状腺/乳腺/肺结节,没有问询是否有进行手术,也没有问询是否多发,
只要结节等级在3级以内,结节直径符合要求,就有机会标体承保!
就连癌症,如果5年前已经治愈,没有复发和转移,
同时不涉及其他健康告知,也有机会投保!
【适合人群】
有健康异常的、注重就医资源和健康管理,看中产品实用性的朋友。
4、瑞华健康华佗1号康泰版
第一,基础保障扎实
轻中重疾保障都涵盖了,且轻症+中症赔付次数共7次,
目前市场上赔付次数算比较高的。
且重疾赔完,轻中症不分组还能继续赔,
不分组的好处就在于,赔付规则更宽松。
第二,性价比高
同样50万保额,保终身,基础保障,分30年交,
30岁人群投保华佗1号康泰版,比超级玛丽和达尔文便宜100元/年!
30年下来立省3000块!
第三,可选保障丰富
如果预算比较多,还可以附加:
重疾多次赔、疾病关爱金、癌症津贴、重疾保费补偿金和身故保障。
都是目前市场上热门可选保障内容,实用性强。
【适合人群】
追求高性价比、看中基础保障全面的朋友。
微信扫一扫
微信扫一扫
关注微信
客服热线
奶爸保

