在人口老龄化日益严峻的当下,养老规划已然成为众多家庭的核心关切。
同方全球适时推出的臻享年年2024养老年金险,凭借“保证领取20年”与“高额年金返还”两大亮点,成为2052年年金险市场的热门产品。
接下来,我们将深入剖析这款产品的优势,并探寻其投保渠道。
一、臻享年年2024养老年金险好吗?
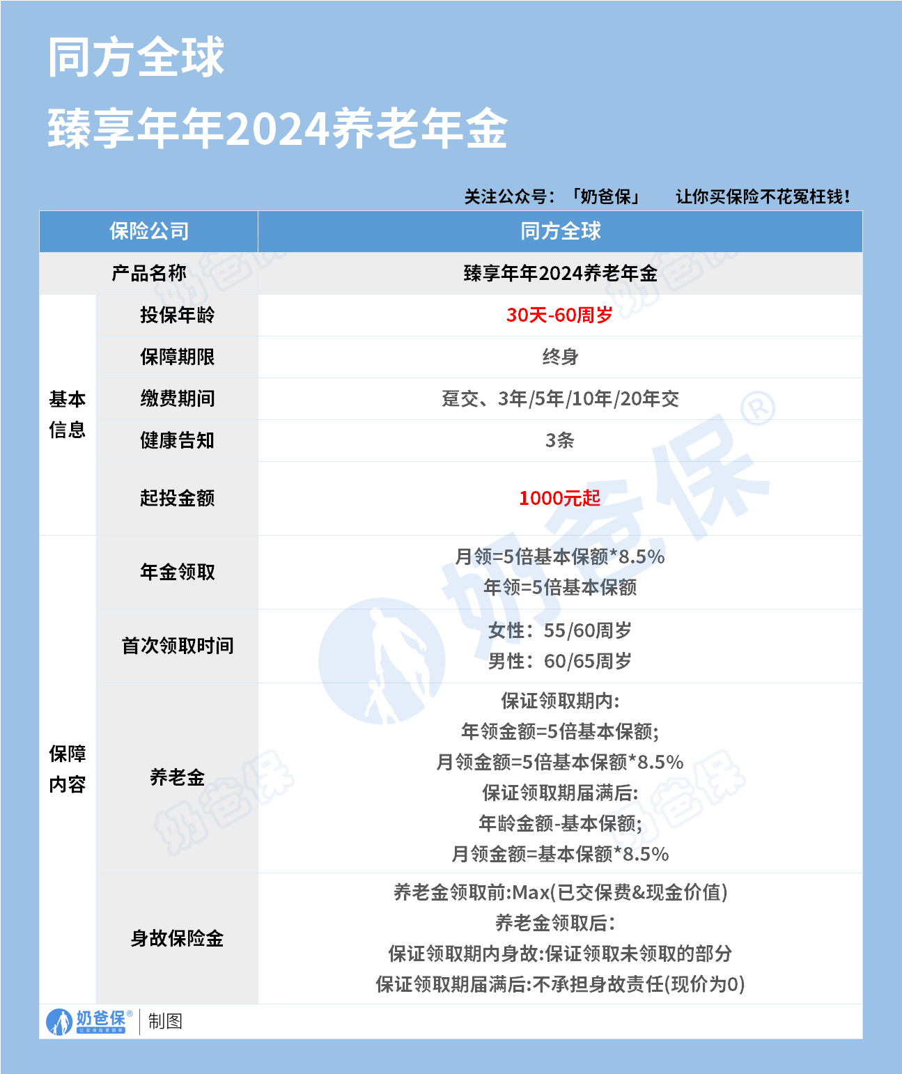
先来看看保障内容表格:

1、保证领取20年
臻享年年2024养老年金险最为突出的特性便是保证领取20年。
无论被保险人的生存时长如何,前20年的年金总额都能确保支付。
举例来说,
30岁男性选择年交10万,缴费10年,60岁起每年可领取约12.5万元,20年累计可领取250万元。
倘若在领取后的第10年不幸身故,那么剩余10年的125万元将会一次性赔付给受益人,
有效避免了保费的损失,为养老生活提供了坚实的兜底保障。
2、前20年高额返还
在保证领取期内,被保险人每年可领取5倍基本保额,若选择月领,则为年领金额的8.5%
以一位55岁女性为例,她年交3万,缴费5年,
从55岁起,每年领取约11.5万元,20年累计可领取230万元,超过了已交保费的1.5倍。
这一精妙设计,对于期望在退休后即刻拥有充足现金流的人群尤为适用,
可用于满足旅游、改善生活品质等多方面的需求。
3、投保灵活
缴费方式极为多样,不仅支持趸交,还涵盖3年、5年、10年、20年交等选项,
还能选择交至55岁(针对女性)、60岁、65岁(针对男性),
起投门槛更是低至1000元,极大地满足了不同经济状况人群的需求。
领取年龄方面也给了充分的选择空间,
女性最早可在55岁领取,男性最晚65岁领取,能够精准匹配不同的退休规划需求。
4、终身现金价值
即便被保险人开始领取年金,保单的现金价值仍将保留至105岁。
例如,一位35岁女性,年交20万,缴费5年,到60岁时,现金价值约为94万元。
在此情况下,若遇到资金需求,可通过保单贷款或减保来应急,做到了兼顾养老需求与资金流动性。
然而,这款产品也存在不足。
保证期结束后,年金会降至基本保额。
就像前面提到的例子,前20年每年领取12.5万元,到80岁后就仅剩下2.5万元,
这或许难以覆盖高龄阶段的医疗或护理费用。
因此,建议搭配医疗险或增额终身寿险进行补充,以完善保障体系。
奶爸也给大家总结了适合投保人群:
临近退休的中老年人:
对于50岁以上的人群而言,可通过短期缴费(如3年交)的方式,
快速积累养老资金,为即将到来的退休生活做好充分准备。
收入稳定的上班族:
可以选择年交1万元起,有效分摊每年缴费压力,逐步构建起自己的养老保障。
家庭经济支柱:
的高额保证领取特性,能为家人提供“双重保障”,
既保障了自身的养老需求,又在身故时给予赔付,让家庭经济更加稳固。
二、臻享年年2024养老年金险在哪里买?
1、官方直营渠道
官网与APP:
投保人可通过同方全球人寿官网或“同方全球在线”APP直接进行投保操作,整个过程支持在线核保与电子合同签署,便捷高效,让投保变得轻松简单。
客服热线:
拨打400 - 888 - 8288客服热线,会有专属顾问为您提供服务,根据您的具体情况定制个性化的投保方案。
2、第三方经纪平台
以奶爸保为例,它能够为投保人提供产品对比、健康告知预审以及保障方案定制等服务,
帮助大家在众多保险产品中快速筛选出最适合自己的方案,节省时间和精力。
三、奶爸总结
臻享年年2024养老年金险凭借保证领取、高额返还、终身现金价值这三大优势,无疑成为了中长期养老规划的优质选择。
如果您追求稳定的现金流与资金的灵活性,那么这款产品在养老规划方面值得您纳入考量。
在投保时,您可以通过官网、第三方平台或线下代理人等多种途径完成。
但需要注意的是,该产品后期领取金额相对较低,为更好地应对长寿风险,建议搭配其他保障措施,构建更加完善的养老保障体系。
奶爸也汇总了几款优质的年金险产品:

1、固收型年金险
推荐大富翁6.0,出自富德生命人寿。
目前市场少有有保证领取的年金险,安全感十足:
方案一保证领取25年;方案二保证领取已交保费。
到80岁还有一笔祝寿金到账,领100%保费,基本不少朋友以后都有机会拿到。
活多久领多久,提供细水长流的现金流:
30岁女性,5年交,年交10万,投保方案二,55岁每年都能领18930元。
【适用人群】
有养老补充需求、看中保证领取的朋友。
2、快返型年金险
推荐3款产品:蛮好的人生2025、星颐朱雀版分红型和悦活人生B款分红型。
前面一款是固收型,后面两款是分红型。
这3款产品,最快第5年起就可以开始领钱了。
以30岁女性,5年交,年交10万为例子:
蛮好的人生2025计划一:第5年领10500元;第6年~74年领9690元;
星颐朱雀版分红型:保证最低可领7992元/年;叠加分红有机会领7992~50311元/年;
悦活人生B款分红型:第5~9年保证领4290元;第10~74年则是8580元;叠加分红有机会领4290~83824元。
可以说,
蛮好的人生2025领取是非常稳定的,收益IRR在1.8%左右。
星颐朱雀版分红型保证领取高,且前期现价增长非常快!
保单第10年,收益IRR为2.129%,最高有机会超过3%!
悦活人生B款分红型,前面9年领取不高,第9年后是翻倍领取,先低后高,
且产品分红也很大方。
保单第10年,收益IRR为2.136%,最高接近3%!
【适用人群】
这3款产品可以这么选:
看中大保司、追求稳定领取,推荐蛮好的人生2025;
看中总体领取水平较高,推荐星颐朱雀版分红型;
看中养老社区、希望后面可以多领一些的朋友,推荐悦活人生B款分红型。
想要了解产品详细信息的朋友,也可以私聊奶爸~
微信扫一扫
微信扫一扫
关注微信
客服热线
奶爸保

