作为太平洋人寿推出的产品,阿基米德重疾险的核心优势体现在责任灵活、价格亲民、品牌可靠三大方面,尤其适合追求大公司服务但预算有限的人群。
但这款产品优点和缺点分别有哪些,在哪些渠道可以买,很多人是不清楚的。
下面奶爸来给大家详细介绍一下。
一、太平洋阿基米德重疾险优缺点有哪些?

先来看看产品的优点,
1. 不捆绑身故责任
不同于多数大公司重疾险强制捆绑身故责任的做法,太平洋阿基米德重疾险可自由附加身故保障。
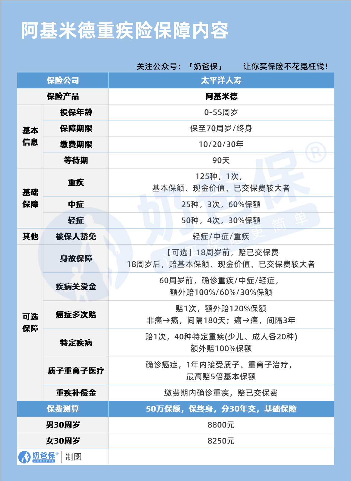
以30岁男性投保50万保额为例,
若选择保终身且不勾选身故责任,年交保费仅需6930元(30年交),
比同类捆绑身故的大公司产品每年节省约3000元,20年累计节省6万元。
此时可以搭配一份定期寿险,
30岁男性投保100万保额,保至60岁,年交保费仅1000元,就可在家庭责任期内获得高额身故保障,同时降低每年保费压力。
2. 可选责任丰富,精准强化高发风险
癌症二次赔:
首次非癌重疾间隔180天、首次癌症间隔3年后,再次确诊癌症可获120%保额。
覆盖了癌症复发、转移等风险。
附加该责任后,30岁男性年交保费增加约1560元,性价比优于多数同类产品。
疾病关爱金:
60岁前确诊重疾、中症、轻症分别额外赔付100%、60%、30%保额。
例如,30岁女性投保50万,若在40岁确诊重疾,可获赔100万(50万基础+50万关爱金),有效应对家庭责任期的经济压力。
质子重离子医疗:
附加癌症二次赔付后,可同步获得5倍保额的质子重离子医疗报销额度,最高250万,为癌症治疗提供高端医疗资源。
3. 大公司产品,理赔便捷高效
太平洋人寿作为全国性险企,线下网点覆盖31个省、自治区、直辖市,人群可通过保险经纪人代办、太平洋APP线上申请或线下网点办理理赔。
2025年Q1数据显示,公司综合偿付能力充足率达285%,核心偿付能力182%,远超监管要求,资金实力雄厚。
此外,
2021年太平洋曾快速赔付200万元“安贷宝”案件,展现了大公司的高效理赔效率。
再来看看太平洋阿基米德重疾险的缺点,
1. 健康告知严格
甲状腺结节BI-RADS 3级及以上、乳腺结节3级及以上大概率拒保;
即使2级结节,也需提供半年内两次超声报告(间隔≥3个月)且无恶性特征才能通过核保。
仅允许“小三阳+肝功能正常”投保,“大三阳”或肝功能异常直接拒保。
此外,肺结节、萎缩性胃炎、克罗恩病等疾病无法投保,儿童需告知早产、低体重等情况。
2. 轻疾定义部分条款较严
例如,慢性肾功能衰竭要求“180天持续存在”才能赔付,而部分竞品仅需90天;
冠状动脉介入术(轻症)要求“至少一根血管狭窄程度≥70%”,而行业普遍标准为≥50%
这些细节也有可能影响部分人群的实际的理赔。
二、太平洋阿基米德重疾险在哪买?
太平洋阿基米德重疾险险主要通过保险经纪渠道销售,可通过以下方式投保:
1. 奶爸保平台:专业规划+核保支持
作为国内知名的第三方保险服务平台,奶爸保可根据人群健康状况、预算和需求定制方案。
而且从投保到理赔,奶爸保提供续保提醒、保单检视、协助理赔等服务。
2024年数据显示,平台累计协助理赔数千例,平均理赔时效3个工作日,远超行业平均水平。
2. 太平洋官网/线下网点:适合简单需求人群
若人群健康状况良好、需求明确,可直接通过太平洋官网或线下网点投保。
官网投保流程简便,填写信息、健康告知、支付保费全程线上完成,10 分钟即可搞定;
线下网点可提供面对面咨询,适合不熟悉线上操作的中老年人。
三、奶爸总结
太平洋阿基米德重疾险的核心价值在于平衡大公司品牌与责任灵活性,尤其适合以下人群:
健康状况良好、追求大公司服务的人群;需要在60 岁前强化保障的家庭支柱;看重现金价值、希望兼顾养老补充的长期规划者。
若选择通过奶爸保平台投保,建议优先整理体检报告和病历,由规划师协助核保。
奶爸也给大家推荐几款优质的重疾险产品:
1、君龙人寿超级玛丽15号
第一,结节保障超全面
自带保障在原有肺结节基础上,拓展到乳腺/甲状腺结节,范围更广了。
可以说是目前市场上,少有的三大高发结节都有保障的产品。
第二,癌症保障丰富
超玛15号的癌症保障,从早期到晚期,都安排得妥妥的。
本身自带癌症拓展金,
首次确诊原位癌/轻度癌症后,确诊恶性肿瘤—重度,额外赔50%。
如果觉得不够,还可以附加以下保障:
癌症津贴或癌症多次赔(二选一):间隔一定周期后,可以赔一笔钱用于癌症持续治疗,癌症津贴有次数限制,多次赔则不限次数。
癌症重度特药治疗金:确诊癌症后需要吃高价特药,做过相关手术可以赔50%保额。

第三,重疾多次赔灵活选
重疾多次赔可以按需选择:
65周岁版,要求是65岁前确诊,额外赔2次,每次赔120%保额;
另一版则是不限年龄,额外赔2次,每次赔120%保额。

同种不同种都赔,且同种间隔周期短,只要2年
像心脏病术后复发了也能保,不用怕赔过一次就没保障了。
【适合人群】
看中结节、癌症保障,预算不多的朋友。
2、复星联合达尔文12号
第一,自带意外重疾额外赔和住院津贴。
前者因为意外导致首次重疾,可多赔35%基本保额。
等于一张保单覆盖重疾+意外,且是保至终身的双重保障!
后者在60周岁前未发生重疾,60岁后确诊,每天给付0.1%基本保额作为住院津贴。
人一辈子不一定会得重疾,但60岁后难免因小病小痛住院,
达尔文12号这个保障,可以让不确定的赔付变得更确定。
不过,这里需要注意的是,如果后续重疾/身故/全残,
会扣掉累计已给付的住院津贴金额后,再赔付。
第二,可选责任丰富
达尔文12号多重附加保障:
重疾多次赔:分65周岁版和终身版(二选一),满足多种人群需要;
重疾保费补偿:缴费期内发生重疾返还保费,实现“重疾免单”;
疾病关爱金/顶梁柱关爱保险金:家庭责任最重阶段赔更多;
癌症津贴:癌症间隔一定周期就能获得一笔理赔金。
第三,理赔门槛更低
5种特定重疾(如严重心肌炎)、原位癌、癌症津贴赔付,都比同类产品更宽松。
【适合人群】
看重理赔门槛、重疾返还保费的朋友
3、复星联合医联有盟
第一,轻中症保障灵活
必选保障是重疾,像轻中症保障、身故保障,可以加钱获得。
如果预算有限,也可以只买个重疾,先把大病保障做好;
如果预算多一点,建议大家还是要附加轻中症保障。
第二,自带一般医疗金
医联有盟自带医疗金,非常实用:
保单前5年,每年提供报销额度=0.5%*保额,100%报销,
未用完可累计,终身有效,身故/全残一次性赔剩余额度!

像买药、体检、看牙等日常开支,都能用上。
可以说是实打实把钱返还给客户使用!
第三,健康告知非常宽松
健康告知只有4条:
比如过去1年内的检查异常、是否有被医生建议住院或手术;
过去2年内的手术情况以及过去5年内的疾病情况。
针对非常高发的甲状腺/乳腺/肺结节,没有问询是否有进行手术,也没有问询是否多发,
只要结节等级在3级以内,结节直径符合要求,就有机会标体承保!
就连癌症,如果5年前已经治愈,没有复发和转移,
同时不涉及其他健康告知,也有机会投保!
【适合人群】
有健康异常的、注重就医资源和健康管理,看中产品实用性的朋友。
4、瑞华健康华佗1号康泰版
第一,基础保障扎实
轻中重疾保障都涵盖了,且轻症+中症赔付次数共7次,
目前市场上赔付次数算比较高的。
且重疾赔完,轻中症不分组还能继续赔,
不分组的好处就在于,赔付规则更宽松。
第二,性价比高
同样50万保额,保终身,基础保障,分30年交,
30岁人群投保华佗1号康泰版,比超级玛丽和达尔文便宜100元/年!
30年下来立省3000块!
第三,可选保障丰富
如果预算比较多,还可以附加:
重疾多次赔、疾病关爱金、癌症津贴、重疾保费补偿金和身故保障。
都是目前市场上热门可选保障内容,实用性强。
【适合人群】
追求高性价比、看中基础保障全面的朋友。
微信扫一扫
微信扫一扫
关注微信
客服热线
奶爸保

