孩子是每个家庭的心头肉,从咿呀学语到长大成人,家长们最担心的就是孩子生病。
尤其是像白血病、重症手足口病这类少儿高发重疾,治疗费用动辄几十万,普通家庭很难一下子拿出这么多钱。
这时候,一份靠谱的少儿重疾险就能在关键时刻帮家庭扛住经济压力。
最近复星保德信推出的大黄蜂15号旗舰版,就因为保障全、赔付高,成了很多家长的“心头好”。
今天咱们就好好聊聊这款产品到底值不值得买。
一、大黄蜂15号旗舰版少儿重疾险有哪些特点?
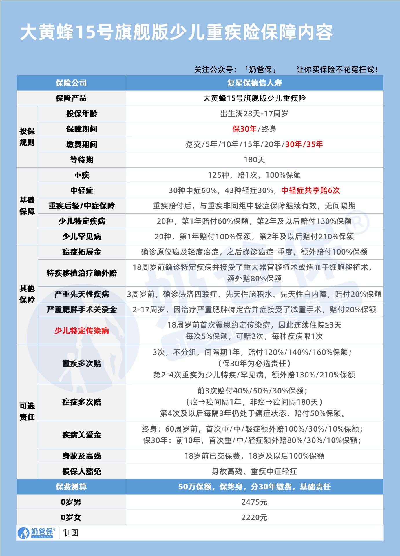
先来看看保障内容表格:

1、投保规则灵活
这款产品的投保年龄覆盖0-17周岁的孩子,从刚出生的新生儿到上高中的青少年都能买。
保障期限有两种选择:
一种是保30年,适合预算有限但想给孩子阶段性保障的家庭;
另一种是保终身,能给孩子一辈子的安全感。
缴费方式更是灵活多样,
支持趸交、5年交、10年交、15年交、20年交、30年交,甚至最长可以选35年交。
比如普通工薪家庭,选35年交的话,每年保费压力小,不会影响日常开支。
最高能买80万保额,像白血病这类需要高额治疗费用的重疾,也能得到充分保障。
2、保障全面,少儿高发疾病赔付力度大
在保障责任上,这款产品可以说是“武装到牙齿”。
必选责任包含125种重疾,孩子确诊就能赔100%保额;
30种中症赔60%保额,43种轻症赔30%保额,而且轻中症累计最多赔6次。
重疾赔付后,只要轻中症属于不同组别,仍然可以继续赔付,这比很多只能赔一次的产品更实用。
针对孩子的高发疾病,它还特别设置了20种特定疾病和20种罕见病保障。
特定疾病第1年额外赔60%、第2年及以后额外赔130%保额;
罕见病第1年额外赔100%、第2年及以后额外赔210%保额。
比如孩子不幸得了白血病(属于特定疾病),
如果买了50万保额,
第1年确诊能赔50万+30万=80万,第2年及以后确诊能赔50万+65万=115万,足够覆盖治疗和康复费用。
3、产品创新强,细节设计更贴心
大黄蜂15号旗舰版少儿重疾险新增了少儿特定传染病保险金,

覆盖了手足口病、流感、水痘等12种孩子容易得的传染病,
确诊就能额外赔钱,填补了传统重疾险在这方面的保障空白。
在先天性疾病保障上也做了扩展,

像法洛四联症(一种先天性心脏病)、脊髓性肌萎缩症、成骨不全症这三种疾病,没有等待期,确诊就能赔。
要知道,很多重疾险对先天性疾病都是免责的,这个设计对有家族病史的家庭特别友好。
癌症保障方面更是行业领先,首创“叠加赔付”机制,
首次患癌赔100%保额,3年后新发、复发、转移或持续治疗,每年还能领30%保额的津贴,最多能领5次。
相当于买50万保额,患癌后最多能拿到50万+50万×30%×5=125万,真正做到了“一次患癌,终身保障”。
二、大黄蜂15号旗舰版少儿重疾险是否适合孩子购买?
从保障适配性来看,
这款产品特别适合给孩子买。
孩子成长过程中,像白血病、重症手足口病、川崎病这些高发重疾的风险一直存在。
以白血病为例,
治疗费用至少要30-80万,还不包括后续的康复费用。
如果买了大黄蜂15号旗舰版,确诊就能拿到高额赔付,不用家长四处借钱,孩子也能得到最好的治疗。
投保规则和孩子的成长阶段高度契合。
0-17岁的投保年龄覆盖了孩子从出生到成年的关键时期。
选30年保障的话,
0岁宝宝保到30岁,正好覆盖孩子从童年到青年的关键时期,等孩子成年后可以再补充其他保险;
选终身保障的话,
能让孩子一辈子都有重疾保障,家长也更安心。
缴费方式灵活,不会给家庭造成太大压力。
比如普通家庭给0岁宝宝买50万保额,选30年交,每年只要几千块,就能获得全面保障。
还可以根据家庭经济情况,选择附加“重疾多次赔”“癌症无限次津贴”等责任,灵活搭配,性价比更高。
三、奶爸总结
大黄蜂15号旗舰版少儿重疾险在保障全面性和赔付力度上都做了升级,尤其是对少儿高发疾病的额外赔付,能给孩子更实在的保障。
灵活的投保规则和缴费方式,也让不同预算的家庭都能找到适合自己的方案。
如果您正在为孩子挑选重疾险,这款产品值得重点考虑。
毕竟,给孩子买保险,买的不仅是保障,更是家长面对风险时的底气和孩子未来的安全感。
奶爸也给大家推荐几款优质的重疾险产品:
1、君龙人寿超级玛丽15号
第一,结节保障超全面
自带保障在原有肺结节基础上,拓展到乳腺/甲状腺结节,范围更广了。
可以说是目前市场上,少有的三大高发结节都有保障的产品。
第二,癌症保障丰富
超玛15号的癌症保障,从早期到晚期,都安排得妥妥的。
本身自带癌症拓展金,
首次确诊原位癌/轻度癌症后,确诊恶性肿瘤—重度,额外赔50%。
如果觉得不够,还可以附加以下保障:
癌症津贴或癌症多次赔(二选一):间隔一定周期后,可以赔一笔钱用于癌症持续治疗,癌症津贴有次数限制,多次赔则不限次数。
癌症重度特药治疗金:确诊癌症后需要吃高价特药,做过相关手术可以赔50%保额。

第三,重疾多次赔灵活选
重疾多次赔可以按需选择:
65周岁版,要求是65岁前确诊,额外赔2次,每次赔120%保额;
另一版则是不限年龄,额外赔2次,每次赔120%保额。

同种不同种都赔,且同种间隔周期短,只要2年
像心脏病术后复发了也能保,不用怕赔过一次就没保障了。
【适合人群】
看中结节、癌症保障,预算不多的朋友。
2、复星联合达尔文12号
第一,自带意外重疾额外赔和住院津贴。
前者因为意外导致首次重疾,可多赔35%基本保额。
等于一张保单覆盖重疾+意外,且是保至终身的双重保障!
后者在60周岁前未发生重疾,60岁后确诊,每天给付0.1%基本保额作为住院津贴。
人一辈子不一定会得重疾,但60岁后难免因小病小痛住院,
达尔文12号这个保障,可以让不确定的赔付变得更确定。
不过,这里需要注意的是,如果后续重疾/身故/全残,
会扣掉累计已给付的住院津贴金额后,再赔付。
第二,可选责任丰富
达尔文12号多重附加保障:
重疾多次赔:分65周岁版和终身版(二选一),满足多种人群需要;
重疾保费补偿:缴费期内发生重疾返还保费,实现“重疾免单”;
疾病关爱金/顶梁柱关爱保险金:家庭责任最重阶段赔更多;
癌症津贴:癌症间隔一定周期就能获得一笔理赔金。
第三,理赔门槛更低
5种特定重疾(如严重心肌炎)、原位癌、癌症津贴赔付,都比同类产品更宽松。
【适合人群】
看重理赔门槛、重疾返还保费的朋友
3、复星联合医联有盟
第一,轻中症保障灵活
必选保障是重疾,像轻中症保障、身故保障,可以加钱获得。
如果预算有限,也可以只买个重疾,先把大病保障做好;
如果预算多一点,建议大家还是要附加轻中症保障。
第二,自带一般医疗金
医联有盟自带医疗金,非常实用:
保单前5年,每年提供报销额度=0.5%*保额,100%报销,
未用完可累计,终身有效,身故/全残一次性赔剩余额度!

像买药、体检、看牙等日常开支,都能用上。
可以说是实打实把钱返还给客户使用!
第三,健康告知非常宽松
健康告知只有4条:
比如过去1年内的检查异常、是否有被医生建议住院或手术;
过去2年内的手术情况以及过去5年内的疾病情况。
针对非常高发的甲状腺/乳腺/肺结节,没有问询是否有进行手术,也没有问询是否多发,
只要结节等级在3级以内,结节直径符合要求,就有机会标体承保!
就连癌症,如果5年前已经治愈,没有复发和转移,
同时不涉及其他健康告知,也有机会投保!
【适合人群】
有健康异常的、注重就医资源和健康管理,看中产品实用性的朋友。
4、瑞华健康华佗1号康泰版
第一,基础保障扎实
轻中重疾保障都涵盖了,且轻症+中症赔付次数共7次,
目前市场上赔付次数算比较高的。
且重疾赔完,轻中症不分组还能继续赔,
不分组的好处就在于,赔付规则更宽松。
第二,性价比高
同样50万保额,保终身,基础保障,分30年交,
30岁人群投保华佗1号康泰版,比超级玛丽和达尔文便宜100元/年!
30年下来立省3000块!
第三,可选保障丰富
如果预算比较多,还可以附加:
重疾多次赔、疾病关爱金、癌症津贴、重疾保费补偿金和身故保障。
都是目前市场上热门可选保障内容,实用性强。
【适合人群】
追求高性价比、看中基础保障全面的朋友。
微信扫一扫
微信扫一扫
关注微信
客服热线
奶爸保

