随着预定利率一路下行,理财险成了不少人眼中的“香饽饽”,越来越多人想靠它提前规划养老、稳步攒钱。
大家在选这类产品时,也越来越关注分红实现率,毕竟这直接关系到最后能拿到手的实际收益。
今天奶爸就来跟大家聊聊大家养老的分红实现率,
还有它家很有代表性的产品——鑫佑所享(三元星)养老年金险,
想好好规划养老的朋友,可得重点关注!
一、大家养老分红实现率
大家养老的前身是安邦养老保险,2019年跟着大家保险集团完成重组,改名后就成了集团“保险+资管+养老”战略里的关键一环。
现在它由大家人寿和大家资管共同控股,这样的“出身”和背景,一开始就能给不少人吃颗定心丸。
再看大家最关心的分红实现率,

2025年大家养老的分红实现率达到了100%,意味着之前承诺给投保人的红利都稳稳兑现了。
除了分红实现率,保险公司的偿付能力和风险评级也能反映其运营稳定性。

2025年二季度的数据显示,
大家养老的综合偿付能力充足率和核心偿付能力充足率都高达355.84%,
在国内人身险公司里能排到前列,说明公司有足够的资金应对可能的风险。
而且它的风险综合评级常年稳定在BBB级,也是没问题的。
从这些数据能看出,大家养老的运营情况很稳健,不用担心公司出问题影响保单权益。
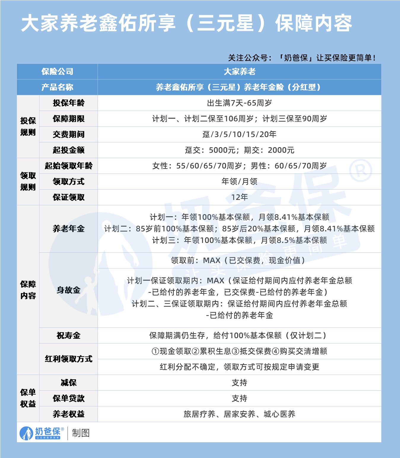
二、鑫佑所享(三元星)养老年金险保障和收益
聊完公司,咱们再聚焦到大家养老的代表性产品——鑫佑所享(三元星)养老年金险。

它的投保年龄非常友好,从出生满7天的宝宝,到65周岁的老人都能投保,
不管是想给孩子提前储备一笔钱,为未来的教育、养老打基础,
还是自己临近退休想补充养老金,甚至是给爸妈规划晚年生活,都有机会投保。
起始领取年龄也分性别做了灵活设计,
女性可以选55岁、60岁、65岁或70岁开始领,男性则能选60岁、65岁或70岁。
比如想早点享受退休生活,就选早点领取;
想让养老金领得更久,也能选晚一点的领取年龄。
领取方式也很灵活,
既可以每年领一次,也能每月领一次,满足不同人对资金领取频率的需求。
更关键的是,
年金保证领取12年,这意味着不管未来发生什么情况,这12年该领的养老金都能稳稳拿到手,不用怕领几年就没了。
再看保障内容,
鑫佑所享(三元星)设计了三个不同的计划,能适配不同人的养老需求。
计划一很简单直接,
选择年领的话,每年能领100%的基本保额;如果选月领,每月领取的金额是年领金额的8.41%,
适合就想稳定、持续领钱的人,比如退休后需要每月或每年有固定收入覆盖日常开销,选计划一就很合适。
计划二相对更照顾长寿人群,
85岁之前,每年领100%基本保额,月领也是按对应比例计算;85岁之后,每年领20%基本保额,月领同样按比例调整。
要是能活到106周岁,还能额外领取100%基本保额的祝寿金,
相当于给长寿的人一份额外“奖励”,让高龄阶段能多一笔钱,应对可能的医疗、护理开支,让晚年生活更宽裕。
计划三的保障周期相对短一些,
保至90周岁,领取方式上,年领是100%基本保额,月领是基本保额的8.5%,
适合想在特定阶段集中拿钱的人,比如希望在60岁到90岁这段时间能稳定领取养老金。
除了基础的年金领取,
这款产品还有身故保障和祝寿金(仅计划二有),进一步完善了保障。
先看身故保障,分不同阶段有不同的赔付规则。
还没开始领取养老金时身故,能拿到“已交保费”和“现金价值”的较大值。
在保证领取期内身故,
计划一的身故金是“保证给付总额减去已领金额”和“已交保费减去已领金额”中的较大值;
计划二和计划三则是“保证领取期内应付总额减去已领金额”,
简单说,
这12年保证领取的钱,就算中途身故,剩下的部分也会一次性给到受益人,不会让“保证领取”变成空头支票,给家人留一份保障。
祝寿金就只有计划二有,前面也提到过,106周岁保障期满时还存活,就能领100%基本保额,让高龄阶段的资金更充足。
保单权益方面,
这款产品也很灵活,还能对接养老服务。
比如减保功能,要是中途遇到急用钱的情况,
像突然生病需要治疗费、想出去旅游等,不用退保,通过减保就能提取部分现金价值,
而且不会影响剩下的保障和后续的年金领取。
还有保单贷款功能,
要是短期需要周转资金,最高能贷出当时现金价值的80%,贷款期间保障依然有效。
更值得一提的是,
这款产品还能对接大家养老旗下的旅居疗养、居家安养、城心医养等养老服务。
比如想在退休后去不同地方旅居养老,
或者需要居家护理服务,
甚至想到靠近医院的养老社区生活,
都能通过保单对接这些服务,让养老不只是领钱,
还能享受到更有品质的生活照料,这也是很多人看重的一点。
最后来看看收益,毕竟买养老年金险,长期收益也是重点。
就以40岁女性为例,每年交10万,分5年交,选择60岁起领,选的是计划一,很贴近不少中年女性的养老规划需求。

从投保后开始,保单就会有现金红利,第一年累计能有1176元,之后每年的红利都会逐年增长,不会停滞。
到60岁开始领取养老金的时候,累计的现金红利已经有154568.95元;
到80岁时,累计红利能涨到358132.12元;
要是能活到106岁,累计红利更是能达到471063.10元,红利的长期增长能让保单利益不断叠加。
再看年金领取,
60岁开始领的时候,第一年总共能领35193.39元,而且之后每年领取的金额还会因为交清增额机制慢慢上涨。
到70岁的时候,累计领取的年金已经有403580.84元;
80岁时累计领取876394.79元;90岁时累计领取更是达到1505761.70元。
很明显,活得越久,领的钱越多,完全能给长寿的生活托底,不用怕老了没钱花。
现金价值方面,
60岁的时候,基础现金价值加上交清增额的现金价值,合计有605638.56元;
到80岁时,现金价值还有431490.20元。
虽然后期因为一直领取年金,现金价值会慢慢往下走,
但前期如果有需要退保或者减保,也能拿回不少钱,资金的灵活性还是有保障的。
再看保单总利益,
60岁的时候总利益是641432元;80岁时总利益达到1440682元;
106岁时总利益更是能到2123349元,
很明显,长期持有这款产品,钱会越滚越多,养老储备也会越来越充足。
三、奶爸总结
大家养老2025年分红实现率100%,公司偿付能力和风险评级都很靠谱,实力有保障。
旗下的鑫佑所享(三元星)养老年金险,投保灵活、保障全面,三个计划能适配不同需求,
还有身故保障、灵活的保单权益和养老服务对接,长期收益也值得期待。
要是你担心以后保险收益继续下降,想找一款分红稳、保障全、还能兼顾养老服务的年金险,这款可以考虑。
如果大家挑选保险有什么困难,可以扫码关注:奶爸保公众号 进行1对1咨询,
现在关注“奶爸保”公众号,回复“官网”,还可以免费领取价值199元的保障大礼包哦,让您买保险变得更简单。
微信扫一扫
微信扫一扫
关注微信
客服热线
奶爸保

