一提到防癌险,不少人既希望它能“精准防癌”,又盼着保障够全面、价格还实惠。
最近君龙人寿的龙安心2号恶性肿瘤疾病保险热度挺高,它到底保障好不好?该怎么买才划算?
今天奶爸就拆开了跟大家聊聊。
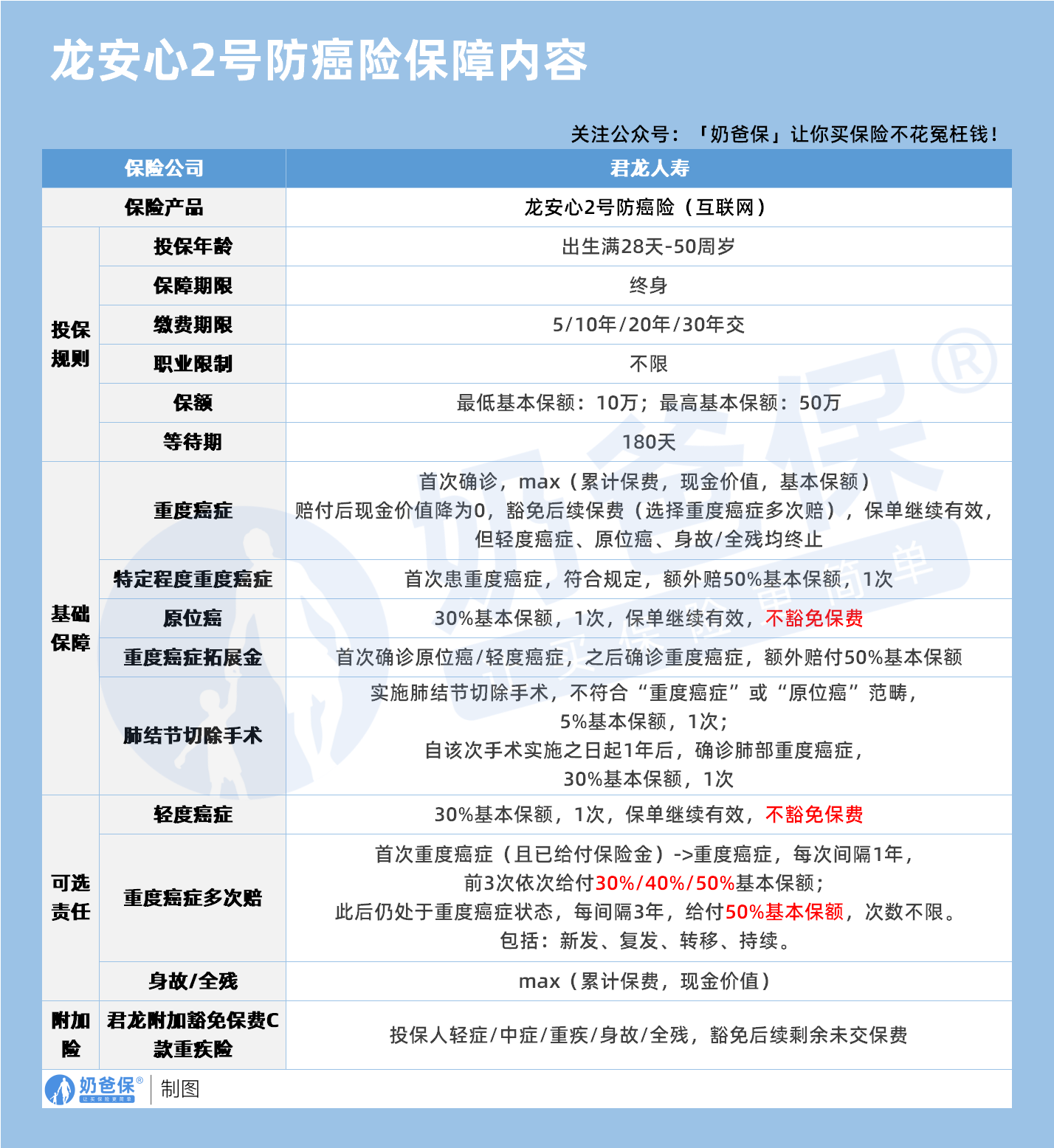
一、君龙龙安心2号恶性肿瘤疾病保险保障内容
君龙龙安心2号恶性肿瘤疾病保险的设计很“懂”防癌需求,从投保到保障,都瞄准了癌症风险的关键点:

1、谁能买?投保规则很宽松
年龄覆盖广:
从出生满28天的宝宝,到50周岁的成年人都能投。
且一旦投保,保障跟一辈子,相当于给癌症风险上了“终身保险”。
缴费方式能选5年、10年、20年或30年交,缴费时间越长,每年保费压力越小。
职业限制少:
不管是办公室白领(1-2类职业),还是建筑工人(4-5类职业)都能投,包容性很强。
保额灵活选:
基本保额最低10万、最高50万,普通家庭选30万保额,每年保费几千元,压力不大。
等待期只有180天,相比很多防癌险的360天,缩短了“空窗期”,能更早获得保障。
2、核心保障
君龙龙安心2号恶性肿瘤疾病保险的基础保障对于癌症进行了全周期覆盖:
重度癌症:
首次确诊重度癌症,赔“累计保费、现金价值、基本保额”里的最大值。
赔完后,现金价值清零,但如果选了“重度癌症多次赔”,保单继续有效。
特定程度重度癌症:
首次患重度癌症且符合条件(如癌症转移、复发),一次性额外赔50%基本保额。
原位癌:
赔30%基本保额,且赔完后保单继续有效,不豁免保费,相当于给“早期癌症”也上了保险。
重度癌症拓展金:
先确诊原位癌/轻度癌症,之后又确诊重度癌症,额外赔50%基本保额。
肺结节切除手术:
做了肺结节切除手术,赔5%基本保额;
且术后1年确诊肺部重度癌症,再赔30%基本保额,对肺结节人群很贴心。
轻度癌症:
赔30%基本保额,赔完后保单继续有效,不豁免保费。
可选责任,也给保障“加码”了:
重度癌症多次赔:
首次重度癌症赔完后,每隔1年(后续每隔3年)还能赔,
前3次分别赔30%、40%、50%基本保额,第4次及以后每次赔50%基本保额,
赔付次数不限(包括新发、复发、转移、持续)。
适合担心癌症复发、转移的朋友。
身故/全残:
赔“累计保费、现金价值”里的最大值,就算没确诊癌症,身故也能留笔钱给家人。
保费豁免:
附加“君龙附加豁免保费C款重疾险”后,投保人得了轻症、中症、重疾,或身故/全残,能豁免后续剩余保费,保障继续有效。
3、增值服务
君龙龙安心2号恶性肿瘤疾病保险还自带一堆实用的健康管理服务:

常规健康管理:
健康咨询、就医指导、社群服务,不限次数,保单生效且过犹豫期就能用,相当于免费的“健康管家”。
肺结节健康管理:
AI肺结节深度分析、随访分析、靶区重建(免费1次,后续8折),还有专属健康档案(1次),对肺结节人群很友好。
特药服务:
癌症术后患者能享受不限次特药服务,解决“买药难、买药贵”的问题。
二、君龙龙安心2号恶性肿瘤疾病保险投保方案
光说保障太虚,奶爸也结合保费表,看看不同预算该怎么选:
以30周岁投保,按“30万保额”“50万保额”划分,搭配“20年交”“30年交”投保。

预算有限:
选30万保额、30年交+必选责任,男性年交3525元、女性3225元,
先筑牢核心防癌保障,长期缴费能大幅降低年保费压力。
预算适中:
可升级“必选+轻度癌症+重度癌症多次赔”,选30万保额30年交,男性年交5286元、女性5622元,
既能保轻度癌症,又能应对癌症复发/转移风险;
若想提高保额,选50万保额、30年交+必选责任,男性5875元/年、女性5375元/年,把防癌保额拉满。
预算充足:
可选择“必选+轻度癌症+身故/全残”,
比如50万保额30年交,男性年交9680元、女性9700元,癌症和身故保障都齐全;
或选50万保额20年交+“必选+轻度+重度多次赔”,
男性11750元/年、女性12485元/年,
保障更全面,应对癌症多次风险和身故都有底气。
三、奶爸总结
龙安心2号恶性肿瘤疾病保险的优势很明显:
投保灵活(年龄、缴费方式都宽松)、防癌保障全(覆盖癌症早中晚阶段,还能多次赔)、增值服务实用(肺结节管理、就医支持)。
虽然保费比纯消费型防癌险稍高,但“终身保障+多次赔付+增值服务”的组合,能让你在癌症风险面前更有底气。
投保时记得选对保额和缴费期,预算有限选30年交,看重多次赔就附加“重度癌症多次赔”,按需搭配更划算。
奶爸也给大家推荐几款可长期续保的医疗险产品:

1、人保金医保3号
✅【特点】
保证续保20年:续保条件优秀,保证续保期间,无论产品停售还是身体变差都不影响续保
理赔门槛低:核心主险年免赔额支持无理赔递减至7000元,同时,还支持附加0元免赔医疗保险金,即便感冒、发烧住院治疗,也可以报销
保障力度更全:除基础保障外,还能附加院外特药医疗、外购药械,重疾住院津贴、轻中症关爱金、特定疾病及意外失能和恶性肿瘤失能保障等,非常全面。
增值服务全,就医体验更好:有重疾住院绿色通道、手术安排、住院垫付、院内照护、居家护理和特药服务等,都非常实用。
✅【不足】
部分责任不保证续保,比如外购药械费用医疗保险金,目前是1年期。
✅【适合人群】
追求长期医疗保障、更全面保障,注重院外特药保障的人群
2、金医保少儿长期医疗险
✅【特点】
保证续保时间长:保证续保至18周岁,最长保证续保18年
基础保障扎实、增值服务丰富:一般+重疾医疗保额高达800万,包含就医绿通、住院垫付、线上问诊等多种增值服务
提供院外恶性肿瘤特定药品费用医疗保障:包含157种特药(含2种CAR-T用药疗法),保额高达400万
支持多孩投保,最高享9折:为两位子女投保享95折、为三位及以上子女投保享9折
✅【不足】
可附加的特定疾病门(急)诊医疗责任不保证续保
✅【适合人群】
少儿群体,费率优势明显,追求免赔额低的人群
3、蓝医保长期医疗
蓝医保和另一款产品医享无忧的保障内容差不多,这里只介绍蓝医保:
✅【特点】
保证续保20年:稳定性强,适合老年人、免疫力低的人群投保
健康服务升级:可选特定药品保障,特药清单拓展至162种,34项健康管理服务全新升级
保障内容丰富:除一般、重疾医疗,还保障55种中轻症特定疾病,给付1万元重大疾病关爱保险金
可选保障升级:除原来的特定疾病特需医疗、个人重大疾病保险两项可选责任外,新增了附加住院津贴以及附加失能收入损失保险金,都是保证续保20年
保费可优惠:2位及以上同时投保即可享受家庭保单的95折优惠
免赔额低:三项医疗保障共享免赔额,赔付概率更高
✅【不足】
重疾医疗有免赔额,对重大疾病理赔不够友好
✅【适合人群】
追求保障全面、高性价比,或者追求长期医疗保障的中老年群体
4、蓝医保(好医好药版)长期医疗
✅【特点】
投保、理赔门槛低:最高支持70周岁投保,无理赔免赔额可最低减至5000元
保障全面:包含一般医疗、55种特定疾病、120种重疾、质子重离子治疗等
外购药及器械全面开放,不限清单:必选责任还多了外购药械、特需医疗,可报销的范围和就医体验也更高一些
可选保障丰富:新增120种重疾保险金、住院补偿金、门诊保险金、重疾特需保险金四大附加保障
家庭单优势明显:家庭单最高可享85折优惠
✅【适合人群】
追求长期医疗保障的中老年群体,以及追求癌症特药保障的人群
5、星相守长期医疗险
✅【特点】
保证续保20年:不管是计划一,还是计划二(特需医疗),都保证续保20年,尤其是计划二,在市场来看还是非常稀缺的
保障全面:包含一般医疗、轻中症、120种重疾、多种增值服务等,且支持住院前后45天门急诊,比同类产品时间更长
免赔额可选:两个计划都可以根据实际情况,选择0免赔或1/1.5/2万免赔额,且连续多年无理赔,免赔额最高下调5000元,更容易得到赔付
外购药不限清单:符合一般医疗、轻中症医疗和重疾医疗责任下的外购药,没有具体清单限制,且可报手术机器人费
可选保障丰富:可附加门急诊、重疾补充关爱金、重疾住院/监护病房津贴等,非常实用
✅【不足】
50岁后保费上涨幅度较大。
✅【适合人群】
追求高性价比、看中免赔额低,注重外购药械保障和就医体验的人群
6、好医保-长期医疗(标准版)
✅【特点】
保证续保20年:保证续保期内,续保无需审核,身体变差或理赔过都能续保
保障全面:基础的医疗保障都有,还有实用的增值服务,包括就医绿通、垫付服务等
疾病保障好:提供了1万元的重疾津贴和200万的特药保障,特药清单拓展至197种,还可附加癌症赴日医疗
健康告知宽松:没有问询到2年内体检异常情况
✅【不足】
一般医疗和重疾医疗共享保额和免赔额,特药保障有1万免赔额,且只能报销90%
需要在支付宝平台上自助投保,要仔细阅读健康告知要求
✅【适合人群】
追求更长保证续保时间,更全面的增值服务,身体状况一般的中年群体
7、平安长相安2号长期医疗
✅【特点】
投保、理赔门槛低:最高支持70周岁投保,支持给配偶父母投保,无理赔免赔额可最低减至5000元
基础保障全面:外购药、质子重离子、特殊门诊费用等皆可保障,还新增了指定疾病康复医疗责任、基因检测责任;
另外,特药从157种扩展至188种,含3种Cat-T
可选保障丰富:新增院外重疾药品(不限药品清单)、重大疾病确诊、特定疾病特需医疗三大附加保障
家庭单优势明显:2人即可成家庭单,最高可享85折优惠,家庭单可共享免赔额
增值服务强大:支持“9+1”健康服务权益
包括门诊/住院协助、暖心陪诊、院内护工看护、出院交通安排及陪同等,帮助患者更好地应对疾病带来的困扰
✅【适合人群】
追求长期医疗保障的中老年群体,家庭共同投保,注重投保、理赔门槛低的人群
8、全医保免健告医疗险(保证续保)
✅【特点】
投保、理赔门槛低:没有健康告知,带病也能买,且社保内免赔额为5000元,比一般产品还要低
保证续保5年:市面上少有的免健告,还有保证续保的产品,投保后不管身体变差还是理赔过,5年内不用担心保障中断
保障全面:除一般住院、重疾住院保障外,还有特药、质子重离子及特定外购药械保障
可扩展私立医院:就医范围除二级公立医院普通部外,还支持特定私立医院专科就诊
✅【适合人群】
带病投保、看中保证续保且保障全面的人群
微信扫一扫
微信扫一扫
关注微信
客服热线
奶爸保

