在重疾发病率年轻化、治疗费用持续攀升的当下,一款保障扎实、灵活适配的终身重疾险,
成为家庭风险防御体系的重要组成部分。
瑞华健康推出的“华佗1号(康泰版)终身重疾险”,
以“基础保障全覆盖+可选责任个性化”为核心设计,
对不同人群的风险需求提供定制化方案。
接下来,奶爸为大家深度测评这款产品:
一、华佗1号(康泰版)重疾险保障哪些内容?
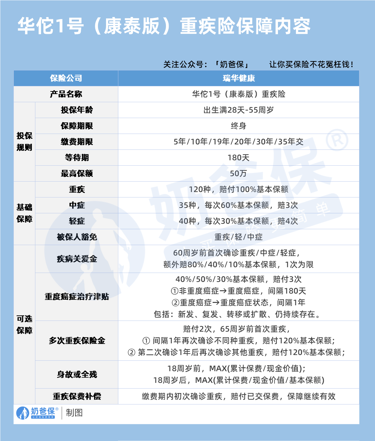
先来看看保障内容表格:

1、投保规则
华佗1号(康泰版)重疾险出生满28天至55周岁的健康人群均可投保,保障期限是终身,
仅接受1-4类职业投保,交费方式选择也很多,包括5年、10年、19年、20年、30年、35年交。
最高可投保保额为50万,血常规、血糖、肝肾功能等检查异常且被医生建议进一步治疗,也需告知。
2、保障内容
(1)基础保障
首次重疾保险金:
保障120种重疾,将按“确诊当日现金价值、累计息保费、基本保额”的较大者给付保险金,仅赔付1次。
中症:
保障35种,按基本保额的60%给付保险金,最多赔付3次。
轻症:
保障40种,按基本保额的30%给付保险金,最多赔付4次。
(2)疾病豁免保费
初次确诊合同定义的重疾、中症或轻症,将豁免后续各期保费,合同继续有效。
3、可选保障
(1)“恶性肿瘤--重度”治疗津贴
癌症的可怕之处,不仅在于首次治疗费用高,
更在于复发、转移后的持续支出——术后3年复发率超20%,5年复发率约10%,
而多数产品癌症二次赔付间隔期长达3年,难以覆盖频繁的治疗需求。
癌症津贴则完全贴合治疗周期:
首次津贴间隔期最短180天(若先确诊其他重疾,180天后确诊癌症即可赔付),
后续两次津贴间隔期仅365天,且分三次赔付(40%+50%+30%基本保额)。
相当于为癌症患者提供了“首次治疗+复发+持续康复”的全流程资金支持,
避免因后续治疗费用中断康复。
(2)疾病关爱金
对多数人来说,60岁前是家庭责任最重的阶段:
上有老下有小,房贷车贷未清,
一旦确诊重疾,不仅要承担治疗费用,还要面对收入中断的风险。
疾病关爱金正是针对这一阶段设计——
60岁前首次确诊重疾,额外赔80%基本保额(30万保额可获24万额外赔付),
中症额外赔40%、轻症额外赔10%。
给60岁之前的人群提供了针对性保障。
(3)多次重疾保险金
随着重疾发病率年轻化,30-40岁人群确诊重疾后,
仍有几十年的人生,二次患病风险不容忽视。
这款产品的多次重疾保障,
65岁前首次确诊重疾后,满365天再确诊其他重疾,可赔120%基本保额,最多赔2次。
对20-30岁投保的年轻人来说,这意味着即使40岁确诊癌症,50岁再确诊脑中风,
仍能获得两次赔付,避免“一次重疾后终身无保障”的尴尬,真正实现“终身风险防御”。
二、华佗1号(康泰版)重疾险适合哪些人买?
1、20-35岁年轻家庭支柱
这类人群刚组建家庭或处于事业上升期,预算有限但责任重。
35年交的长周期让年保费大幅降低,
疾病关爱金则在60岁前提供额外保障,可适配“当下省钱、责任期足额”的需求。
即使未来收入增长,也可补充可选责任,逐步完善保障。
2、关注癌症与二次重疾风险的中年人
有癌症家族史、或从事高压工作(易患心脑血管疾病)的人群,
最担心“一次重疾不够赔”。
华佗1号(康泰版)的癌症津贴(三次赔付+短间隔)、
多次重疾保障、重疾后轻中症有效,形成“首次重疾+复发/二次重疾+术后轻中症”的全链条防护,让这类人群无需担心“后续治疗无保障”。
三、奶爸总结
华佗1号(康泰版)重疾险既覆盖重疾、中症、轻症,又通过癌症津贴、多次重疾等责任应对高发二次风险,针对性和实用性拉满。
奶爸也给大家推荐几款优质的重疾险产品:
1、君龙人寿超级玛丽15号
第一,结节保障超全面
自带保障在原有肺结节基础上,拓展到乳腺/甲状腺结节,范围更广了。
可以说是目前市场上,少有的三大高发结节都有保障的产品。
第二,癌症保障丰富
超玛15号的癌症保障,从早期到晚期,都安排得妥妥的。
本身自带癌症拓展金,
首次确诊原位癌/轻度癌症后,确诊恶性肿瘤—重度,额外赔50%。
如果觉得不够,还可以附加以下保障:
癌症津贴或癌症多次赔(二选一):间隔一定周期后,可以赔一笔钱用于癌症持续治疗,癌症津贴有次数限制,多次赔则不限次数。
癌症重度特药治疗金:确诊癌症后需要吃高价特药,做过相关手术可以赔50%保额。

第三,重疾多次赔灵活选
重疾多次赔可以按需选择:
65周岁版,要求是65岁前确诊,额外赔2次,每次赔120%保额;
另一版则是不限年龄,额外赔2次,每次赔120%保额。

同种不同种都赔,且同种间隔周期短,只要2年
像心脏病术后复发了也能保,不用怕赔过一次就没保障了。
【适合人群】
看中结节、癌症保障,预算不多的朋友。
2、复星联合达尔文12号
第一,自带意外重疾额外赔和住院津贴。
前者因为意外导致首次重疾,可多赔35%基本保额。
等于一张保单覆盖重疾+意外,且是保至终身的双重保障!
后者在60周岁前未发生重疾,60岁后确诊,每天给付0.1%基本保额作为住院津贴。
人一辈子不一定会得重疾,但60岁后难免因小病小痛住院,
达尔文12号这个保障,可以让不确定的赔付变得更确定。
不过,这里需要注意的是,如果后续重疾/身故/全残,
会扣掉累计已给付的住院津贴金额后,再赔付。
第二,可选责任丰富
达尔文12号多重附加保障:
重疾多次赔:分65周岁版和终身版(二选一),满足多种人群需要;
重疾保费补偿:缴费期内发生重疾返还保费,实现“重疾免单”;
疾病关爱金/顶梁柱关爱保险金:家庭责任最重阶段赔更多;
癌症津贴:癌症间隔一定周期就能获得一笔理赔金。
第三,理赔门槛更低
5种特定重疾(如严重心肌炎)、原位癌、癌症津贴赔付,都比同类产品更宽松。
【适合人群】
看重理赔门槛、重疾返还保费的朋友
3、复星联合医联有盟
第一,轻中症保障灵活
必选保障是重疾,像轻中症保障、身故保障,可以加钱获得。
如果预算有限,也可以只买个重疾,先把大病保障做好;
如果预算多一点,建议大家还是要附加轻中症保障。
第二,自带一般医疗金
医联有盟自带医疗金,非常实用:
保单前5年,每年提供报销额度=0.5%*保额,100%报销,
未用完可累计,终身有效,身故/全残一次性赔剩余额度!

像买药、体检、看牙等日常开支,都能用上。
可以说是实打实把钱返还给客户使用!
第三,健康告知非常宽松
健康告知只有4条:
比如过去1年内的检查异常、是否有被医生建议住院或手术;
过去2年内的手术情况以及过去5年内的疾病情况。
针对非常高发的甲状腺/乳腺/肺结节,没有问询是否有进行手术,也没有问询是否多发,
只要结节等级在3级以内,结节直径符合要求,就有机会标体承保!
就连癌症,如果5年前已经治愈,没有复发和转移,
同时不涉及其他健康告知,也有机会投保!
【适合人群】
有健康异常的、注重就医资源和健康管理,看中产品实用性的朋友。
4、瑞华健康华佗1号康泰版
第一,基础保障扎实
轻中重疾保障都涵盖了,且轻症+中症赔付次数共7次,
目前市场上赔付次数算比较高的。
且重疾赔完,轻中症不分组还能继续赔,
不分组的好处就在于,赔付规则更宽松。
第二,性价比高
同样50万保额,保终身,基础保障,分30年交,
30岁人群投保华佗1号康泰版,比超级玛丽和达尔文便宜100元/年!
30年下来立省3000块!
第三,可选保障丰富
如果预算比较多,还可以附加:
重疾多次赔、疾病关爱金、癌症津贴、重疾保费补偿金和身故保障。
都是目前市场上热门可选保障内容,实用性强。
【适合人群】
追求高性价比、看中基础保障全面的朋友。
微信扫一扫
微信扫一扫
关注微信
客服热线
奶爸保

