“同事推荐我买众安尊享e生,但网上保险‘套路’多,这保险到底是真的吗?”
最近不少朋友问我这个问题。
毕竟医疗险要给健康兜底,大家谨慎是应该的。
今天奶爸就从承保公司实力,到尊享e生保障,给大家介绍一下。
一、众安保险,正规性和实力双在线
很多人对“众安保险”的第一印象是“互联网保险公司”,但它可不是没根没底的“小公司”,
而是国家金融监督管理总局批准的正规持牌险企,2013年就拿到了牌照,至今在保险行业摸爬滚打了十多年。

1、偿付能力:“赔得起钱”的硬指标
保险公司会不会“赔穿”,看“偿付能力”就知道。
监管规定,核心偿付能力充足率不低于50%、综合偿付能力充足率不低于100%,才算“财务健康”。
我们看看众安近几年的偿付能力数据:

近几年,众安的偿付能力远高于监管红线,哪怕遇到大规模理赔,也能“赔得起”。
比如2024年,核心偿付能力是监管要求的4倍多,相当于“兜里的钱”足够应付理赔支出。
2、赔付率:“该赔的真能赔到”

从2020-2024年短期健康险赔付率数据来看,
众安近四年平均赔付率仅30.33%,在平安人寿、中国人寿、人保健康等多家险企中排名最低。
赔付率低,不是“惜赔”,而是众安的风控能力强。
它靠互联网技术精准定价、管理风险,既能控制成本,又能保证“该赔的赔到位”。
举个例子,
2023年有位用户得了肺癌,用了高价靶向药,尊享e生不仅报销了住院费,连几十万的外购药也100%报销了——
这就是“赔付率合理,理赔不缩水”的体现。
3、市场认可度:用户用脚投票
2025年上半年,众安保险服务收入达150.41亿元,其中健康险业务接近60亿元,占比39.88%;
而医疗险板块里,
尊享e生系列保费就卖了42.5亿元,众民保系列10.3亿元,医疗险合计52.8亿元,占总保费的35.1%
这么多人真金白银买它,说明大家也认可它的“真实性”和“实用性”。
再看众安的产品矩阵,
从百万医疗、中高端医疗,到重疾险、意外险,覆盖了全年龄段、全场景的保障需求,
尊享e生作为医疗险的核心代表,多年来持续迭代,紧跟大家的保障需求。
二、尊享e生系列,把“实用”刻进骨子里
众安的医疗险分两大方向:
尊享e生2025(百万医疗)和尊享e生2024(中高端医疗)。
咱们分别看看它们的“真保障”。
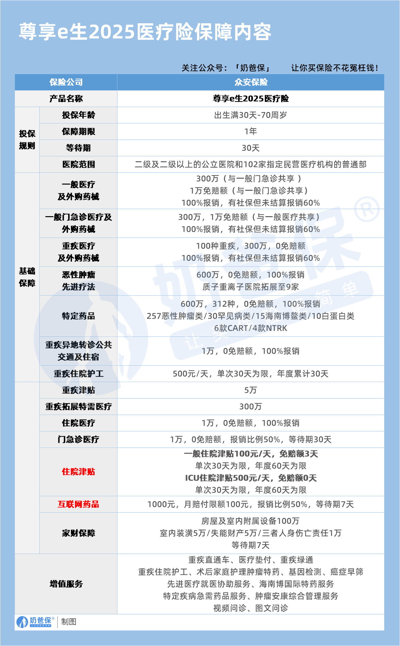
1、尊享e生2025:普通人的“医疗兜底王”

投保灵活:
出生满30天到70周岁都能投,看病能去二级及以上公立医院,还能去102家指定民营医院的普通部,选择挺多。
保障相当丰富:
一般医疗+门急诊:300万保额,共享1万免赔额。
平时感冒发烧、肠胃炎住院,社保报完后,超过1万的部分能100%报销。
还保障100种重疾,给300万保额,0免赔,像癌症、心梗这些大病,一旦确诊,治疗费几乎能全报。
恶性肿瘤先进疗法直接给600万保额,0免赔。
比如质子重离子治疗,现在合作医院拓展到9家,报销没压力;
多种特定药品也能100%报销,哪怕是天价的CART细胞疗法,符合条件也能报。
细节里藏着“贴心”,
得了重病,要去外地大医院看病,“重疾异地转诊交通住宿”能报1万,不用自己扛路费住宿费;
住院时请护工,“重疾住院护工费”每天给500元,最多给30天;
要是重疾确诊,还能直接领5万“重疾津贴”,弥补治病期间的收入损失。
增值服务更是省心,

医疗垫付、重疾绿通、癌症早筛、视频问诊……
从“怕看病”到“方便看病”,一步到位。
2、尊享e生2024中高端医疗:追求“就医品质”的优选
如果觉得“公立医院普通部人太多、排队久”,想享受特需部、国际部,甚至私立医院的服务,这款更合适。

它分四个计划,灵活度拉满:
投保年龄更宽松:
首次投保是出生满30天到65周岁;
如果之前买过众安的医疗险,到期后重新投保,年龄最高能到105周岁。
医院范围升级:
普通部计划能去公立医院普通部;
特需部计划直接拓展到公立医院特需部、国际部,甚至部分私立医院,看病环境更舒适,专家资源更优质。
保额和免赔更灵活:
一般医疗保额,普通部计划一/二是100万/300万,特需部计划一/二是100万/300万;
重疾医疗、恶性肿瘤保额,特需部计划二能到300万,而且重疾、恶性肿瘤等0免赔,社保报完后直接100%赔。
外购药及医疗器械费用,特需部计划二给100万保额,像高价抗癌药、进口器械,都能覆盖。
额外保障更贴心:
异地转诊补贴,特需部计划二能给2万;
门急诊医疗“加油包”,特需部计划二能选5万保额;
还有“重疾关爱金加油包”,
能额外选5万20万保额,万一得重疾,多一笔钱补贴家用。
保费也不算贵,
30岁买特需部计划二,有社保、5000免赔的情况下,一年才1127元,就能享受“VIP级”医疗服务,性价比挺高。
三、奶爸总结
众安保险是正规持牌公司,偿付能力、理赔都有保障;
尊享e生系列的保障也实实在在,从保额、报销范围到增值服务,都能解决普通人“看病贵、看病难”的痛点。
两款产品怎么选?
预算有限,想要“基础兜底”,选尊享e生2025就行,300万重疾保额+600万癌症疗法保额,足够应对大部分大病。
追求“就医品质”,或者家里有老人、孩子,选尊享e生2024中高端医疗,特需部、国际部的资源能让看病更省心。
奶爸也给大家推荐几款可长期续保的医疗险产品:

1、人保金医保3号
✅【特点】
保证续保20年:续保条件优秀,保证续保期间,无论产品停售还是身体变差都不影响续保
理赔门槛低:核心主险年免赔额支持无理赔递减至7000元,同时,还支持附加0元免赔医疗保险金,即便感冒、发烧住院治疗,也可以报销
保障力度更全:除基础保障外,还能附加院外特药医疗、外购药械,重疾住院津贴、轻中症关爱金、特定疾病及意外失能和恶性肿瘤失能保障等,非常全面。
增值服务全,就医体验更好:有重疾住院绿色通道、手术安排、住院垫付、院内照护、居家护理和特药服务等,都非常实用。
✅【不足】
部分责任不保证续保,比如外购药械费用医疗保险金,目前是1年期。
✅【适合人群】
追求长期医疗保障、更全面保障,注重院外特药保障的人群
2、金医保少儿长期医疗险
✅【特点】
保证续保时间长:保证续保至18周岁,最长保证续保18年
基础保障扎实、增值服务丰富:一般+重疾医疗保额高达800万,包含就医绿通、住院垫付、线上问诊等多种增值服务
提供院外恶性肿瘤特定药品费用医疗保障:包含157种特药(含2种CAR-T用药疗法),保额高达400万
支持多孩投保,最高享9折:为两位子女投保享95折、为三位及以上子女投保享9折
✅【不足】
可附加的特定疾病门(急)诊医疗责任不保证续保
✅【适合人群】
少儿群体,费率优势明显,追求免赔额低的人群
3、蓝医保长期医疗
蓝医保和另一款产品医享无忧的保障内容差不多,这里只介绍蓝医保:
✅【特点】
保证续保20年:稳定性强,适合老年人、免疫力低的人群投保
健康服务升级:可选特定药品保障,特药清单拓展至162种,34项健康管理服务全新升级
保障内容丰富:除一般、重疾医疗,还保障55种中轻症特定疾病,给付1万元重大疾病关爱保险金
可选保障升级:除原来的特定疾病特需医疗、个人重大疾病保险两项可选责任外,新增了附加住院津贴以及附加失能收入损失保险金,都是保证续保20年
保费可优惠:2位及以上同时投保即可享受家庭保单的95折优惠
免赔额低:三项医疗保障共享免赔额,赔付概率更高
✅【不足】
重疾医疗有免赔额,对重大疾病理赔不够友好
✅【适合人群】
追求保障全面、高性价比,或者追求长期医疗保障的中老年群体
4、蓝医保(好医好药版)长期医疗
✅【特点】
投保、理赔门槛低:最高支持70周岁投保,无理赔免赔额可最低减至5000元
保障全面:包含一般医疗、55种特定疾病、120种重疾、质子重离子治疗等
外购药及器械全面开放,不限清单:必选责任还多了外购药械、特需医疗,可报销的范围和就医体验也更高一些
可选保障丰富:新增120种重疾保险金、住院补偿金、门诊保险金、重疾特需保险金四大附加保障
家庭单优势明显:家庭单最高可享85折优惠
✅【适合人群】
追求长期医疗保障的中老年群体,以及追求癌症特药保障的人群
5、星相守长期医疗险
✅【特点】
保证续保20年:不管是计划一,还是计划二(特需医疗),都保证续保20年,尤其是计划二,在市场来看还是非常稀缺的
保障全面:包含一般医疗、轻中症、120种重疾、多种增值服务等,且支持住院前后45天门急诊,比同类产品时间更长
免赔额可选:两个计划都可以根据实际情况,选择0免赔或1/1.5/2万免赔额,且连续多年无理赔,免赔额最高下调5000元,更容易得到赔付
外购药不限清单:符合一般医疗、轻中症医疗和重疾医疗责任下的外购药,没有具体清单限制,且可报手术机器人费
可选保障丰富:可附加门急诊、重疾补充关爱金、重疾住院/监护病房津贴等,非常实用
✅【不足】
50岁后保费上涨幅度较大。
✅【适合人群】
追求高性价比、看中免赔额低,注重外购药械保障和就医体验的人群
6、好医保-长期医疗(标准版)
✅【特点】
保证续保20年:保证续保期内,续保无需审核,身体变差或理赔过都能续保
保障全面:基础的医疗保障都有,还有实用的增值服务,包括就医绿通、垫付服务等
疾病保障好:提供了1万元的重疾津贴和200万的特药保障,特药清单拓展至197种,还可附加癌症赴日医疗
健康告知宽松:没有问询到2年内体检异常情况
✅【不足】
一般医疗和重疾医疗共享保额和免赔额,特药保障有1万免赔额,且只能报销90%
需要在支付宝平台上自助投保,要仔细阅读健康告知要求
✅【适合人群】
追求更长保证续保时间,更全面的增值服务,身体状况一般的中年群体
7、平安长相安2号长期医疗
✅【特点】
投保、理赔门槛低:最高支持70周岁投保,支持给配偶父母投保,无理赔免赔额可最低减至5000元
基础保障全面:外购药、质子重离子、特殊门诊费用等皆可保障,还新增了指定疾病康复医疗责任、基因检测责任;
另外,特药从157种扩展至188种,含3种Cat-T
可选保障丰富:新增院外重疾药品(不限药品清单)、重大疾病确诊、特定疾病特需医疗三大附加保障
家庭单优势明显:2人即可成家庭单,最高可享85折优惠,家庭单可共享免赔额
增值服务强大:支持“9+1”健康服务权益
包括门诊/住院协助、暖心陪诊、院内护工看护、出院交通安排及陪同等,帮助患者更好地应对疾病带来的困扰
✅【适合人群】
追求长期医疗保障的中老年群体,家庭共同投保,注重投保、理赔门槛低的人群
8、全医保免健告医疗险(保证续保)
✅【特点】
投保、理赔门槛低:没有健康告知,带病也能买,且社保内免赔额为5000元,比一般产品还要低
保证续保5年:市面上少有的免健告,还有保证续保的产品,投保后不管身体变差还是理赔过,5年内不用担心保障中断
保障全面:除一般住院、重疾住院保障外,还有特药、质子重离子及特定外购药械保障
可扩展私立医院:就医范围除二级公立医院普通部外,还支持特定私立医院专科就诊
✅【适合人群】
带病投保、看中保证续保且保障全面的人群
微信扫一扫
微信扫一扫
关注微信
客服热线
奶爸保

