买重疾险时,不少人会纠结:
产品保障够不够实诚?公司靠不靠谱?万一出险能顺利理赔吗?
瑞华健康最近推出的华佗1号成人重疾险,因为保障灵活、价格亲民,成了很多人的候选。
它到底靠不靠谱?普通人在哪能买到?
今天奶爸就从保障、公司、渠道三个角度,把这事聊透。
一、华佗1号成人重疾险保障内容靠谱吗?
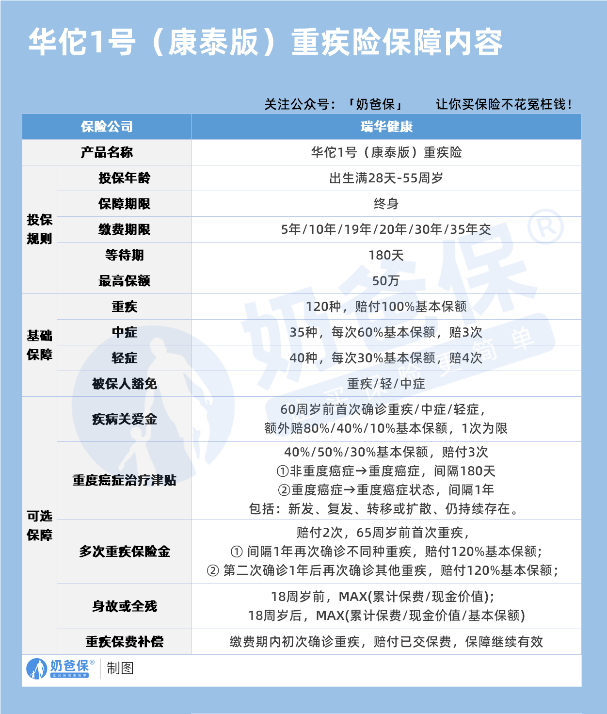
先来看看保障内容表格:

华佗1号成人重疾险的投保规则很宽松,
出生满28天到55周岁都能投,保障期限是终身。
缴费方式也灵活,5年、10年、19年、20年、30年、35年交任选,最长35年交能大大降低每年的保费压力。
等待期180天,最高能买50万保额,对大多数家庭的保障需求来说,这个额度基本够用。
基础保障方面,
重疾保120种,赔100%保额;
中症35种,每次赔60%保额,最多赔3次;
轻症40种,每次赔30%保额,最多赔4次。
最实用的是疾病关爱金,
60周岁前首次确诊重疾、中症、轻症,分别额外赔80%、40%、10%保额,
相当于50万保额能多拿40万,在重疾高发的中青年阶段,这笔额外赔付能大大缓解经济压力。
可选保障更是针对性满满。
重度癌症治疗津贴能赔3次,
非重度癌症发展成重度癌症,间隔180天就能赔40%保额;
重度癌症复发、转移或持续存在,间隔1年赔50%保额,第三次再赔30%保额,把癌症的长期治疗费用都考虑到了。
多次重疾保险金能赔2次,
65周岁前首次重疾后,间隔1年确诊不同种重疾,赔120%保额,第二次确诊后再间隔1年,还能再赔120%保额,对付重疾多次发的风险很有底气。
另外还有身故或全残保障、重疾保费补偿,投保人可以根据自己的预算和需求搭配。
二、公司实力:瑞华健康靠不靠谱?
华佗1号成人重疾险由瑞华健康承保,
这家公司的股东结构很特别,
有五个股东(咸阳宇宏房地产、广州实佳控股、深圳市东方置地集团、上海天幕嘉福缦缇客酒店、深圳市万纳托实业),各持股20%

偿付能力方面,
银保监会要求综合偿付能力充足率不低于100%,核心偿付能力充足率不低于50%
瑞华健康2025年第一季度综合偿付能力充足率101.51%,核心偿付能力充足率73.71%,
虽然比之前的季度有所下降,但仍在监管要求的安全线以上。
风险综合评级最近几个季度稳定在BB级,说明公司的经营风险处于可控范围,理赔能力是有保障的。
三、华佗1号成人重疾险在哪买得到?
想买华佗1号成人重疾险,渠道选对了才放心。
目前主要有三种正规渠道:
第一种是瑞华健康官方渠道,比如官网、官方APP
在官网首页找到“产品中心”,就能找到华佗1号的投保入口,按照提示填写个人信息、健康告知,就能完成投保。
官方渠道的优势是信息最准确,不会有第三方误导,但可能没有专业顾问的一对一服务。
第二种是保险经纪平台,比如奶爸保。
这些平台会把华佗1号和其他重疾险放在一起对比,还会有专业的保险顾问帮忙分析保障需求、解读条款。
比如在奶爸保平台上,输入自己的年龄、预算,顾问会推荐适合的方案,
还能协助处理健康告知和后续理赔,对保险小白很友好。
需要提醒的是,
不管通过什么渠道买,一定要仔细阅读健康告知。
华佗1号成人重疾险的健康告知涵盖了就医行为、过往疾病、近期症状、检查异常等多个方面,
比如近两年住院超过7天、手术,或者有重疾险被拒保、延期的经历,都要如实告知。
像感冒、急性支气管炎、轻中度脂肪肝这些已治愈的轻症,是可以正常投保的,不用过于担心。
四、奶爸总结
华佗1号成人重疾险的保障很实在,基础责任够用,可选责任针对性强,
且瑞华健康的偿付能力和风险评级也在合规范围内,普通人通过官方渠道或正规经纪平台都能买到。
适合55岁以下、看重癌症多次赔和疾病关爱金,且预算有限的人群。
买的时候记得结合自己的健康状况和家庭责任,选对保障组合,
同时通过正规渠道投保,这样才能真正把重疾险的“安全感”握在手里。
奶爸也给大家推荐几款优质的重疾险产品:
1、君龙人寿超级玛丽15号
第一,结节保障超全面
自带保障在原有肺结节基础上,拓展到乳腺/甲状腺结节,范围更广了。
可以说是目前市场上,少有的三大高发结节都有保障的产品。
第二,癌症保障丰富
超玛15号的癌症保障,从早期到晚期,都安排得妥妥的。
本身自带癌症拓展金,
首次确诊原位癌/轻度癌症后,确诊恶性肿瘤—重度,额外赔50%。
如果觉得不够,还可以附加以下保障:
癌症津贴或癌症多次赔(二选一):间隔一定周期后,可以赔一笔钱用于癌症持续治疗,癌症津贴有次数限制,多次赔则不限次数。
癌症重度特药治疗金:确诊癌症后需要吃高价特药,做过相关手术可以赔50%保额。

第三,重疾多次赔灵活选
重疾多次赔可以按需选择:
65周岁版,要求是65岁前确诊,额外赔2次,每次赔120%保额;
另一版则是不限年龄,额外赔2次,每次赔120%保额。

同种不同种都赔,且同种间隔周期短,只要2年
像心脏病术后复发了也能保,不用怕赔过一次就没保障了。
【适合人群】
看中结节、癌症保障,预算不多的朋友。
2、复星联合达尔文12号
第一,自带意外重疾额外赔和住院津贴。
前者因为意外导致首次重疾,可多赔35%基本保额。
等于一张保单覆盖重疾+意外,且是保至终身的双重保障!
后者在60周岁前未发生重疾,60岁后确诊,每天给付0.1%基本保额作为住院津贴。
人一辈子不一定会得重疾,但60岁后难免因小病小痛住院,
达尔文12号这个保障,可以让不确定的赔付变得更确定。
不过,这里需要注意的是,如果后续重疾/身故/全残,
会扣掉累计已给付的住院津贴金额后,再赔付。
第二,可选责任丰富
达尔文12号多重附加保障:
重疾多次赔:分65周岁版和终身版(二选一),满足多种人群需要;
重疾保费补偿:缴费期内发生重疾返还保费,实现“重疾免单”;
疾病关爱金/顶梁柱关爱保险金:家庭责任最重阶段赔更多;
癌症津贴:癌症间隔一定周期就能获得一笔理赔金。
第三,理赔门槛更低
5种特定重疾(如严重心肌炎)、原位癌、癌症津贴赔付,都比同类产品更宽松。
【适合人群】
看重理赔门槛、重疾返还保费的朋友
3、复星联合医联有盟
第一,轻中症保障灵活
必选保障是重疾,像轻中症保障、身故保障,可以加钱获得。
如果预算有限,也可以只买个重疾,先把大病保障做好;
如果预算多一点,建议大家还是要附加轻中症保障。
第二,自带一般医疗金
医联有盟自带医疗金,非常实用:
保单前5年,每年提供报销额度=0.5%*保额,100%报销,
未用完可累计,终身有效,身故/全残一次性赔剩余额度!

像买药、体检、看牙等日常开支,都能用上。
可以说是实打实把钱返还给客户使用!
第三,健康告知非常宽松
健康告知只有4条:
比如过去1年内的检查异常、是否有被医生建议住院或手术;
过去2年内的手术情况以及过去5年内的疾病情况。
针对非常高发的甲状腺/乳腺/肺结节,没有问询是否有进行手术,也没有问询是否多发,
只要结节等级在3级以内,结节直径符合要求,就有机会标体承保!
就连癌症,如果5年前已经治愈,没有复发和转移,
同时不涉及其他健康告知,也有机会投保!
【适合人群】
有健康异常的、注重就医资源和健康管理,看中产品实用性的朋友。
4、瑞华健康华佗1号康泰版
第一,基础保障扎实
轻中重疾保障都涵盖了,且轻症+中症赔付次数共7次,
目前市场上赔付次数算比较高的。
且重疾赔完,轻中症不分组还能继续赔,
不分组的好处就在于,赔付规则更宽松。
第二,性价比高
同样50万保额,保终身,基础保障,分30年交,
30岁人群投保华佗1号康泰版,比超级玛丽和达尔文便宜100元/年!
30年下来立省3000块!
第三,可选保障丰富
如果预算比较多,还可以附加:
重疾多次赔、疾病关爱金、癌症津贴、重疾保费补偿金和身故保障。
都是目前市场上热门可选保障内容,实用性强。
【适合人群】
追求高性价比、看中基础保障全面的朋友。
微信扫一扫
微信扫一扫
关注微信
客服热线
奶爸保

