各位宝爸宝妈们,给孩子挑重疾险是不是满是纠结?
怕保额太低,真遇到重疾扛不住治疗和康复开销;
又怕保额太高,每年保费压得家庭喘不过气。
别慌!今天奶爸就帮大家理清少儿重疾险的保额逻辑,拆解100万保额的真实保费,
并解读高保额产品达尔文宝贝计划12号重疾险,从保额建议到方案选择,一次性说透。
一、少儿重疾险:保额多少才“够用”?
给孩子买重疾险,保额既不能“凑数”也不能“冒进”,得刚好匹配实际需求。
先说说保额太低的问题。
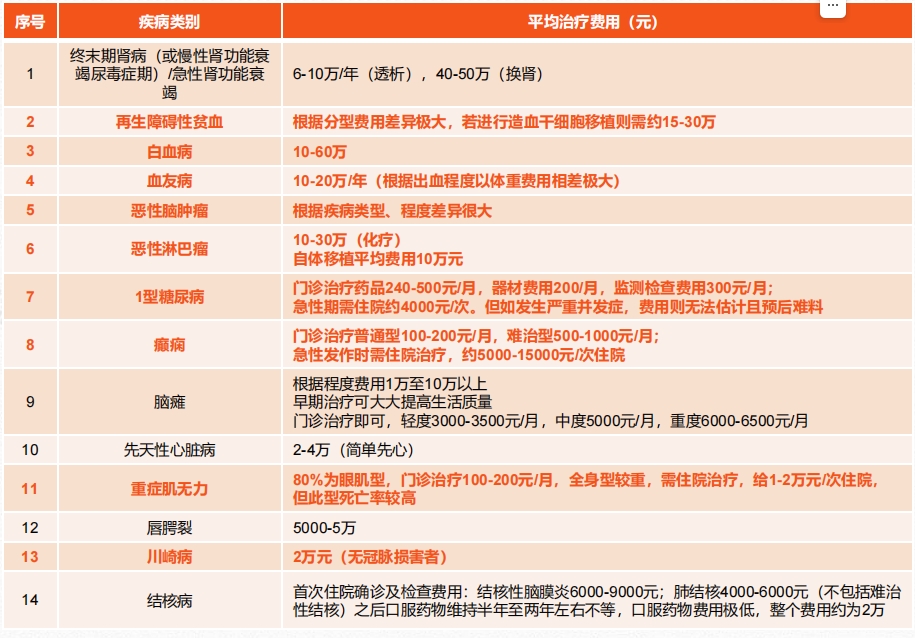
少儿重疾的治疗费用远超想象,
除了常见的白血病(常规治疗30-80万,骨髓移植可能突破100万),神经母细胞瘤的治疗费用也在40-60万,严重川崎病若引发并发症,治疗+康复费用要20-30万。

更关键的是,
孩子康复周期通常要1-3年,期间家长可能需要停工护理,收入损失、康复营养费、复查交通费等隐性支出,加起来也是一笔不小的数目。
如果保额只有30万,很可能刚够覆盖部分治疗费,后续的康复和家庭开支就没了着落,保障形同虚设。
再看保额太高的问题。
重疾险的保费和保额直接挂钩,保额翻倍,保费往往也会大幅上涨。
过高的保额会让每年的保费支出成为家庭固定负担,一旦遇到收入波动,可能会因缴费中断导致保障失效,反而得不偿失。
综合来看,少儿重疾险保额建议50万起步,有条件的家庭可以冲击100万。
这个区间既能全面覆盖重疾治疗、长期康复、家长误工损失等核心需求,又能让多数家庭承受保费压力。
当然,最终保额还是要结合家庭年收入、开支情况来定,比如年收入20万的家庭,选50-80万保额更稳妥;
年收入30万以上,且希望给孩子更充足保障的,100万保额是优质选择。
二、达尔文宝贝计划12号重疾险测评
少儿重疾险市场中,多数产品的保额上限集中在50-60万,而达尔文宝贝计划12号重疾险最高可投100万,保障也贴合少儿需求。
(一)基础保障扎实,赔付比例拉满
重疾保障覆盖117种疾病,确诊后一次性赔付100%基本保额,且仅限1次。

特别贴心的是,
若孩子因特定重疾在住院期间抢救无效身故,依然会按重疾定义赔付,避免了“重疾未愈身故却无法获赔”的遗憾。
中症和轻症保障也毫不缩水。
28种中症每次赔付60%保额,45种轻症每次赔付30%保额,中轻症合并最多可赔付6次。
更难得的是,即便重疾已经赔付,中轻症责任依然继续有效,后续孩子若患上中症或轻症,仍能按比例获赔,保障不中断。
针对少儿罕见病,这款产品给出了强力支持。
确诊合同约定的少儿罕见病,直接赔付200%基本保额(仅限1次)。
要知道,少儿罕见病大多治疗难度大、费用高,且缺乏有效医保覆盖,双倍保额能给这类高风险、高花费的疾病提供充足的经济支撑。
(二)特色保障直击少儿健康痛点
首先是卵圆孔未闭合保险金,
60周岁前,若孩子因卵圆孔未闭引发合同约定的重疾,额外赔付30%保额。
卵圆孔未闭是少儿常见的心脏发育问题,虽多数无明显症状,但少数可能引发严重重疾,这项保障针对性极强。

其次是严重肥胖/脊柱侧弯手术关爱金。
18周岁前,孩子若因严重肥胖接受特定减重手术,或因严重脊柱侧弯接受矫正手术,分别额外赔付30%保额。
现在孩子学业压力大、运动少,肥胖和脊柱侧弯的发生率逐年上升,这类手术费用高、康复周期长,定向保障能减轻家庭经济压力。
(三)多次重疾赔付,力度层层升级
考虑到现在医疗水平提升,孩子存活周期长,多次重疾的风险不可忽视。
这款确诊不同种重疾,间隔期1年,第2-4次重疾分别赔付120%、140%、160%保额,最多可赔3次。
更给力的是,若第2-4次重疾为少儿特定疾病,额外再赔100%保额;
若为少儿罕见疾病,额外再赔200%保额。
比如孩子首次确诊白血病(重疾)获赔100万,几年后又确诊严重脑中风后遗症(另一重疾),可获赔120万,
若严重脑中风后遗症属于少儿特定疾病,还能再额外获赔100万,累计赔付220万,保障力度直接拉满。
三、孩子100万重疾险多少钱?
奶爸以“0岁宝宝,保终身”为基础条件,看看不同缴费期和方案的保费差异。
(一)缴费期选择:35年交更划算,压力分摊更均匀
少儿重疾险的缴费期越长,每年保费越低,且更容易触发保费豁免。
达尔文宝贝计划12号重疾险最长可分35年缴费,能最大程度分摊每年保费。
对比30年交和35年交的保费:
0岁男宝100万保额基础保障,30年交年保费5980元,35年交年保费5437元,每年少交543元,且35年交的豁免概率更高,性价比更高。
所以建议优先选择35年交,除非家庭预算充足,想缩短缴费期。
(二)两大核心方案:基础版vs升级款
1.基础保障方案:预算有限必选
0岁男宝年缴保费5437元,女宝年缴保费4870元。
该方案包含117种重疾(100%保额)、中轻症合并6次赔付(中症60%、轻症30%)、少儿罕见病200%保额等核心责任,是“高保额托底”的入门选择。
用每年5000元左右的保费,就能给孩子锁定终身100万重疾保额,适合预算有限但追求“核心风险必须覆盖”的家庭。
比如普通工薪家庭,在承担房贷、育儿开支后,每年5000元的保费压力不大,却能换来充足的重疾保障。
2.基础保障+首次疾病关爱金方案:预算充足优选
0岁男宝年缴保费6903元,女宝年缴保费6242元。
该方案在基础保障上,附加了“60周岁前首次确诊重疾、中症、轻症,分别额外赔付100%、50%、10%保额”的责任。
男宝每年多花1466元,就能实现保障杠杆的大幅升级:
首次确诊重疾直接赔200万,首次中症赔60万(基础60%+额外50%),首次轻症赔30万(基础30%+额外10%)。
对孩子来说,童年和青年时期是重疾高发期,额外赔能应对更高的治疗成本,适合预算充足、希望“首次风险获得极致保障”的家庭。
3.不同年龄段保费参考
除了0岁宝宝,3岁和5岁宝宝的保费也有参考价值:
3岁男宝投保100万保额,选择基础保障(35年交),年保费是5890元,女宝则是5280元;
5岁男宝年保费6350元,女宝5690元。
随着年龄增长,保费会小幅上涨,所以给孩子买重疾险,越早投保越划算。
四、奶爸总结
给孩子买重疾险,核心是用合适的预算覆盖关键风险,不用盲目追求高保费,也不能为了省钱压缩保额。
50万保额是基础门槛,有条件的家庭冲100万,能更从容应对少儿重疾的高额开支。
达尔文宝贝计划12号重疾险最高可投100万保额,基础保障扎实、特色保障贴心、多次赔付力度足,性价比也很高。
预算有限选基础保障方案,5000元左右就能锁定终身高保额;
预算充足可附加首次疾病关爱金,用可控的保费增加,换来首次风险的翻倍保障。
奶爸也给大家推荐几款优质的重疾险产品:
1、君龙人寿超级玛丽15号
第一,结节保障超全面
自带保障在原有肺结节基础上,拓展到乳腺/甲状腺结节,范围更广了。
可以说是目前市场上,少有的三大高发结节都有保障的产品。
第二,癌症保障丰富
超玛15号的癌症保障,从早期到晚期,都安排得妥妥的。
本身自带癌症拓展金,
首次确诊原位癌/轻度癌症后,确诊恶性肿瘤—重度,额外赔50%。
如果觉得不够,还可以附加以下保障:
癌症津贴或癌症多次赔(二选一):间隔一定周期后,可以赔一笔钱用于癌症持续治疗,癌症津贴有次数限制,多次赔则不限次数。
癌症重度特药治疗金:确诊癌症后需要吃高价特药,做过相关手术可以赔50%保额。

第三,重疾多次赔灵活选
重疾多次赔可以按需选择:
65周岁版,要求是65岁前确诊,额外赔2次,每次赔120%保额;
另一版则是不限年龄,额外赔2次,每次赔120%保额。

同种不同种都赔,且同种间隔周期短,只要2年
像心脏病术后复发了也能保,不用怕赔过一次就没保障了。
【适合人群】
看中结节、癌症保障,预算不多的朋友。
2、复星联合达尔文12号
第一,自带意外重疾额外赔和住院津贴。
前者因为意外导致首次重疾,可多赔35%基本保额。
等于一张保单覆盖重疾+意外,且是保至终身的双重保障!
后者在60周岁前未发生重疾,60岁后确诊,每天给付0.1%基本保额作为住院津贴。
人一辈子不一定会得重疾,但60岁后难免因小病小痛住院,
达尔文12号这个保障,可以让不确定的赔付变得更确定。
不过,这里需要注意的是,如果后续重疾/身故/全残,
会扣掉累计已给付的住院津贴金额后,再赔付。
第二,可选责任丰富
达尔文12号多重附加保障:
重疾多次赔:分65周岁版和终身版(二选一),满足多种人群需要;
重疾保费补偿:缴费期内发生重疾返还保费,实现“重疾免单”;
疾病关爱金/顶梁柱关爱保险金:家庭责任最重阶段赔更多;
癌症津贴:癌症间隔一定周期就能获得一笔理赔金。
第三,理赔门槛更低
5种特定重疾(如严重心肌炎)、原位癌、癌症津贴赔付,都比同类产品更宽松。
【适合人群】
看重理赔门槛、重疾返还保费的朋友
3、复星联合医联有盟
第一,轻中症保障灵活
必选保障是重疾,像轻中症保障、身故保障,可以加钱获得。
如果预算有限,也可以只买个重疾,先把大病保障做好;
如果预算多一点,建议大家还是要附加轻中症保障。
第二,自带一般医疗金
医联有盟自带医疗金,非常实用:
保单前5年,每年提供报销额度=0.5%*保额,100%报销,
未用完可累计,终身有效,身故/全残一次性赔剩余额度!

像买药、体检、看牙等日常开支,都能用上。
可以说是实打实把钱返还给客户使用!
第三,健康告知非常宽松
健康告知只有4条:
比如过去1年内的检查异常、是否有被医生建议住院或手术;
过去2年内的手术情况以及过去5年内的疾病情况。
针对非常高发的甲状腺/乳腺/肺结节,没有问询是否有进行手术,也没有问询是否多发,
只要结节等级在3级以内,结节直径符合要求,就有机会标体承保!
就连癌症,如果5年前已经治愈,没有复发和转移,
同时不涉及其他健康告知,也有机会投保!
【适合人群】
有健康异常的、注重就医资源和健康管理,看中产品实用性的朋友。
4、瑞华健康华佗1号康泰版
第一,基础保障扎实
轻中重疾保障都涵盖了,且轻症+中症赔付次数共7次,
目前市场上赔付次数算比较高的。
且重疾赔完,轻中症不分组还能继续赔,
不分组的好处就在于,赔付规则更宽松。
第二,性价比高
同样50万保额,保终身,基础保障,分30年交,
30岁人群投保华佗1号康泰版,比超级玛丽和达尔文便宜100元/年!
30年下来立省3000块!
第三,可选保障丰富
如果预算比较多,还可以附加:
重疾多次赔、疾病关爱金、癌症津贴、重疾保费补偿金和身故保障。
都是目前市场上热门可选保障内容,实用性强。
【适合人群】
追求高性价比、看中基础保障全面的朋友。
微信扫一扫
微信扫一扫
关注微信
客服热线
奶爸保

