2026年1月1日,时隔近10年更新的第四套生命表《中国人身保险业经验生命表(2025)》将正式全面实施。
作为保险业的基础核心工具,生命表的迭代直接牵动养老金市场的神经,
它不仅反映了国人预期寿命的显著提升,更会深刻改变养老年金险的产品设计、收益水平与投保逻辑。
对于关注养老规划的普通人而言,读懂这次生命表更新的影响,选对适配的养老产品,
成为当下的重要课题。
接下来,奶爸就先拆解第四套生命表对养老金的核心影响,
再为大家推荐一款精准适配新趋势的年金险产品。

一、第四套生命表对养老金带来哪些影响?
相比此前的生命表,第四套生命表呈现出三个显著变化:
一是保险人群预期寿命大幅提升,较第一套生命表增长约10岁,
其中养老类业务表中女性预期寿命甚至达到90.6岁;
二是少儿段死亡率改善最快,体现了儿童医疗体系的完善;
三是经济欠发达地区保险人群死亡率明显降低,折射出公共服务的均等化进展。

第四套生命表的实施也会对过去养老年金险带来显著的影响:
1、预定利率持续下行。
年金险的预定利率直接决定基础收益,而寿命延长让保险公司的赔付周期拉长,
比如原本赔至80岁,现在可能赔至100岁,为平衡负债,
新产品的预定利率未来甚至可能更低,用户能拿到的基础收益会减少。
2、投保门槛与保费上涨。
部分产品为覆盖长期成本,将起投金额从万元级提升至数万元级;
相同保障下,30岁人群的年交保费较旧生命表时代上涨约5%-10%,
年龄越大,保费涨幅越明显。
3、产品灵活性有所收缩
为控制长期风险,部分新年金险减少了缴费期限选项(比如取消10年交),
或限制了保单贷款的比例,用户对资金的灵活支配空间会缩小。
正是这种“正面适配需求、负面成本上升”的趋势,
让“提前投保”成为当前的理性选择,
现在投保,既能锁定当前相对较高的预定利率,享受较高的收益。
二、蛮好的人生(分红型):完美适配第四套生命表
结合第四套生命表下的养老市场变化,奶爸经过多维度筛选,
为大家推荐太平洋人寿的“蛮好的人生年金(分红型)”。
这款产品从投保规则、保障内容到配套权益,
都精准匹配了“长寿时代”的养老需求,堪称当前市场的优质适配选择。

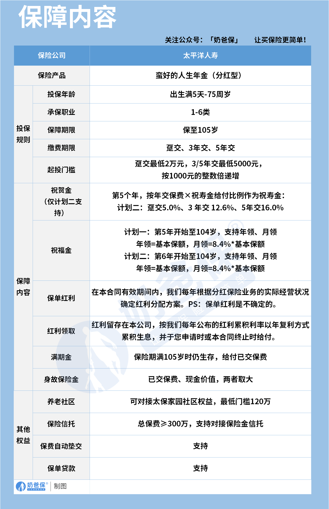
1.投保规则:包容度覆盖全人群
这款产品的投保年龄从出生满5天延伸至75周岁,
无论是给新生儿做长期养老规划,还是给高龄父母补充养老保障,都能覆盖;
承保职业包含1-6类,即使是从事建筑、运输等较高风险职业的人群,也能正常投保;
缴费方式提供趸交、3年交、5年交三种选择,
起投门槛按缴费方式区分:趸交最低2万元,3年交或5年交最低5000元,且按1000元整数倍递增,既支持高净值人群的大额规划,也适配普通家庭的小额长期投入。
2.保障内容:全周期覆盖长寿风险
它的保障期直接设定为“保至105岁”,
完全匹配第四套生命表下的长寿预期,核心保障分为五部分:
祝寿金(仅计划二支持):
第5个保单年度,按年交保费乘以对应比例给付,趸交5.0%、3年交12.6%、
5年交16.0%,可作为早期灵活资金补充,比如家庭应急或养老准备铺垫。
祝福金:这是养老现金流的核心,分两个计划:
计划一从第5年开始、计划二从第6年开始,均持续给付至104岁;
支持年领或月领,年领金额为基本保额,月领为基本保额的8.4%,贴合月度养老开支需求。
保单红利:每年根据分红险业务经营状况确定红利(虽不确定),
红利可留存在保险公司按复利累积生息,长期为收益做加法。
满期金:若105岁保险期满仍生存,给付已交保费,作为长寿的最终资金兜底。
身故保障:身故时给付已交保费与现金价值的较大者,避免极端情况下的资金损失。
3.配套权益:从“资金”到“服务”的延伸
这款产品还对接了太保家园养老社区权益,最低120万保费即可获得入住资格,
解决“长寿后无优质养老环境”的问题;
总保费≥300万时,可对接保险金信托,实现养老资金的定向传承;
同时支持保费自动垫交、保单贷款,提升资金使用的灵活性。
4.收益表现:长期稳健的养老现金流

以30岁女性投保为例,选择年交10万、交5年的计划一(总保费50万),其长期收益表现如下:从第5年开始,每年可领取祝福金8091元;
第10年时,累计年金48546元,总利益(含分红)570027元;
第20年,累计年金129456元,总利益720490元;到70岁时,累计年金534006元,总利益1479923元,内部收益率(IRR)达到2.84%;75岁时,总利益升至1561500元,IRR稳定在2.85%左右。
需要说明的是,这里的收益包含不确定的保单红利,但即使以演示IRR来看,
在当前低利率环境下,
一款覆盖至105岁的长期年金能实现接近3%的长期回报,已属稳健水平,
更关键的是,这份收益是“终身持续”的:
只要被保险人在世,就能一直领取祝福金,直到104岁;
若活到105岁,还能额外获得已交保费的满期金,彻底覆盖了第四套生命表下的长寿风险。
回到第四套生命表的核心影响,蛮好的人生2025(分红型)的适配性非常强:
首先是长寿保障闭环:保至105岁+祝福金领至104岁+满期金的设计,形成了“活多久领多久、百岁后还有兜底”的结构,彻底解决“活太久钱不够”的焦虑;
其次是收益长期稳定:分红型结构让产品能分享保险公司的长期经营收益,避免固定收益产品的利率缩水风险;
最后是服务全周期覆盖:养老社区解决“养老在哪里”,保险金信托解决“财富怎么传”,加上基础资金保障,形成了“资金+服务+传承”的综合方案,这正是第四套生命表下,养老金产品从“单一工具”转向“综合方案”的体现。
三、奶爸总结
第四套生命表的落地,本质上是提醒我们:
长寿已成为确定性趋势,养老规划需要更早、更精准、更全面。
这次生命表更新带来的预定利率下行、保费上涨、产品灵活性收缩等变化,
都在倒逼普通人提前布局养老储备,
越早投保,越能锁定当前的优质条件,为未来的养老生活筑牢基础。
太平洋人寿“蛮好的人生年金(分红型)”凭借全龄覆盖的投保规则、保至105岁的保障周期、稳定持续的现金流以及多元化的配套服务,
成为第四套生命表时代的优质养老年金险选择。
当然,每个人的家庭结构、经济实力、养老需求都存在差异,
若你有更具体的投保疑问,也可以私信奶爸,获取更个性化的规划建议。
如果大家挑选保险有什么困难,可以扫码关注:奶爸保公众号进行1对1咨询。
现在关注“奶爸保”公众号,回复“官网”,还可以免费领取价值199元的保障大礼包哦,让您买保险变得更简单。
微信扫一扫
微信扫一扫
关注微信
客服热线
奶爸保

