少儿重疾险,就是家长们为孩子筑起的第一道健康风险防线。
提到少儿重疾险,“妈咪保贝”这个顶流IP绝对绕不开,凭借扎实的保障和亲民的价格,圈粉无数家长。
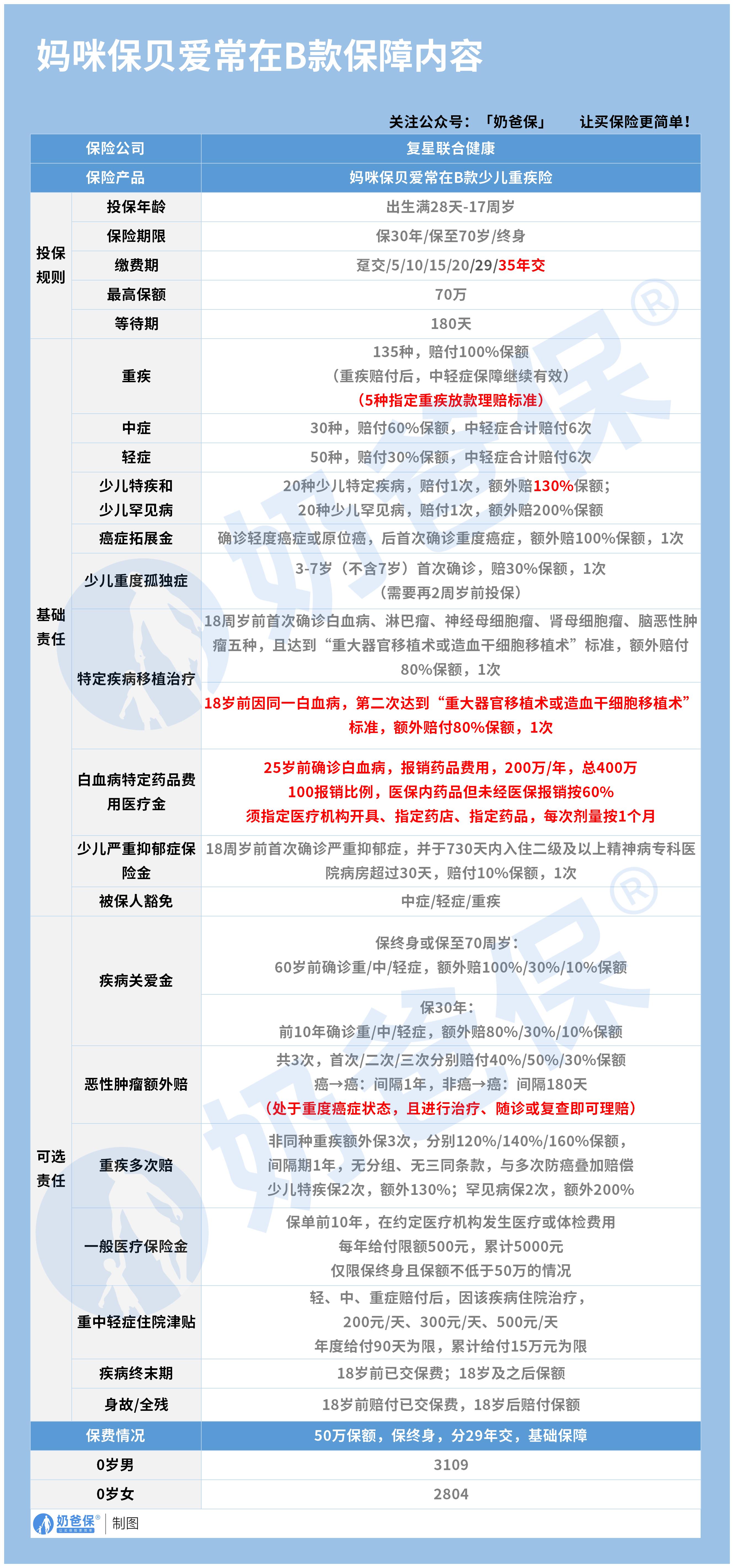
如今妈咪保贝爱常在B款全新归来,核心保障有哪些亮点?在哪投保最靠谱?
事不宜迟,今天奶爸给大家展开说说,给大家充当投保指南。
这5个核心优势,戳中家长刚需
妈咪保贝爱常在重疾险投保入口
奶爸总结
一、这5个核心优势,戳中家长刚需
在深扒优缺点前,先搞清楚基础规则:

投保年龄覆盖出生满28天到17周岁,从新生儿到未成年都能保。
保障期限可选保30年、保至70岁或终身,短期过渡和长期规划都能满足。
最长35年缴费能最大程度降低年缴压力,普通家庭也能轻松承担。
一款少儿重疾险好不好,关键看保障是否贴合孩子的实际风险。
妈咪保贝爱常在B款的核心优势,恰恰精准覆盖了少儿高发重疾的保障需求,每一个都很实用。
1. 少儿特疾/罕见病赔付拉满,行业顶尖水平
少儿重疾险的核心价值,就是对儿童高发疾病的强化保障。
这款产品直接把赔付比例拉满:20种少儿特定疾病额外赔130%保额,20种少儿罕见病额外赔200%保额。
而且它覆盖的特疾和罕见病都是少儿高发类型,比如白血病、重症手足口病、严重川崎病等,
都是家长最担心的风险点,保障针对性极强。
2. 白血病保障加码,从治疗到用药全覆盖
白血病是儿童最常见的恶性肿瘤,约占儿童肿瘤的30%,
每年我国新增患儿约1.5万人,治疗费用高达20-80万,造血干细胞移植更是费用不菲。
针对这个头号杀手,妈咪保贝爱常在B款做了三重加码保障:

第一,18岁前确诊白血病,若需要造血干细胞移植,额外赔80%保额(50万保额能多拿40万);同一白血病第二次移植,还能再赔80%。
第二,25岁前确诊白血病,特定药品费用每年能报销200万,累计400万,报销比例100%(医保内药品未经医保报销按60%),彻底解决靶向药、特效药的费用难题。
第三,增值服务还包含4项白血病专属服务,从就医到用药全程衔接。
3. 5种重疾放宽理赔,更人性化
重疾理赔难是很多家长的顾虑,这款产品直接放宽了5种指定重疾的理赔标准:
严重心肌炎、严重慢性缩窄性心包炎、严重原发性心肌病、肺源性心脏病、败血症导致的多器官功能障碍综合征。
简单说,就算这些疾病没完全达到常规理赔的“持续时间”要求,只要身故,也能视同重疾赔偿。
4. 重疾多次赔无“三同”,保障更扎实
很多家长担心“孩子确诊一次重疾后,后续再得重疾就没保障了”。
这款产品的可选重疾多次赔责任,直接解决了这个顾虑:非同种重疾能额外赔3次,赔付比例递增至120%、140%、160%保额,间隔期仅1年。
更重要的是,它取消了“三同条款”,
所谓“三同”,就是因同一意外、同一疾病或同一医疗行为导致的多次重疾,只赔一次,对被保人很不利。
这款产品去掉了这个限制,只要不是同一种重疾,哪怕是相关疾病,都能多次赔付,大大提升了获赔概率。
5. 价格亲民,长期保障性价比之王
在保障拉满的同时,这款产品的价格也很有竞争力。
以0岁男宝、50万保额、保终身、35年交为例,
基础保障年缴仅2702元;女宝更便宜,年缴2437元,是目前热销少儿重疾险中的“地板价”。
二、妈咪保贝爱常在重疾险投保入口
妈咪保贝爱常在重疾险作为复星联合健康推出的正规产品,主要通过以下2个渠道销售:
渠道1:互联网保险平台——省时省力,还能横向比价
现在越来越多家长倾向于在互联网保险平台投保,核心原因就是方便、透明。
妈咪保贝爱常在B款在不少正规第三方平台都有销售,比如奶爸保等,其中奶爸保就是比较典型的代表。
可能有家长担心:“第三方平台靠谱吗?会不会有猫腻?”
这里给大家吃颗定心丸:像奶爸保这类平台,背后是持有银保监会颁发的全国性保险经纪牌照的机构,具备合法的保险销售资质。
平台只是“桥梁”,最终的保单还是和复星联合健康签订,保障权益完全受法律保护。
渠道2:保司官网/官方渠道——直接对接,售后有保障
作为承保方的复星联合健康,也会在自己的官方渠道(官网、官方APP、微信公众号)销售妈咪保贝爱常在重疾险。
如果家长更信任保司直接销售的渠道,这也是个不错的选择。
通过保司官方渠道购买,最大的优势是“直接对接”:
投保后有任何问题,比如保单查询、信息变更、理赔申请等,都能直接联系保司客服解决,沟通起来更直接。
操作流程也不复杂:进入复星联合健康官网或官方公众号,找到“个人保险”板块,筛选“少儿重疾险”类别,
就能找到妈咪保贝爱常在B款的投保入口。按照页面提示完成信息填写、健康告知和缴费即可。
需要提醒的是,保司官网通常只展示自己的产品,没法直接和其他品牌对比,家长如果想多做参考,可能需要先在第三方平台做好功课。
三、奶爸总结
综合来看,妈咪保贝爱常在B款是一款性价比极高的少儿重疾险,
核心优势突出,保障针对性强,尤其适合这几类家庭:
追求高性价比的普通家庭:长期保障价格亲民,基础保障扎实,不用花太多钱就能给孩子全面的重疾保障;
看重少儿特疾/白血病保障的家长:特疾赔付比例高,白血病保障从治疗到用药全覆盖,能应对高额治疗费用;
想灵活搭配保障的家庭:可选责任丰富,能根据预算和需求加选重疾多次赔、恶性肿瘤多次赔等,精准匹配保障需求。
当然,投保前一定要结合孩子的健康状况和家庭预算理性选择。
奶爸也给大家推荐几款优质的重疾险产品:
1、君龙人寿超级玛丽15号
第一,结节保障超全面
自带保障在原有肺结节基础上,拓展到乳腺/甲状腺结节,范围更广了。
可以说是目前市场上,少有的三大高发结节都有保障的产品。
第二,癌症保障丰富
超玛15号的癌症保障,从早期到晚期,都安排得妥妥的。
本身自带癌症拓展金,
首次确诊原位癌/轻度癌症后,确诊恶性肿瘤—重度,额外赔50%。
如果觉得不够,还可以附加以下保障:
癌症津贴或癌症多次赔(二选一):间隔一定周期后,可以赔一笔钱用于癌症持续治疗,癌症津贴有次数限制,多次赔则不限次数。
癌症重度特药治疗金:确诊癌症后需要吃高价特药,做过相关手术可以赔50%保额。

第三,重疾多次赔灵活选
重疾多次赔可以按需选择:
65周岁版,要求是65岁前确诊,额外赔2次,每次赔120%保额;
另一版则是不限年龄,额外赔2次,每次赔120%保额。

同种不同种都赔,且同种间隔周期短,只要2年
像心脏病术后复发了也能保,不用怕赔过一次就没保障了。
【适合人群】
看中结节、癌症保障,预算不多的朋友。
2、复星联合达尔文12号
第一,自带意外重疾额外赔和住院津贴。
前者因为意外导致首次重疾,可多赔35%基本保额。
等于一张保单覆盖重疾+意外,且是保至终身的双重保障!
后者在60周岁前未发生重疾,60岁后确诊,每天给付0.1%基本保额作为住院津贴。
人一辈子不一定会得重疾,但60岁后难免因小病小痛住院,
达尔文12号这个保障,可以让不确定的赔付变得更确定。
不过,这里需要注意的是,如果后续重疾/身故/全残,
会扣掉累计已给付的住院津贴金额后,再赔付。
第二,可选责任丰富
达尔文12号多重附加保障:
重疾多次赔:分65周岁版和终身版(二选一),满足多种人群需要;
重疾保费补偿:缴费期内发生重疾返还保费,实现“重疾免单”;
疾病关爱金/顶梁柱关爱保险金:家庭责任最重阶段赔更多;
癌症津贴:癌症间隔一定周期就能获得一笔理赔金。
第三,理赔门槛更低
5种特定重疾(如严重心肌炎)、原位癌、癌症津贴赔付,都比同类产品更宽松。
【适合人群】
看重理赔门槛、重疾返还保费的朋友
3、复星联合医联有盟
第一,轻中症保障灵活
必选保障是重疾,像轻中症保障、身故保障,可以加钱获得。
如果预算有限,也可以只买个重疾,先把大病保障做好;
如果预算多一点,建议大家还是要附加轻中症保障。
第二,自带一般医疗金
医联有盟自带医疗金,非常实用:
保单前5年,每年提供报销额度=0.5%*保额,100%报销,
未用完可累计,终身有效,身故/全残一次性赔剩余额度!

像买药、体检、看牙等日常开支,都能用上。
可以说是实打实把钱返还给客户使用!
第三,健康告知非常宽松
健康告知只有4条:
比如过去1年内的检查异常、是否有被医生建议住院或手术;
过去2年内的手术情况以及过去5年内的疾病情况。
针对非常高发的甲状腺/乳腺/肺结节,没有问询是否有进行手术,也没有问询是否多发,
只要结节等级在3级以内,结节直径符合要求,就有机会标体承保!
就连癌症,如果5年前已经治愈,没有复发和转移,
同时不涉及其他健康告知,也有机会投保!
【适合人群】
有健康异常的、注重就医资源和健康管理,看中产品实用性的朋友。
4、瑞华健康华佗1号康泰版
第一,基础保障扎实
轻中重疾保障都涵盖了,且轻症+中症赔付次数共7次,
目前市场上赔付次数算比较高的。
且重疾赔完,轻中症不分组还能继续赔,
不分组的好处就在于,赔付规则更宽松。
第二,性价比高
同样50万保额,保终身,基础保障,分30年交,
30岁人群投保华佗1号康泰版,比超级玛丽和达尔文便宜100元/年!
30年下来立省3000块!
第三,可选保障丰富
如果预算比较多,还可以附加:
重疾多次赔、疾病关爱金、癌症津贴、重疾保费补偿金和身故保障。
都是目前市场上热门可选保障内容,实用性强。
【适合人群】
追求高性价比、看中基础保障全面的朋友。
微信扫一扫
微信扫一扫
关注微信
客服热线
奶爸保

