最近,大家养老保险推出的大盈之家粤享版年金险(分红型),
凭借“分红增值+养老社区对接”的优势,吸引了很多人关注。
但不少人犯了难:这款产品到底好不好?值不值得买?关键是,在哪能买到?
别着急,今天奶爸把产品优缺点、投保入口一次性说透,帮你轻松避开误区。
大盈之家粤享版优缺点实测
2大投保入口,这样选最省心
奶爸总结
一、大盈之家粤享版优缺点实测
选保险先看底子,产品本身好不好,主要看优缺点是否适配你的需求。
而大盈之家粤享版这5个优势,戳中养老刚需,我们逐一分析:

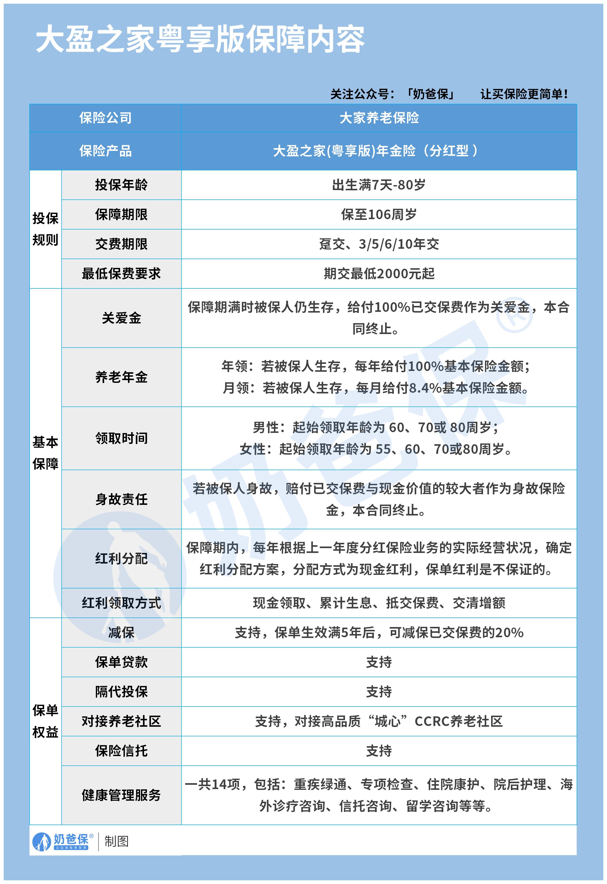
1. 投保门槛极低,覆盖人群超广
从出生满7天到80岁都能投保,打破了多数年金险“60岁后难投保”的限制;
期交最低2000元起,相当于每月不到200块就能上车,普通人也能轻松负担。
更贴心的是,趸交500万、期交100万以内无需提供财务证明,高收入人群投保也省心。
2. 灵活度拉满,适配不同人生阶段
交费方式可选趸交、3/5/6/10年交,能根据收入情况调整;
领取时间也灵活,男性60/70/80岁、女性55/60/70/80岁均可开始领取,
早领能补养老缺口,晚领更像增额寿增值。
3. 分红增值+本金安全,双重保障更安心
保障期内每年可享分红(现金红利形式),有4种领取方式可选:现金领取、累计生息、抵交保费、交清增额。
以30岁女生年交10万、交5年为例,
投保第一年就能拿到预计1004元分红,到60岁累计分红接近25万,
60岁后每年还能领2.5万元左右养老年金,106岁期满还能拿回50万已交保费作为关爱金。
4. 权益丰富,不止于养老保障
总保费20万起就能对接旅居养老社区,100万起可享城心CCRC养老社区长居权益;
还支持隔代投保、保险信托,14项健康管理服务涵盖重疾绿通、海外诊疗咨询等,全生命周期保障到位。
5. 身故保障扎实,财富传承有底气
若被保人身故,赔付已交保费与现金价值的较大者,避免了“保费打水漂”的风险,
既能保障养老,也能兼顾财富传承需求。
不过大家需要注意,这款产品有一些注意事项。
分红本质是根据保险公司经营状况确定的,合同明确约定“保单红利不保证”,不能把分红当作必拿的收益。
这款产品侧重长期养老规划,现金价值回本速度比纯增额寿稍慢,若追求短期资金周转或高收益,可能不太适配。
二、2大投保入口,这样选最省心
搞懂产品优缺点后,最关键的就是找对投保渠道。
大盈之家(粤享版)的投保入口主要分为2类,各自有适配人群和优缺点,对照选就行。
入口1:大家保险官方渠道
这是最直接的投保方式,大家养老保险官网、“大家保险”官方APP、官方微信公众号都有产品入口,
找到“大盈之家(粤享版)年金险(分红型)”后,就能在线填写信息、测算收益、完成投保。
优势是信息最权威,没有中间环节;
而且后续保单查询、保全服务也能直接通过官方渠道办理,省去沟通成本。
不足是需要自己仔细研究产品条款、测算收益,对保险知识有一定要求;
遇到问题只能通过在线客服或客服电话咨询,没有一对一专人指导,适合本身懂保险、需求明确的人群。
入口2:正规第三方保险平台(比如奶爸保)
像奶爸保这类正规第三方保险测评平台,已经上线了大盈之家(粤享版)的投保入口。
这类平台的核心优势是“专业+省心”,会提供产品测评、收益测算、个性化配置方案等服务,全程有专人协助。
优势:有专业顾问一对一解读产品,帮你理清分红规则、领取方式、权益细节等;
能根据你的年龄、收入、养老需求,定制适合的交费期限和领取计划;
投保流程简化,顾问会协助核对信息、解答疑问,后续理赔也能提供协助,小白也能轻松上手。
大家选择第三方平台时,先查平台是否有银保监会颁发的“保险中介许可证”,
确认资质后再办理投保;不要轻信高收益承诺,一切以产品合同约定为准。
三、奶爸总结
总结下来,大家养老大盈之家(粤享版)年金险(分红型)适合追求稳健养老、需要灵活资金规划的人群,
2大投保入口各有优势,核心是根据自己的保险知识储备、操作习惯和需求选择。
如果还是拿不准,可以后台私信奶爸,再决定投保方式。
奶爸也汇总了几款优质的年金险产品:

1、固收型年金险
推荐大富翁6.0,出自富德生命人寿。
目前市场少有有保证领取的年金险,安全感十足:
方案一保证领取25年;方案二保证领取已交保费。
到80岁还有一笔祝寿金到账,领100%保费,基本不少朋友以后都有机会拿到。
活多久领多久,提供细水长流的现金流:
30岁女性,5年交,年交10万,投保方案二,55岁每年都能领18930元。
【适用人群】
有养老补充需求、看中保证领取的朋友。
2、快返型年金险
推荐3款产品:蛮好的人生2025、星颐朱雀版分红型和悦活人生B款分红型。
前面一款是固收型,后面两款是分红型。
这3款产品,最快第5年起就可以开始领钱了。
以30岁女性,5年交,年交10万为例子:
蛮好的人生2025计划一:第5年领10500元;第6年~74年领9690元;
星颐朱雀版分红型:保证最低可领7992元/年;叠加分红有机会领7992~50311元/年;
悦活人生B款分红型:第5~9年保证领4290元;第10~74年则是8580元;叠加分红有机会领4290~83824元。
可以说,
蛮好的人生2025领取是非常稳定的,收益IRR在1.8%左右。
星颐朱雀版分红型保证领取高,且前期现价增长非常快!
保单第10年,收益IRR为2.129%,最高有机会超过3%!
悦活人生B款分红型,前面9年领取不高,第9年后是翻倍领取,先低后高,
且产品分红也很大方。
保单第10年,收益IRR为2.136%,最高接近3%!
【适用人群】
这3款产品可以这么选:
看中大保司、追求稳定领取,推荐蛮好的人生2025;
看中总体领取水平较高,推荐星颐朱雀版分红型;
看中养老社区、希望后面可以多领一些的朋友,推荐悦活人生B款分红型。
想要了解产品详细信息的朋友,也可以私聊奶爸~
微信扫一扫
微信扫一扫
关注微信
客服热线
奶爸保

