对于上有老下有小、背负房贷车贷的家庭经济支柱来说,定期寿险是最“实在”的保障——
花小钱就能撬动高保额,万一不幸离世或全残,
能给家人留一笔钱还房贷、养孩子、尽孝,避免家庭陷入经济危机。
定寿产品这么多,国富人寿【定海柱系列】凭借宽松的投保门槛、丰富的保障责任和超高性价比,圈粉无数。
目前迭代最新的版本是定海柱7号。
今天我们从大家最关心的几个内容出发,包括:
产品优点、投保注意事项、不同人群购买攻略、国富人寿实力这四个核心维度。
全方位拆解这款产品,帮你判断它是否真的适合你。
一、国富定海柱7号定期寿险有哪些优点?
定海柱7号保障责任非常简单:
身故和全残保险金(必选);
猝死关爱金(可选);
航空意外身故或全残保险金(可选);
水陆公共交通意外身故或全残保险金(可选);
法定节假日自驾车身故或全残保险金(可选)。
选定期寿险,核心看“能不能买、赔不赔得起、划不划算”。
定海柱7号在这几个维度,表现都很不错:
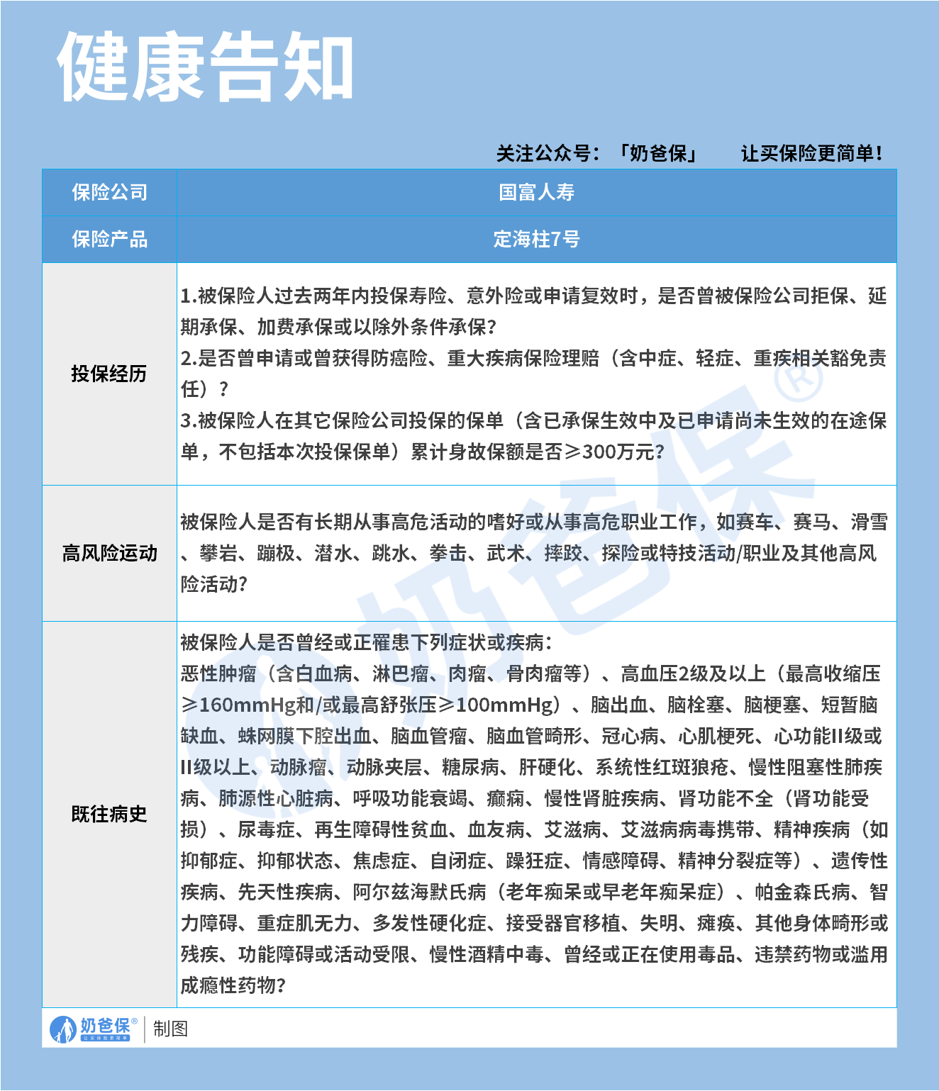
1、投保门槛低,亚健康、高危职业也能投
很多人买保险卡在健康告知这一关,尤其是有乙肝、结节(甲状腺、乳腺、肺结节)等健康异常情况,就很难买。
而定海柱7号的健康告知只有3条,是行业内最宽松的水平之一,
明确不询问乙肝和各类结节问题,这类亚健康人群无需额外核保就能直接投保。

目前定海柱7号限时核保政策:
12月31日前,蚕豆病、地中海贫血、血脂异常等情况,都有机会买上。
想了解更多核保政策内容,可以点这里咨询我们。
职业覆盖也很宽泛,支持1-6类职业投保。
像外卖员、火车司机等高危职业,都有机会获得保障。
2、保额充足,满足不同家庭需求
买定寿,其实核心买的就是保额。
毕竟真的遇到了极端风险,保额就是真金白银能赔到家人手里的钱。
钱越多,留下的保障就越厚实,房贷、车贷、娃的学费才越稳。
定海柱7号最低10万起投,最高保额可达350万,能满足大多数家庭的保障需求。
但需要注意的是:
不同年龄、地区最高可投保额不一样:

比如:
18-40岁,在一类地区(北京、上海、广州等)最高可投350万,二类地区250万。
职业上也有限额,
像5类职业,最高就只能投50万、6类职业是30万;
家庭主妇,累计风险保额≤100万。

3、可选责任丰富
定海柱7号的可选责任针对性极强,覆盖了生活中常见的高风险场景,包括有:
猝死关爱金:
65岁前猝死额外赔30%保额,没有额度限制。
现在年轻人工作压力大,猝死风险逐年升高,这项责任尤其实用。
比如投保100万保额,不幸猝死能赔130万。
45岁前身故/全残特别关爱金:

额外赔50%保额。
45岁前是家庭责任最重的阶段,上有老下有小,房贷车贷压力最大,
此时出险能多拿50%保额,相当于100万保额能赔150万,精准覆盖关键责任期。
交通意外保障:
水陆公共交通意外额外赔100%,航空(行业首创覆盖非乘客,地面人员因空难遇难也能赔)意外额外赔400%,法定节假日自驾车意外额外赔50%。
经常出差、开车的人加投后,保障更全面。
家庭守护责任:

被保人和配偶因同一意外身故/全残,额外赔100%基本保额。
这项责任价格极低,30岁夫妻附加后每年仅多花13-14元,却能给双支柱家庭双重保障。
比如夫妻二人都投保100万保额,若因同一车祸离世,家人总共可获400万补偿金。
4、增值服务实用,覆盖就医全流程
在定期寿险品类中,增值服务往往被忽视,
但定海柱7号却提供了8项实用的健康服务,真正实现“生前+身后”全方位关爱。

包括有:
三甲医院门诊预约、就医陪诊(帮排队取号、缴费用药)、体检报告解读、全球代购药、重大疾病分诊、心理咨询等。
这些服务不是花架子”,能切实解决投保人就医难的问题,尤其适合关注就医体验的人群。
二、定海柱7号定期寿险怎么投保好?
定期寿险的作用,是遇到极端情况的时候,替代我们承担家庭经济责任,
那么保额一定要买够,建议覆盖覆盖家庭日常生活所需、债务等。
通常来说,建议最低保额50万起,有能力买到100万或更高。
那不同人群怎么买呢?
可以参考以下投保方案:
1、预算有限
刚出社会、或者预算不多的情况下,可以先买个50万保额的基础保障:

年轻投保保费最便宜,保至60周岁,基本能覆盖从工作到退休前的核心责任期。
若预算稍多,可附加猝死关爱金,每年仅多花几十元。
2、家庭经济支柱
成家以后,上有老下有小,
这时候保额需覆盖房贷车贷、子女教育、父母赡养责任。
建议最低保额100万起步,有能力可以买更高保额。
参考投保方案:

45岁前额外赔付能覆盖家庭责任最重的阶段,交通意外保障适合经常出差的人群,
猝死保障应对职场高压风险,而家庭守护又能给双支柱家庭双重兜底。
30岁人群投保,女性一年796元,男性只需1434元。
三、奶爸总结
谁也不知道明天和意外哪一个先来,但在这之前,
我们可以为整个家庭做好保障,而定期寿险就是其中兜底的。
定海柱7号定期寿险,投保门槛宽松、可选责任丰富,还有实用增值服务,
确实是2025年定期寿险市场的全能型选手。
2025年12月31日前投保,还有核保限时政策,
有乙肝、结节或蚕豆病等朋友,都有机会上车。
投保时建议结合自己的健康状况、职业、家庭负债和预算,
选择最适合自己的保额和保障方案,避免盲目跟风。
大家也可以看看奶爸推荐的优质定期寿险产品:

1、投保规则
这3款产品的投保年龄、等待期都是一样的,
保障期和缴费期略有不同,但也几乎差别不是很大。
我们重点来说两点:
一个是健康告知,
大多数会从以下几个方面进行询问:
投保经历、高风险运动和既往病史。
只有大麦2026针对45岁以上人群,还多了就医行为问询,
内容涉及近两年内的手术或住院情况,以及检查异常需要进一步治疗等。

从投保经历来看,三款产品都会问到:
最近两年的投保异常经历→3款产品差不多;
重疾理赔经历→定海柱7号额外问询了轻中症理赔;
累计投保保额→擎天柱11号一生中意版更宽松,只问的是最近1年的保额。
从高风险运动来看,三款产品都差不多,
只有定海柱7号问询是否有长期从事。
从既往病史来看,定期寿险问的都是一些重大疾病,
比如癌症、冠心病、心肌梗死等。
常见的肺结节、甲状腺结节和乳腺结节都没有问。
像擎天柱11号一生中意版对先天性心脏病比较友好,心超复查已自行闭合的不在问询范围。
拿捏不准的,可以点这里协助核保。
另一个是最高保额,
单从保额上限来看,大麦2026是最高的,上限是400万。
但不同地区、年龄、职业可能略有不同。
以大麦2026为例子:

只有超一类和一类地区,18-45岁以内人群,且符合BMI要求,
才能买到400万保额。
超一类和一类地区如:
北京、上海、重庆、广州、深圳、杭州、南京、成都、宁波、苏州、武汉、厦门、佛山。
2、必选保障
作为定期寿险,其实必选保障,
都是差不多的,即都含身故和全残保障。
不过这里需要提醒大家的是,
身故和全残,只能二赔一。
擎天柱11号一生中意版还额外多了一项——家庭守护保障:
被保人及法定配偶因同一意外事故身故或全残,额外赔付100%基本保额。

作为家里的双顶梁柱,如果同时出险,对家中双亲和孩子来说,打击真的太大了。
这个双倍保额保障,至少可以让父母孩子在经济上有足够多的补偿和支持。
而且,这里说的是【出险时】存在法定配偶,
即买的时候不管是否结婚,婚后都会额外获得这个保障。
所以,如果是夫妻双方投保,擎天柱11号一生中意版有机会赔得更多。
3、可选保障
3款产品都含猝死关爱金+交通意外身故或全残。
只是赔付力度略有不同。
定海柱7号还多了个身故或全残特别关爱金:
45周岁后,身故或全残额外赔50%保额。

如果比较看重特殊年龄赔付比例的,可以重点考虑。
如果你想详细了解上述几款定期寿险测评,也可以联系奶爸~
微信扫一扫
微信扫一扫
关注微信
客服热线
奶爸保

