如果你正在找一款能锁定长期稳定收益、同时兼顾养老或长期资金安排的金融工具,
太保人寿的“蛮好的人生(2025)”或许值得细究,
这是一款典型的固收类终身年金险,所有收益都写进保险合同,不受市场波动影响,
核心作用是把当下的资金转化为未来确定的现金流。
接下来我们从保障规则、适合人群、收益表现三个维度,把这款产品拆解得更清楚。
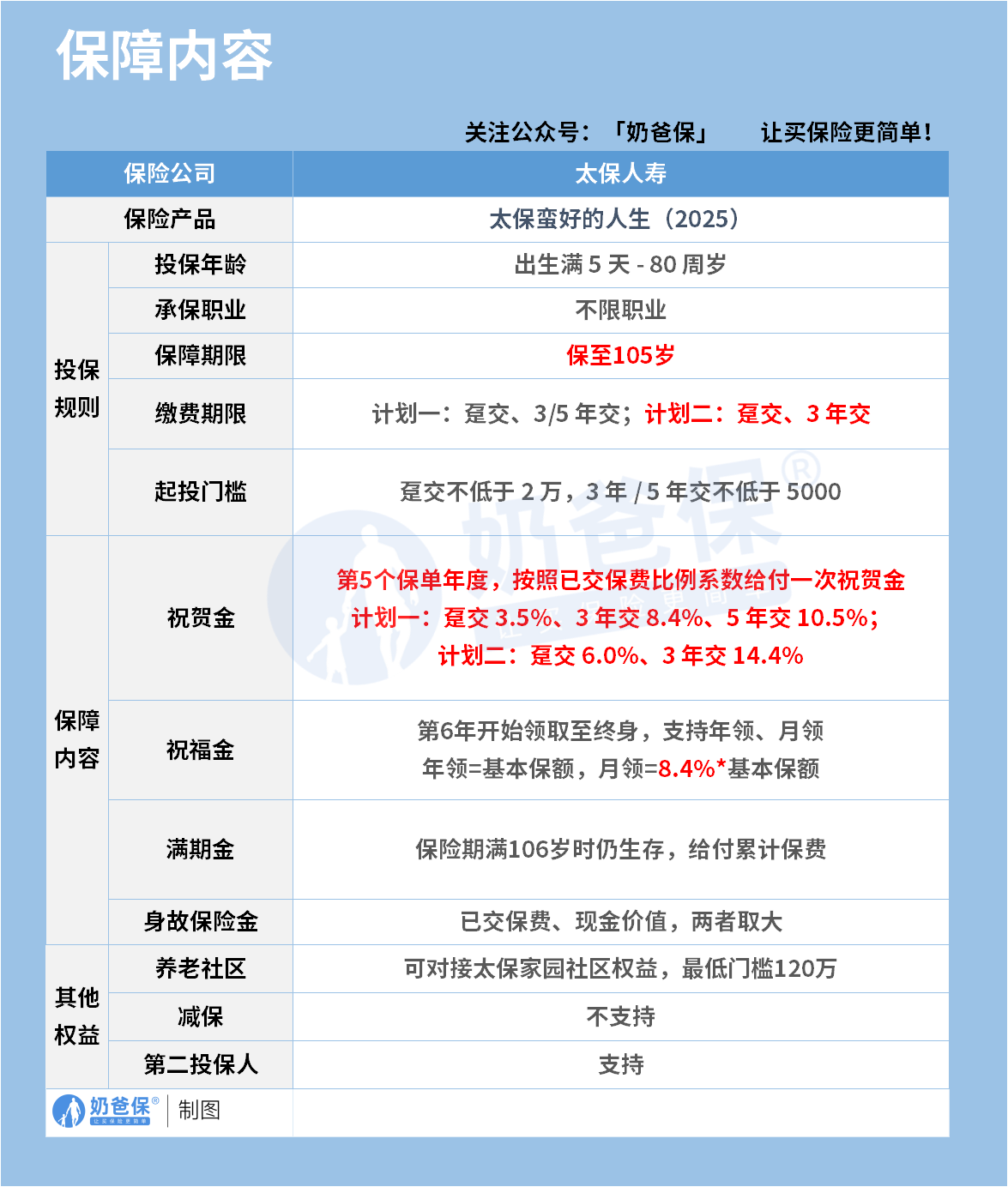
一、保障规则:覆盖广、现金流确定,但灵活性有限

蛮好的人生(2025)核心定位是“长期确定现金流+资金安全”。
从投保规则看,它的适配范围相当友好:出生满5天到80周岁的人群都能投保,
不管是给新生儿做长期规划,还是给家里老人补充晚年收入,都在覆盖范围内;
职业方面没有限制,哪怕是高危职业也能正常投保。
保障期限是保至105周岁,属于终身型产品,能匹配长达几十年的资金周期。
缴费方式分两个计划,计划一支持趸交(一次性交清)、3年交、5年交,计划二支持趸交、3年交;起投门槛不算高,趸交不低于2万元,3年或5年交不低于5000元,普通家庭也能拿出这笔钱做规划。
具体的保障利益,可分为前期、中期和长期三部分。
前期是“祝贺金”:第5个保单年度,会按已交保费的一定比例给付资金,
计划一的比例是趸交3.5%、3年交8.4%、5年交10.5%,计划二是趸交6.0%、3年交14.4%,
这相当于投保5年后先拿回一小部分资金,能缓解前期的资金占用感。
中期开始是“祝福金”:
从第6个保单年度起,这份年金会终身给付,选年领的话每年拿基本保额,
选月领则是基本保额的8.4%。
至于“满期金”,是在106周岁仍生存时给付累计已交保费,
对大多数人来说更像“兜底”保障,让保单多了一层资金返还的可能。
身故保障则是赔付已交保费和现金价值的较大者:
其他权益里,有两点需要重点关注:
一是养老社区对接需累计保费120万元,适合高净值人群配套养老资源;
二是不支持减保,这是它的“灵活性短板”,
投保后不能随意支取部分资金,所以这笔钱必须是长期闲置的,否则急用钱时会很被动。
不过它支持“第二投保人”,原投保人意外身故后,
第二投保人可接管保单,能避免资产传承中的保单归属纠纷。
基于这些特点,这款产品的适合人群很清晰:
首先是追求“零风险收益”的人,它的收益写进合同,不会像基金股票那样波动,适合不想承担投资风险的投资者;
其次是做养老规划的人群,比如30岁投保,60岁退休后能终身领钱,补充社保养老金的不足;
再者是给孩子做长期规划的家长,第6年起的祝福金可用于教育费、婚嫁金;
最后是有资产传承需求的家庭,第二投保人设计能让保单顺利传递。
但它绝对不适合需要资金灵活性的人,
若未来可能用到这笔钱,“不能减保”会带来很大限制。
二、收益分析:缴费方式影响长期回报,3年交更具优势

收益是年金险的核心关注点,
我们以30岁女性、总保费30万元为例,看趸交、3年交、5年交三种方式的收益差异。
先看趸交30万元的情况:
前4年既无祝贺金也无祝福金,总利益仅现金价值增长;
第5年拿到10500元祝贺金,此时IRR;
第6年起每年领6009元祝福金,IRR逐步上升:
第10年1.39%,第20年1.66%,第30年1.76%,
第75年(投保人身故常见年龄)稳定在1.84%左右。
再看3年交(每年10万,总30万):
前4年无收益,第5年祝贺金25200元,IRR0.97%,比趸交同期高0.16个百分点;
第6年起每年领5971元祝福金,虽年度领取额比趸交少38元,
但IRR增长更快:
第10年1.41%,第20年1.71%,
第30年1.78%,第75年达到1.85%,是三种方式中最高的。
最后是5年交(每年6万,总30万):
第5年祝贺金31500元(30万×10.5%),是三种方式中最高的,但IRR仅0.56%,
原因是5年交的资金投入时间更短,前5年的资金时间价值不足;
第6年起每年领5814元祝福金,IRR增长平缓:
第10年1.25%,第20年1.63%,第30年1.74%,第75年1.83%,略低于前两种方式。
三种缴费方式的收益差异,核心是“资金占用时间”和“前期现金流”的共同作用:
缴费期越短,资金越早全部投入,复利时间越长,
趸交一次性投30万,3年交3年投完,5年交5年投完,
所以长期来看缴费期短的IRR更高;
同时,3年交的祝贺金比例远高于趸交,前期拿到的资金更多,叠加保单复利后,后
期IRR超过了趸交;
而5年交虽祝贺金比例最高,但资金投入太晚,前期时间价值不足,收益自然偏低。
缴费方式的选择建议也很明确:
若手里有30万闲置资金且未来3年无大额支出,优先选3年交,
它长期IRR最高,前期祝贺金也可观,能平衡前后收益;
若资金一次性到位不想分年缴,趸交也可行,后期IRR与3年交差距很小;
若资金逐年积累只能每年拿6万,可选5年交,但要接受前期IRR较低、长期收益略逊的情况。
不过要明确:这款产品的收益是“稳健但不高”的,
长期IRR在1.8%左右,适合求稳的人,不适合期待高收益的投资者。
三、奶爸总结
太保“蛮好的人生(2025)”是定位清晰的固收类终身年金险:
优势是投保覆盖广、收益确定、能提供终身现金流,可满足养老、教育、传承等多场景需求;短板是资金灵活性不足,收益水平属于稳健型而非高收益型。
如果你需要长期稳定的现金流,
不管是为退休养老铺路,还是给孩子做长期资金支持,
它能帮你把现在的资金“锁定”成未来确定的收入;
但投保前一定要确认:这笔钱是长期闲置的,不会因“不能减保”陷入周转困难,
且你能接受它的收益水平,
它不是赚快钱的工具,而是家庭稳健理财组合里的“安全选项”。
缴费方式要结合资金状况:
资金一次性到位选3年交或趸交,
资金逐年积累选5年交,优先考虑3年交的长期收益优势。
总之,这款产品适合“求稳、求长期”的投资者,是
帮你把当下资金转化为未来确定收入的实用工具。
奶爸也汇总了几款优质的年金险产品:

1、固收型年金险
推荐大富翁6.0,出自富德生命人寿。
目前市场少有有保证领取的年金险,安全感十足:
方案一保证领取25年;方案二保证领取已交保费。
到80岁还有一笔祝寿金到账,领100%保费,基本不少朋友以后都有机会拿到。
活多久领多久,提供细水长流的现金流:
30岁女性,5年交,年交10万,投保方案二,55岁每年都能领18930元。
【适用人群】
有养老补充需求、看中保证领取的朋友。
2、快返型年金险
推荐3款产品:蛮好的人生2025、星颐朱雀版分红型和悦活人生B款分红型。
前面一款是固收型,后面两款是分红型。
这3款产品,最快第5年起就可以开始领钱了。
以30岁女性,5年交,年交10万为例子:
蛮好的人生2025计划一:第5年领10500元;第6年~74年领9690元;
星颐朱雀版分红型:保证最低可领7992元/年;叠加分红有机会领7992~50311元/年;
悦活人生B款分红型:第5~9年保证领4290元;第10~74年则是8580元;叠加分红有机会领4290~83824元。
可以说,
蛮好的人生2025领取是非常稳定的,收益IRR在1.8%左右。
星颐朱雀版分红型保证领取高,且前期现价增长非常快!
保单第10年,收益IRR为2.129%,最高有机会超过3%!
悦活人生B款分红型,前面9年领取不高,第9年后是翻倍领取,先低后高,
且产品分红也很大方。
保单第10年,收益IRR为2.136%,最高接近3%!
【适用人群】
这3款产品可以这么选:
看中大保司、追求稳定领取,推荐蛮好的人生2025;
看中总体领取水平较高,推荐星颐朱雀版分红型;
看中养老社区、希望后面可以多领一些的朋友,推荐悦活人生B款分红型。
想要了解产品详细信息的朋友,也可以私聊奶爸~
微信扫一扫
微信扫一扫
关注微信
客服热线
奶爸保

