在当下生活里,重疾带来的不仅是身体的痛苦,更可能是家庭经济的重创。
动辄几十万的治疗费用、长期无法工作的收入损失,
让重疾险成了很多家庭风险防御体系的必备项。
但重疾险产品繁多、条款复杂,选到“既够用又合适”的产品并不容易。
今天想和大家聊聊海保人寿的哪吒2号重疾险:
从核心特色、产品定位到适合人群,再说说为什么更建议通过奶爸保渠道投保。
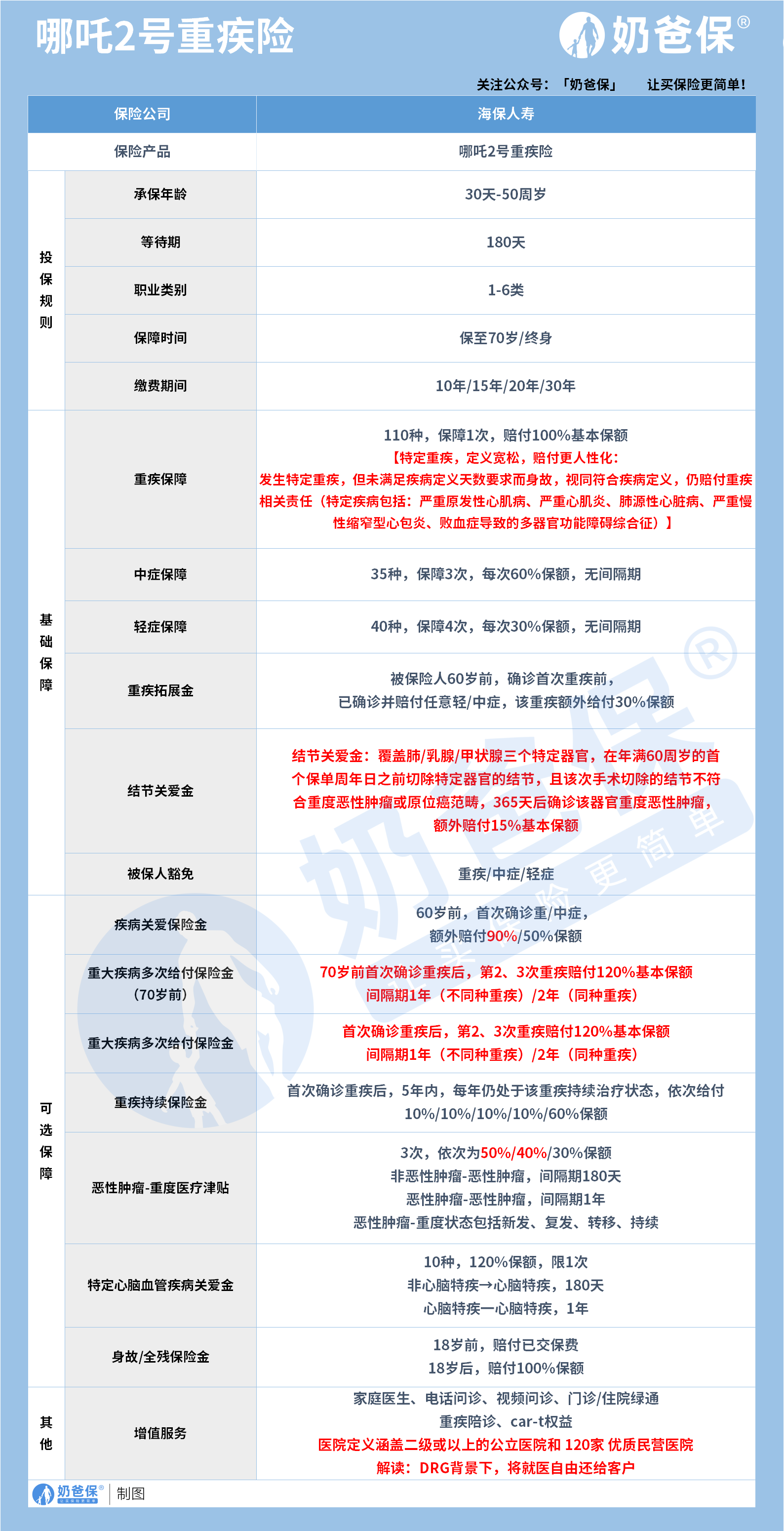
一、哪吒2号的核心特色:灵活、扎实、针对性强

哪吒2号的第一个亮点,是投保规则足够灵活,能覆盖更多人群的基础需求。
它的承保年龄是30天到50周岁,从新生儿到中年人群都能纳入保障;
职业类别开放了1-6类,这在重疾险里不算常见,很多产品只接受1-4类职业投保,
而快递员、装修工人、网约车司机这类“中高危”职业,往往会被拒之门外,
哪吒2号的职业覆盖,让这些从业者也能买到充足的重疾保障。
保障期限和缴费期的选择也很灵活:
保障时间可选保至70岁或终身,预算有限的家庭可以先选保至70岁,
覆盖家庭责任最重的阶段;若担心老年重疾风险,也能直接选终身保障。
缴费期有10年、15年、20年、30年可选,拉长缴费期不仅能降低每年的保费压力,
还能更好发挥“被保人豁免”的作用——缴费期内出险,后续保费不用交,保障依然有效。
更关键的是,它的基础保障足够扎实,是“实用型”产品的核心支撑。
重疾保障覆盖110种疾病,赔付1次100%基本保额,
更贴心的是“特定重疾人性化赔付”:
针对严重爆发性心肌炎、严重心肌炎等高发重疾,
若被保人未满足疾病天数要求就身故,依然能按重疾责任赔付。
这填补了很多重疾险的“赔付空白”,
有些重疾发展速度快,没到条款天数就身故,
普通产品可能无法赔付,而哪吒2号考虑到了这种情况,让保障更落地。
中症和轻症的保障也很实用:
35种中症赔3次,每次60%保额;40种轻症赔4次,每次30%保额,
且都没有间隔期,只要符合条件就能理赔,不用等额外时间,
多次赔付的实用性更高。毕竟轻症、中症是重疾的前期阶段,多次赔付能更好覆盖后续治疗费用。
还有两个“细节亮点”:
一是重疾拓展金,60岁前首次确诊重疾前,若已赔付过轻/中症,就能额外拿30%保额。60岁前是家庭责任最重的时期,这个额外赔付能让保额更充足,应对收入中断的风险;
二是结节关爱金,针对肺、乳腺、甲状腺这三个体检高发结节的器官,若60岁前切除结节(且结节非重疾/原位癌),365天后确诊该器官重度恶性肿瘤,就能额外赔15%保额。现在很多人体检有结节问题,这个责任让这类人群能获得更针对性的保障。
最后是增值服务的实用性:
包含家庭医生、电话/视频问诊、门诊/住院绿通、重疾陪诊、car-t权益,医院覆盖二级以上公立医院和120家优质民营医院。
在DRG付费改革背景下,公立医院资源紧张,民营医院能提供更好的就医体验;而绿通和car-t权益,能在重疾时快速对接优质医疗资源,不用在“看病难”上额外费心。
总体来看,哪吒2号不是走“极致低价”路线的产品,
而是“基础够用、可选灵活、细节暖心”的综合型重疾险。
它的基础责任已经覆盖了重疾、中症、轻症、豁免、结节关爱金等核心需求,
不用附加任何可选责任,也能满足大多数家庭的基础保障;
可选责任则针对高发风险(癌症、心脑血管、多次重疾)做了精准设计,
用户可以根据健康状况、家族病史、预算选择,做到“按需配置,不花冤枉钱”。
所以它的定位是“大众市场的高性价比重疾险”:
既能满足刚需,又能灵活升级,
不会因强制捆绑责任增加不必要的保费负担,适配大多数普通家庭的保障需求。
二、靠谱的投保渠道:奶爸保保险平台
哪吒2号除了在官方渠道投保之外,还可以在奶爸保投保。
在奶爸保渠道投保,核心是“更专业、更精准、更省心”:
首先是专业的解读能力:奶爸保是专注保险科普和产品测评的平台,
奶爸对哪吒2号的保障责任做了详细解析,能帮你理清复杂条款细节,
比如结节关爱金的触发条件、多次重疾的间隔期、疾病关爱金的赔付时间等容易混淆的点,避免自己看条款时遗漏重要信息。
其次是精准的方案匹配:
奶爸保会根据你的具体情况(职业、健康状况、预算、家庭责任)推荐方案:
如果你是家庭支柱,会建议附加疾病关爱金和多次重疾责任;
如果你有结节病史,会帮你确认结节关爱金的适用条件;
如果你预算有限,会帮你选基础责任+长缴费期的配置。
最后是省心的后续服务:
奶爸保能提供投保协助,帮你顺利完成投保流程;
万一出险,还能协助对接保险公司、准备理赔资料,提高理赔效率和成功率。
这比自己直接投保更有保障,也更省心。
三、奶爸总结
哪吒2号重疾险以灵活的规则、扎实的基础、针对性的可选责任,
成为了当下重疾险市场里值得关注的实用型产品,
它适配不同职业、健康状况、预算的人群。
而通过奶爸保渠道投保,
能让你更清晰地了解产品、更精准地匹配方案、更省心地享受服务。
如果你正在考虑配置重疾险,不妨通过奶爸保了解哪吒2号,
根据自己的需求选择合适的保障,为自己和家庭筑起稳固的风险防线。
奶爸也给大家推荐几款优质的重疾险产品:
1、君龙人寿超级玛丽15号
第一,结节保障超全面
自带保障在原有肺结节基础上,拓展到乳腺/甲状腺结节,范围更广了。
可以说是目前市场上,少有的三大高发结节都有保障的产品。
第二,癌症保障丰富
超玛15号的癌症保障,从早期到晚期,都安排得妥妥的。
本身自带癌症拓展金,
首次确诊原位癌/轻度癌症后,确诊恶性肿瘤—重度,额外赔50%。
如果觉得不够,还可以附加以下保障:
癌症津贴或癌症多次赔(二选一):间隔一定周期后,可以赔一笔钱用于癌症持续治疗,癌症津贴有次数限制,多次赔则不限次数。
癌症重度特药治疗金:确诊癌症后需要吃高价特药,做过相关手术可以赔50%保额。

第三,重疾多次赔灵活选
重疾多次赔可以按需选择:
65周岁版,要求是65岁前确诊,额外赔2次,每次赔120%保额;
另一版则是不限年龄,额外赔2次,每次赔120%保额。

同种不同种都赔,且同种间隔周期短,只要2年
像心脏病术后复发了也能保,不用怕赔过一次就没保障了。
【适合人群】
看中结节、癌症保障,预算不多的朋友。
2、复星联合达尔文12号
第一,自带意外重疾额外赔和住院津贴。
前者因为意外导致首次重疾,可多赔35%基本保额。
等于一张保单覆盖重疾+意外,且是保至终身的双重保障!
后者在60周岁前未发生重疾,60岁后确诊,每天给付0.1%基本保额作为住院津贴。
人一辈子不一定会得重疾,但60岁后难免因小病小痛住院,
达尔文12号这个保障,可以让不确定的赔付变得更确定。
不过,这里需要注意的是,如果后续重疾/身故/全残,
会扣掉累计已给付的住院津贴金额后,再赔付。
第二,可选责任丰富
达尔文12号多重附加保障:
重疾多次赔:分65周岁版和终身版(二选一),满足多种人群需要;
重疾保费补偿:缴费期内发生重疾返还保费,实现“重疾免单”;
疾病关爱金/顶梁柱关爱保险金:家庭责任最重阶段赔更多;
癌症津贴:癌症间隔一定周期就能获得一笔理赔金。
第三,理赔门槛更低
5种特定重疾(如严重心肌炎)、原位癌、癌症津贴赔付,都比同类产品更宽松。
【适合人群】
看重理赔门槛、重疾返还保费的朋友
3、复星联合医联有盟
第一,轻中症保障灵活
必选保障是重疾,像轻中症保障、身故保障,可以加钱获得。
如果预算有限,也可以只买个重疾,先把大病保障做好;
如果预算多一点,建议大家还是要附加轻中症保障。
第二,自带一般医疗金
医联有盟自带医疗金,非常实用:
保单前5年,每年提供报销额度=0.5%*保额,100%报销,
未用完可累计,终身有效,身故/全残一次性赔剩余额度!

像买药、体检、看牙等日常开支,都能用上。
可以说是实打实把钱返还给客户使用!
第三,健康告知非常宽松
健康告知只有4条:
比如过去1年内的检查异常、是否有被医生建议住院或手术;
过去2年内的手术情况以及过去5年内的疾病情况。
针对非常高发的甲状腺/乳腺/肺结节,没有问询是否有进行手术,也没有问询是否多发,
只要结节等级在3级以内,结节直径符合要求,就有机会标体承保!
就连癌症,如果5年前已经治愈,没有复发和转移,
同时不涉及其他健康告知,也有机会投保!
【适合人群】
有健康异常的、注重就医资源和健康管理,看中产品实用性的朋友。
4、瑞华健康华佗1号康泰版
第一,基础保障扎实
轻中重疾保障都涵盖了,且轻症+中症赔付次数共7次,
目前市场上赔付次数算比较高的。
且重疾赔完,轻中症不分组还能继续赔,
不分组的好处就在于,赔付规则更宽松。
第二,性价比高
同样50万保额,保终身,基础保障,分30年交,
30岁人群投保华佗1号康泰版,比超级玛丽和达尔文便宜100元/年!
30年下来立省3000块!
第三,可选保障丰富
如果预算比较多,还可以附加:
重疾多次赔、疾病关爱金、癌症津贴、重疾保费补偿金和身故保障。
都是目前市场上热门可选保障内容,实用性强。
【适合人群】
追求高性价比、看中基础保障全面的朋友。
微信扫一扫
微信扫一扫
关注微信
客服热线
奶爸保

