数据显示,中国每年差不多有60万人因为猝死离开,而且中青年比例越来越高。
更让人担心的是,超过70%负责养家的人都还没有足够的身故保障。
所以今天必须给大家推荐这款产品——它不光管“人走了”能赔,就算平安活到老,也能把钱返回来。说它是顶梁柱的“护身符”,一点不过分。
先说清楚:这保险到底保啥?
别搞混!医疗险和定期寿险不是一回事
每年76万人猝死,你的保障到位了吗?
奶爸总结
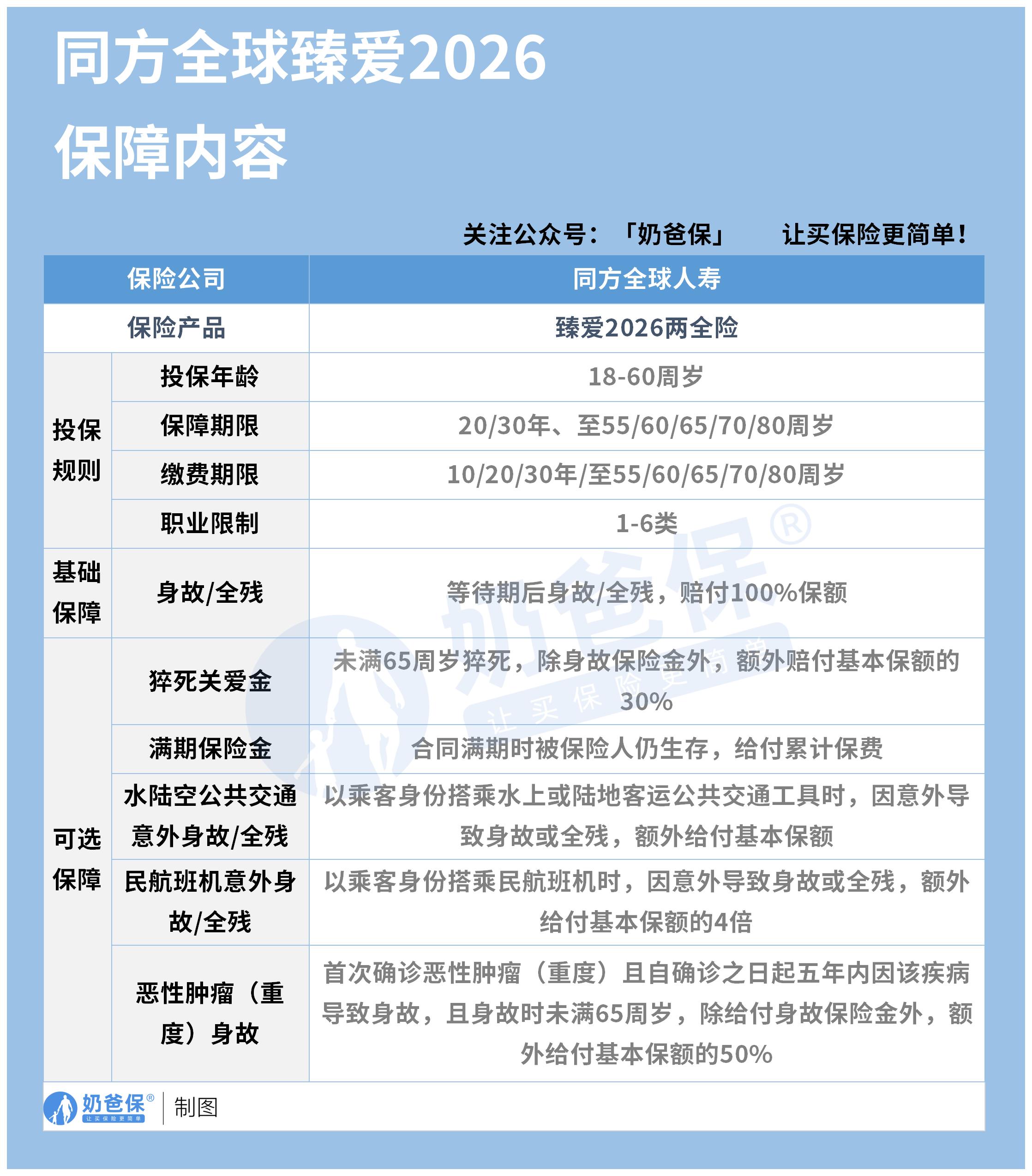
一、先说清楚:这保险到底保啥?
买保险,关键得看“保什么、谁能保”。“臻爱2026”这方面做得挺实在:

1️⃣ 谁能买?范围超广
18-60岁都能投,保20年、30年,或者保到55/60/70/80岁都行。缴费期也能拉很长,比如保到80岁,保费就可以交到80岁,压力小很多。最友好的是,1-6类职业都能买——不管是坐办公室的,还是开货车的、高空作业的,通通都能保。
2️⃣ 核心保障:身故/全残肯定赔,到期没事还能返钱
基本保障:等待期后,不管是因为疾病还是意外身故或全残,直接赔100%保额。比如你买100万保额,家人就能拿到100万。
可选“返钱功能”:如果一直平平安安,保险到期了,能把所有交的保费拿回来。很多人怕“钱白交了”,这个功能就解决了这个问题,相当于一边保障一边存钱。
3️⃣ 五大可选保障:专门针对现代人最怕的风险
这部分是这款产品的“大招”,每一项都对应现在人最担心的点:
- 猝死关爱金:65岁前猝死,多赔30%保额(100万变成130万)
- 公共交通意外:坐船、坐车、搭飞机出事,多赔1倍;坐民航班机出事,直接赔4倍(100万变500万)
- 恶性肿瘤身故:65岁前确诊癌症,5年内身故,多赔50%(100万变150万)
二、别搞混!医疗险和定期寿险不是一回事
很多人会问:“我已经买了百万医疗险,还要定寿吗?”
答案是:特别需要!它俩完全不一样。
医疗险是“报销型”,你看病花了多少钱,它按发票报。比如心梗治疗花了150万,医疗险可以报,但治病期间不能工作、没收入,房贷要还、孩子要养——这些开支医疗险可不管。
而定寿是“给付型”,只要身故或全残,就直接赔一笔钱。这笔钱能拿来还房贷、付学费、维持生活。
举个真实例子:35岁的王先生是家里挣钱主力,背着150万房贷,孩子刚上小学,父母也要照顾。他买了百万医疗险和100万保额的「臻爱2026」。万一不幸身故:
- 医疗险:一分不赔(因为没有医疗费用产生)
- 「臻爱2026」:赔100万,刚好把房贷还清,剩下的钱还能让家人撑个两三年。
数据更现实:一个普通家庭的“经济安全线”=剩余房贷+孩子教育费+父母养老钱+3-5年的日常开销。
按照2025年行情,一个30岁男的买100万保额、保30年,一年也就几百块钱。这点钱,换来的是家人的“生活底气”,真的太值了。
三、每年76万人猝死,你的保障到位了吗?
“又加班到12点”“心脏砰砰跳”——现在很多年轻人的身体,早就被熬夜拖垮了。而真实数据更吓人:
- 全国每年猝死人数超过76万,其中80%是心脏问题导致的;
- 18-35岁人群猝死比例,从2015年的12%猛增到2024年的28%,40岁以下人群占比高达40%。
最关键是:猝死大多发生在医院外,抢救成功率不到1%。这时候,「臻爱2026」的“猝死关爱金”就是实实在在的救命钱。
比如30岁的小李买了100万保额,万一不幸猝死,家人能拿到130万(100万基础理赔+30万猝死额外赔)。这笔钱足够作为父母养老的基础费用,万一发生不幸,至少不用让父母在悲痛之余还要为钱操心。
和普通寿险比:大部分普通寿险不包含猝死的额外赔偿,但「臻爱 2026」直接多赔30%,对于经常熬夜、工作压力大的人来说,这真的太重要了。
再说说通勤和出差的情况:公共交通出意外,它能怎么赔?
每天坐地铁、每个月出几趟差——公共交通成了生活日常,但风险也伴随其中。虽然事故率在降低,可一旦出事往往后果严重。
「臻爱 2026」在公共交通方面的保障特别到位:
坐地铁、公交、轮船出事:额外多赔1倍保额(比如100万变成200万);
坐飞机出事:额外多赔4倍保额(100万变成500万)。
举个例子:经常出差的张姐买了100万保额,如果坐飞机发生意外,家人能拿到500万。这笔钱不仅够还清家里的债务,还能留出孩子的大学学费甚至创业基金。
要知道,普通意外险一般航空事故只赔2-3倍,「臻爱 2026」给到4倍,而且不用单独再买航空险,一张保单全包括,性价比很高。
很多人担心癌症身故赔得少?它直接额外多赔50%!
根据2024年国家癌症中心的报告:我国癌症发病率每年还在增长,肺癌、肝癌、胃癌是最致命的几种,尤其是40岁以后,死亡率明显上升。
但很多人不清楚:很多重疾险在身故保障上有不足——如果先确诊了癌症,还没等到理赔就身故,通常只退回保费;就算赔了重疾,身故保障也可能就结束了。
「臻爱 2026」针对癌症身故提供了额外补偿:65岁前如确诊癌症,5年内因癌症身故的话,除了基本保额,还能再多拿50%。比如买了100万保额,最后可以拿到150万。
举个例子:38岁的陈先生买了50万重疾险和100万「臻爱 2026」,确诊肺癌一年后不幸身故。重疾险赔50万,「臻爱 2026」再赔150万,一共200万。如果没有这份定寿,家人只能拿到50万,完全不够用。
四、奶爸总结
同方全球「臻爱2026」两全保险,既提供基础的身故和全残保障,又增加了很多符合现代人需求的可选责任,兼顾全面和灵活。
谁都不希望用到保险理赔,但每个人都该为家人提前准备一份保障。
作为家里的支柱,我们无法预测未来,但可以通过现在的选择,给家人一个安心、有保障的明天。
大家也可以看看奶爸推荐的优质定期寿险产品:

1、投保规则
这3款产品的投保年龄、等待期都是一样的,
保障期和缴费期略有不同,但也几乎差别不是很大。
我们重点来说两点:
一个是健康告知,
大多数会从以下几个方面进行询问:
投保经历、高风险运动和既往病史。
只有大麦2026针对45岁以上人群,还多了就医行为问询,
内容涉及近两年内的手术或住院情况,以及检查异常需要进一步治疗等。

从投保经历来看,三款产品都会问到:
最近两年的投保异常经历→3款产品差不多;
重疾理赔经历→定海柱7号额外问询了轻中症理赔;
累计投保保额→擎天柱11号一生中意版更宽松,只问的是最近1年的保额。
从高风险运动来看,三款产品都差不多,
只有定海柱7号问询是否有长期从事。
从既往病史来看,定期寿险问的都是一些重大疾病,
比如癌症、冠心病、心肌梗死等。
常见的肺结节、甲状腺结节和乳腺结节都没有问。
像擎天柱11号一生中意版对先天性心脏病比较友好,心超复查已自行闭合的不在问询范围。
拿捏不准的,可以点这里协助核保。
另一个是最高保额,
单从保额上限来看,大麦2026是最高的,上限是400万。
但不同地区、年龄、职业可能略有不同。
以大麦2026为例子:

只有超一类和一类地区,18-45岁以内人群,且符合BMI要求,
才能买到400万保额。
超一类和一类地区如:
北京、上海、重庆、广州、深圳、杭州、南京、成都、宁波、苏州、武汉、厦门、佛山。
2、必选保障
作为定期寿险,其实必选保障,
都是差不多的,即都含身故和全残保障。
不过这里需要提醒大家的是,
身故和全残,只能二赔一。
擎天柱11号一生中意版还额外多了一项——家庭守护保障:
被保人及法定配偶因同一意外事故身故或全残,额外赔付100%基本保额。

作为家里的双顶梁柱,如果同时出险,对家中双亲和孩子来说,打击真的太大了。
这个双倍保额保障,至少可以让父母孩子在经济上有足够多的补偿和支持。
而且,这里说的是【出险时】存在法定配偶,
即买的时候不管是否结婚,婚后都会额外获得这个保障。
所以,如果是夫妻双方投保,擎天柱11号一生中意版有机会赔得更多。
3、可选保障
3款产品都含猝死关爱金+交通意外身故或全残。
只是赔付力度略有不同。
定海柱7号还多了个身故或全残特别关爱金:
45周岁后,身故或全残额外赔50%保额。

如果比较看重特殊年龄赔付比例的,可以重点考虑。
如果你想详细了解上述几款定期寿险测评,也可以联系奶爸~
微信扫一扫
微信扫一扫
关注微信
客服热线
奶爸保

