在家庭财务规划里,“稳”是多数人的核心诉求,
尤其在市场波动的环境下,能锁定长期收益、兼顾安全与增值的工具,往往更受青睐。
中意人寿推出的“值有年金保险(分红型)”,正是聚焦长期稳健规划的产品;
而选择奶爸保作为投保渠道,更能让这份规划落地得省心且精准。
一、中意值有年金险(分红型)保障如何?
这款产品的保障设计围绕“长期资金锁定+稳定收益领取”展开,
核心框架清晰且适配多元需求。

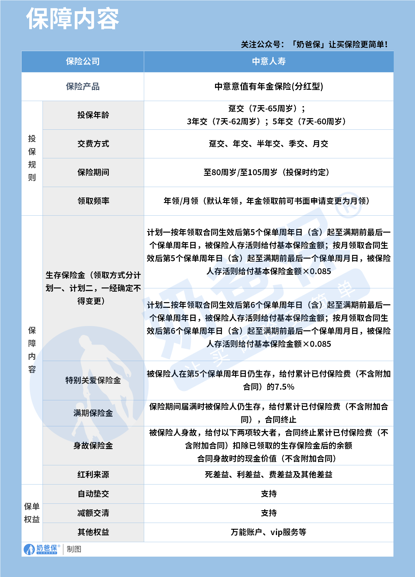
1、基本框架
投保规则灵活:
趸交支持7天至65岁人群,3年交覆盖7天至62岁,5年交开放至7天至60岁;
交费方式包含趸交、年交、半年交等,适配不同资金节奏。
保险期间可选至80周岁或105周岁,长周期设计恰好匹配养老、传承等长期目标。
保障责任明确且多元:
核心生存保险金分两个计划,
计划一从第5个保单周年日起年领基本保额(月领为保额的0.085倍),
计划二则从第6个保单周年日开始,不同起始时间适配不同资金节奏。
此外,第5个保单周年日生存可领取已交保费7.5%的“特别关爱保险金”,满期时可领取累计已交保费的满期金,为本金安全提供直接保障。
身故保险金以“已交保费减已领生存金”与“现金价值”的较大值给付,避免资金大幅缩水;保单权益:
包含自动垫交、减额交清,可对接万能账户与VIP服务,为长期持有提供弹性。
2、收益表现:确定性打底的长期增值
年金险的核心吸引力是收益稳定性,
这款产品的收益可从“保证部分”与“分红部分”拆解,
以30岁女性、年交10万、3年交、保至105岁的计划一为例:
保证收益的确定性:
总保费30万元,第5个保单周年日起每年领固定年金4780元(持续至74年),75年时再领30万满期金。
前期积累速度可观:
第3年保证总利益达262687元(近保费87.5%),第10年突破30万保费实现“回本”,
75年时保证总利益达634600元,对应的保证IRR(内部收益率)逐步升至1.48%并稳定,这部分是合同约定的“安全垫”,不受市场影响。
分红收益的潜在空间:
分红来源于保险公司死差、利差等经营收益(非保证),演示数据显示,
叠加分红后第10年总利益达353700元(IRR1.89%),
30年总利益572848元(IRR2.54%),75年总利益1282014元(IRR2.49%)。
虽分红不承诺,但“确定领取+潜在增值”的组合,恰好平衡了稳健与收益需求。
3、适合人群:匹配长期规划的需求画像
这款产品更适配有明确长期资金规划的人群:
一是中长期资金规划者:30-60岁、有5年以上闲置资金的人群,
缴费期(趸交/3/5年交)适配资金节奏,105年保障期覆盖超长期安排。
二是养老补充需求者:
年轻群体(如30岁)可通过持续年金领取衔接退休生活,75年的满期金可补充晚年医疗、护理支出。
三是稳健理财偏好者:
固定年金+保证满期金比多数理财工具更确定,分红则提供了增值空间,适合厌倦市场波动的人群。
四是看重品牌与灵活权益者:
中意人寿的品牌背景+自动垫交、万能账户等权益,适配需要弹性调整的用户。
二、中意意值有年金保险(分红型)投保入口在哪里?
选对产品更要选对渠道,
作为深耕保险多年的奶爸,奶爸当然毛遂自荐推荐奶爸保平台:
奶爸保的核心优势在于解决“信息差”与“服务弱”的问题:
中立性:
作为独立第三方平台,奶爸保不绑定单一保险公司,
而是基于用户需求(资金量、周期、风险偏好)筛选产品,
中意值有年金险正是其匹配中长期规划的结果。
专业性:规划师团队能拆解产品细节,
比如计划一/二领取时间的收益差异、
保证IRR与分红IRR的区别,帮用户算清长期利益,避免自行投保时的细节遗漏。
全流程服务:
从需求沟通、方案定制到投保协助,再到后期保全(如变更领取方式)、理赔协助,服务贯穿全程,解决与保险公司沟通的信息不对称问题。
资源整合:可对接多家险企产品,能搭配重疾险、医疗险形成“健康+财务”的综合方案,让规划更全面。
在奶爸保投保的实际体验,有这些核心好处:

1、省时高效
保险产品的条款、收益规则往往复杂且同质化信息多,
普通用户自行比对需花费大量时间筛选、理解不同产品的差异。
而奶爸保的规划师会先梳理用户的核心需求(比如资金量、规划周期),
直接从适配的产品池中匹配方案,
相当于省去了“海量信息筛选+跨产品对比”的环节,让用户不用在复杂的产品信息里“试错”,直接聚焦适配选项,大幅压缩决策的时间成本。
2、信息透明
年金险的“保证收益”(合同明确约定的部分)与“非保证收益”(分红等浮动部分)是用户最容易混淆的点,部分渠道可能会夸大分红收益来吸引投保。
奶爸保的规划师会清晰拆分这两类收益的边界:明确告知“保证收益是确定能拿到的部分”“分红是基于保险公司经营情况的浮动收益,不做刚性承诺”,
避免用户因信息模糊做出超出预期的决策,让选择更贴合自身的风险承受力。
3、专属规划
不同用户的资金用途差异极大:比如30岁用户投保可能是为了补充养老,
需要长期领取的年金;40岁用户可能是为孩子准备教育金,需要在特定年龄(如18-22岁)有集中的资金支出。
奶爸保的规划师会结合用户的年龄、具体需求(养老/教育),调整产品的领取时间、金额规划,让方案精准匹配资金的实际用途,避免“通用方案”与个人需求错位的问题。
4、全周期支持
年金险是长期产品,投保后可能要持有几十年,
期间可能需要变更领取方式(比如从年领改月领)、办理保全手续,甚至多年后涉及理赔。如果用户自行对接保险公司,不仅要重新熟悉流程,还可能因资料、沟通问题耽误进度。
而奶爸保的服务会覆盖整个持有周期:无论投保后是第5年还是第30年,都能通过规划师协助办理手续,省去了用户自行对接的繁琐,让长期持有更省心。
三、奶爸总结
中意值有年金险以“确定领取+长期锁定”提供稳扎稳打的财务规划,
而奶爸保则让规划从选品到落地更顺畅。
若你有中长期资金规划需求,不妨通过奶爸保了解细节。
奶爸也汇总了几款优质的年金险产品:

1、固收型年金险
推荐大富翁6.0,出自富德生命人寿。
目前市场少有有保证领取的年金险,安全感十足:
方案一保证领取25年;方案二保证领取已交保费。
到80岁还有一笔祝寿金到账,领100%保费,基本不少朋友以后都有机会拿到。
活多久领多久,提供细水长流的现金流:
30岁女性,5年交,年交10万,投保方案二,55岁每年都能领18930元。
【适用人群】
有养老补充需求、看中保证领取的朋友。
2、快返型年金险
推荐3款产品:蛮好的人生2025、星颐朱雀版分红型和悦活人生B款分红型。
前面一款是固收型,后面两款是分红型。
这3款产品,最快第5年起就可以开始领钱了。
以30岁女性,5年交,年交10万为例子:
蛮好的人生2025计划一:第5年领10500元;第6年~74年领9690元;
星颐朱雀版分红型:保证最低可领7992元/年;叠加分红有机会领7992~50311元/年;
悦活人生B款分红型:第5~9年保证领4290元;第10~74年则是8580元;叠加分红有机会领4290~83824元。
可以说,
蛮好的人生2025领取是非常稳定的,收益IRR在1.8%左右。
星颐朱雀版分红型保证领取高,且前期现价增长非常快!
保单第10年,收益IRR为2.129%,最高有机会超过3%!
悦活人生B款分红型,前面9年领取不高,第9年后是翻倍领取,先低后高,
且产品分红也很大方。
保单第10年,收益IRR为2.136%,最高接近3%!
【适用人群】
这3款产品可以这么选:
看中大保司、追求稳定领取,推荐蛮好的人生2025;
看中总体领取水平较高,推荐星颐朱雀版分红型;
看中养老社区、希望后面可以多领一些的朋友,推荐悦活人生B款分红型。
想要了解产品详细信息的朋友,也可以私聊奶爸~
微信扫一扫
微信扫一扫
关注微信
客服热线
奶爸保

