随着人口老龄化的逐步加深,个人养老储备已经成为不少家庭财务规划中不可忽视的环节。
泰康乐享百岁庆典版(分红型)个养版,是泰康人寿推出的一款个人养老金专属养老年金产品。
它融合了长期养老保障、确定收益与分红潜力,同时叠加个人养老金的节税优势,适配多数人的养老规划需求。
一、泰康乐享百岁庆典版养老年金(分红型)个养版保障如何?收益表现怎么样?

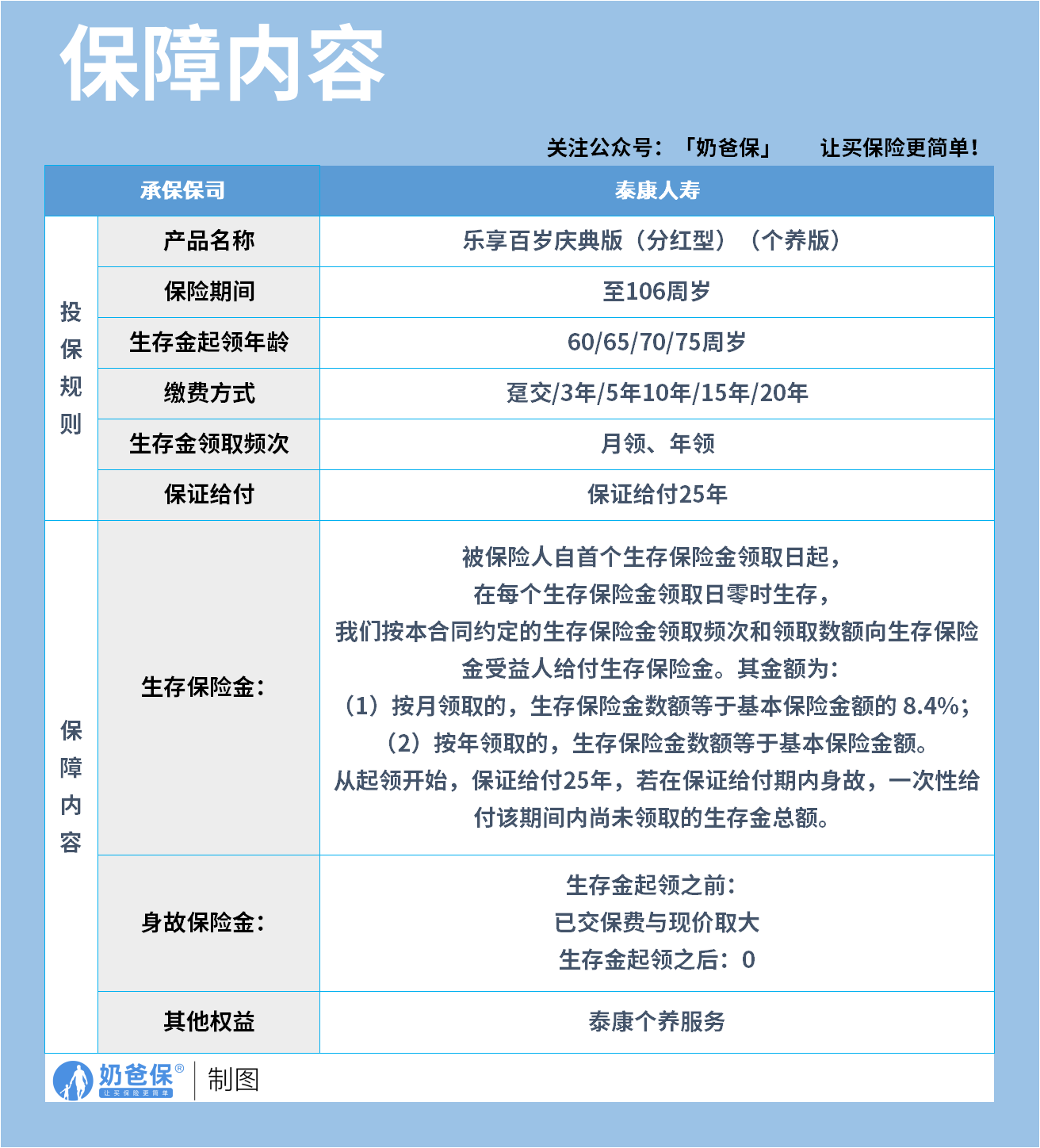
1、保障内容
泰康乐享百岁庆典版(分红型)个养版的承保主体是泰康人寿,主打个人长期养老保障功能。
该产品的保险期间设置至 106 周岁,能够覆盖投保人群从退休到高龄阶段的大部分生活周期。
生存金的起领年龄提供了 60、65、70、75 周岁四个选项,可匹配不同人群的退休时间安排。
缴费方式包含趸交、3 年交、5 年交、10 年交、15 年交、20 年交,方便根据财务能力灵活选择。
生存金的领取频次支持月领或年领两种方式,能贴合不同领取人的日常资金使用习惯。
产品设置了 25 年的保证给付期,若领取期间被保人身故,会一次性给付该期间未领的生存金总额。
生存保险金的具体给付标准为:月领金额为基本保险金额的 8.4%,年领金额则等于基本保险金额。
身故保险金的约定分两个阶段:生存金起领前,赔付已交保费与现金价值二者中的较大值;起领后为 0。
除了年金保障外,该产品还附带泰康的个人养老服务,为被保人提供养老相关的配套服务支持。
2、收益表现

以 30 岁女性的投保案例为例,其选择 5 年缴费、每年缴纳 12000 元、60 岁起领,适用税率为 10%。
在缴费期内的前 5 年,每年可享受 1200 元的个人养老金税优额度,现金价值随缴费逐年稳步增长。
第 1 年年末,现金价值达到 3744 元,叠加 1200 元的税优后,保证总利益为 4944 元,累计红利 102 元。
第 2 年年末,现金价值升至 8340 元,保证总利益(含税优)达 10740 元,累计红利增加至 336 元。
第 5 年年末,缴费完成时现金价值为 25860 元,保证总利益(含税优)达到 31860 元,累计红利 1855 元。
缴费完成后至 60 岁起领前,现金价值持续增长,第 10 年年末现金价值为 58368 元,保证总利益 64368 元。
此时累计红利为 5250 元,保证利益叠加红利后的总利益达 69618 元,对应的内部收益率(IRR)为 2.12%。
第 20 年年末,现金价值升至 69432 元,保证总利益 75432 元,累计红利 12991 元,总利益 88423 元,IRR2.57%。
到第 30 年年末(即 60 岁起领当年),开始每年领取 3360 元的生存年金,当年保证总利益为 110160 元。
此时累计红利已增长至 39937 元,保证利益加红利的总利益达到 150097 元,对应的 IRR 提升至 2.76%。
第 70 年年末,保证总利益(含累计年金)达 143760 元,累计红利 41647 元,总利益升至 185407 元,IRR3.07%。
第 76 年年末,保证总利益进一步增至 163920 元,累计红利保持 41977 元,总利益 205897 元,IRR3.19%。
需要明确的是,演示中的分红部分属于非保证利益,实际分红水平取决于保险公司的年度经营成果。
3、节税优惠

作为个人养老金产品,泰康乐享百岁庆典版(分红型)个养版可享受个人养老金的税收优惠政策。
该政策的核心是 “缴费环节税前扣除,领取环节按 3% 补税”,每年的税前扣除限额为 12000 元。
对于年收入处于 9.6 万 - 20.4 万元的人群,全年应纳税所得额在 3.6 万 - 14.4 万元之间,适用税率为 10%。
这类人群每年缴纳 12000 元个人养老金,可节税 1200 元,对应案例中 30 岁女性的节税金额。
若年收入处于 20.4 万 - 36 万元区间,全年应纳税所得额为 14.4 万 - 30 万元,适用税率 20%,年节税 2400 元。
年收入 36 万 - 48 万元的人群适用 25% 税率,年节税 3000 元;年收入超 102 万元的人群适用 45% 税率,年节税 5400 元。
而年收入低于 9.6 万元的人群,适用税率为 3%,节税金额仅 360 元,领取时补 3% 税,实际节税收益有限。
案例中的 30 岁女性,前 5 年每年节税 1200 元,累计节税 6000 元,实际降低了这 5 年的投保资金成本。
不过需要注意,领取个人养老金时需按领取金额的 3% 补税,最终实际节税收益为缴费节税额减去领取补税额。
二、奶爸总结
综合来看,泰康乐享百岁庆典版(分红型)个养版的保障设计贴合长期养老需求,25 年保证给付提供了稳定预期。
收益上既有确定的保证利益作为基础,又有分红部分带来额外收益的潜力,节税优惠则适配了部分人群的税务需求。
不过,不同人群的年龄、财务状况、养老目标存在差异,投保前需结合自身实际情况理性评估适配性。
奶爸也汇总了几款优质的年金险产品:

1、固收型年金险
推荐大富翁6.0,出自富德生命人寿。
目前市场少有有保证领取的年金险,安全感十足:
方案一保证领取25年;方案二保证领取已交保费。
到80岁还有一笔祝寿金到账,领100%保费,基本不少朋友以后都有机会拿到。
活多久领多久,提供细水长流的现金流:
30岁女性,5年交,年交10万,投保方案二,55岁每年都能领18930元。
【适用人群】
有养老补充需求、看中保证领取的朋友。
2、快返型年金险
推荐3款产品:蛮好的人生2025、星颐朱雀版分红型和悦活人生B款分红型。
前面一款是固收型,后面两款是分红型。
这3款产品,最快第5年起就可以开始领钱了。
以30岁女性,5年交,年交10万为例子:
蛮好的人生2025计划一:第5年领10500元;第6年~74年领9690元;
星颐朱雀版分红型:保证最低可领7992元/年;叠加分红有机会领7992~50311元/年;
悦活人生B款分红型:第5~9年保证领4290元;第10~74年则是8580元;叠加分红有机会领4290~83824元。
可以说,
蛮好的人生2025领取是非常稳定的,收益IRR在1.8%左右。
星颐朱雀版分红型保证领取高,且前期现价增长非常快!
保单第10年,收益IRR为2.129%,最高有机会超过3%!
悦活人生B款分红型,前面9年领取不高,第9年后是翻倍领取,先低后高,
且产品分红也很大方。
保单第10年,收益IRR为2.136%,最高接近3%!
【适用人群】
这3款产品可以这么选:
看中大保司、追求稳定领取,推荐蛮好的人生2025;
看中总体领取水平较高,推荐星颐朱雀版分红型;
看中养老社区、希望后面可以多领一些的朋友,推荐悦活人生B款分红型。
想要了解产品详细信息的朋友,也可以私聊奶爸~
微信扫一扫
微信扫一扫
关注微信
客服热线
奶爸保

