随着利率降低,越来越多家庭开始焦虑:
如何让辛苦积累的财富,既能安全保值,又能在长期周期里稳定增值?
在这样的背景下,增额终身寿险正在从“小众选择”变成“家庭财务标配”。
尤其是像中英福满佳终身寿险C款(分红型)这样的产品,
既保留了寿险的保障属性,又通过“固定增值+分红增值”的双重机制,
实现了收益的长期锁定。
它究竟如何适配当下的财富管理需求?
我们不妨从利率趋势、产品逻辑、保障价值三个维度,
拆解其底层逻辑。
一、利率下行周期里,“锁定收益”为什么是刚需?

打开近三十年的银行利率走势图,
一条清晰的下行曲线会告诉我们:
高利率时代早已远去,“低利率、零利率甚至负利率”,正在成为全球经济的常态。
1994年,10.98%的存款利率能让100万本金一年躺赚10万;
2007年,4.41%的利率尚可覆盖通胀;
而到2024年,1.10%的利率意味着,
100万存一年的利息仅够支付家庭一个月的日常开支。
更现实的是,央行货币政策报告多次提及“保持流动性合理充裕”,
未来利率进一步走低几乎是确定性事件,
这也意味着,“今天能锁定的收益,可能是未来十年里最高的收益”。
在这样的周期里,“浮动收益”的不确定性被无限放大:
基金可能亏本金,股票市场波动剧烈,就连曾经“保本”的理财产品,也早已打破刚性兑付。而增额终身寿险的核心价值,正在于“确定性”:
它以保险合同的形式,把未来几十年的收益增长写进条款,
无论市场利率如何波动,保单的现金价值都会按照约定的节奏稳定增长,
这不是“赌收益”,而是“锁定收益”,恰好击中了当下家庭“求稳”的核心诉求。
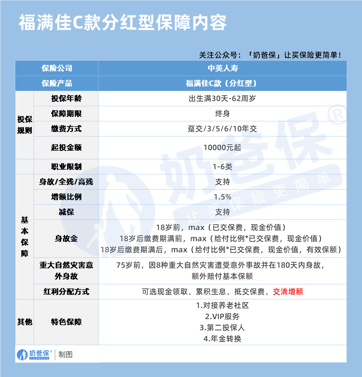
二、福满佳C款:终身增值的财务工具

中英福满佳C款作为分红型增额终身寿险,
其设计逻辑早已超越了传统寿险的“保障”范畴,
更像是一款“终身增值的家庭财务账户”。
我们以0岁男宝趸交100万的案例为例,就能看清它的增值脉络:
从保单年度第1年开始,账户就同时存在“固定现价”与“分红累积”两个增值通道。
第1年,固定现价40.8万,分红累积7733元,合计41.57万;
第4年,固定现价突破99.3万,分红累积7.75万,合计107.05万,
此时已实现“本金回笼”,而银行存款若按1.1%的利率计算,4年利息仅4.4万。
随着时间推移,这份“增值”会进入加速期:
第10年,账户价值达到131.05万,单利3.10%、IRR2.74%;
第20年,账户价值183.49万,单利4.17%、IRR3.08%;
到第60年,账户价值突破705万,单利达到10.08%,
这意味着,100万本金在60年间,不仅没有缩水,
反而实现了7倍的增值,而同期银行存款的本息合计仅180万左右。
更关键的是,这份收益是“终身持续”的:
即使到被保险人105岁,账户价值仍能达到3185万,单利29.39%、IRR3.35%。
这种“终身复利增长”的特性,
让它既能覆盖孩子的教育金、婚嫁金,也能成为家庭的养老金、传承金,
相当于用一份保单,解决了人生不同阶段的财务需求。
三、福满佳c款:增额终身寿险的隐形价值
很多人把增额终身寿险当成“高收益存款”,
但其实它的保障属性与灵活功能,
才是其不可替代的核心优势,这也是福满佳C款的特色所在。

首先是“终身寿险保障”。
作为寿险产品,它自带身故/全残/高残保障:
18岁前,赔付已交保费与现金价值的较大者;
18岁后缴费期满前,赔付已交保费的一定比例与现金价值的较大者;
缴费期满后,则赔付已交保费比例、现金价值、有效保额中的最大值。
同时,75岁前若因8种重大自然灾害意外身故,还能额外赔付基本保额,
这意味着,这份“存钱账户”同时承担了家庭的风险兜底责任,
避免了“人财两空”的极端情况。
其次是“灵活的资金支配权”。
福满佳C款支持“减保”功能,也就是说,在保单生效后,
投保人可以根据需求随时提取部分现金价值,
用于孩子的教育支出、家庭的应急资金,或是自己的养老补充,
这相当于一个“可以灵活支取的终身储蓄账户”,
既保留了资金的流动性,又不影响剩余部分的持续增值。
除此之外,它还具备“财富传承”的功能:
通过指定受益人,保单价值可以绕过遗产继承的繁琐流程,直接转移给下一代,且能有效规避遗产税、债务纠纷等风险。对于高净值家庭而言,
这是实现“财富定向、安全传承”的重要工具。
四、奶爸总结
中英福满佳C款所提供的,不止是一份“能赚钱的保单”,
更是一种“终身安心”的财务状态:
无论未来利率如何降、市场如何变,这份保单都会按照约定的节奏,
为家庭积累起一笔确定的、持续增长的财富。
对于普通家庭而言,这或许就是应对不确定时代的最好方式,
不是去“预测未来”,而是用一份确定的合同,把未来握在自己手里。
奶爸也给大家推荐几款目前值得选择的终身寿险产品:
1、一生中意福享版(分红型)
中意人寿经典款——一生中意系列!
虽然保底收益都在1.3%左右,但演示利率是目前少有的4.25%产品。
叠加分红收益后,封闭期只有7年,
10年预期红利IRR达1.8%以上,最高红利IRR有机会超过3.2%,目前5款产品最高。
保单权益丰富、增值服务又多,资金周转更方便。
【适用人群】
能接受较低的确定性,来换取更高的分红预期的朋友。
2、一生中意鑫享版(分红型)
同样也出自中意人寿热门IP,但和福享版优点不一样的是,
鑫享版的保底收益更高一点,演示红利就下调了些。
30岁女性,5年交,年交10万,叠加红利收益,
封闭期只有7年,而持有10年预期IRR就超过1.5%,
最高无限接近3%!
【适用人群】
追求更稳定收益、看重保司综合实力、产品保单权益的朋友。
3、鸿利鑫享3.0(分红型)
陆家嘴国泰人寿出品,和中意人寿一样,有着20多年的分红险运营经验。
保司实力出众,产品也很优秀:
30岁女性,5年交,年交10万,单保证收益最高也超过1.5%,
如果叠加红利收益,最高超过3.1%!
可以说两者都兼得。
【适用人群】
看中保司综合实力,兼顾保底+分红的朋友。
4、悦享盈佳福享版(分红型)
中邮人寿出品,妥妥的大保司系分红险。
且投保门槛超低的,年交5000元起就能买了,普通工薪阶层都能拥有!
30岁女性,5年交,年交10万,
单看保证收益,比鸿利鑫享3.0还略高一点点。
附加红利收益后,封闭期只有6年,
持有10年,预期红利超过1.7%,最高有机会超过3.1%!
【适用人群】
看中大品牌产品、预算不多,兼顾保底+分红收益的朋友。
5、光明至尊乐享版(分红型)
光大永明人寿的爆款系列——光明至尊,一直以来好评都非常不错。
新上的光明至尊乐享版,前期现价增长非常快,
单看保证收益,回本只要8年;叠加分红只要6年。
而且,保证收益是这里面最高的:
30岁女性,5年交,年交10万,最高超过1.6%!
如果叠加红利收益,
保单第10年,预期红利IRR>2%,市场少有,
最高预期红利IRR>3%
【适用人群】
看中前期回本速度快、保证收益高,有养老社区需求朋友。
想要了解产品详细信息的朋友,也可以私聊奶爸~
微信扫一扫
微信扫一扫
关注微信
客服热线
奶爸保

