“夫妻本是同林鸟,风险来时共担当”,这句话用在保险配置上尤为贴切。
组建家庭后,夫妻不再是独立的个体,而是共同承担家庭责任的伙伴——
房贷要还、子女要养、老人要赡养等等。
任何一方遭遇健康或意外风险,都可能让家庭经济陷入困境。
不少朋友,也是成家之后,顿感肩头责任更重,而来咨询买保险的。
那夫妻保险要怎么买才能少走点弯路?
是单独各买各的好,还是互保更合适?
今天我们就来理一理夫妻投保思路,并附几个不同阶段的投保方案。
一、夫妻保险怎么买?这几个核心点要抓牢!
在说单独买还是互相保之前,我们先来说一下,夫妻投保需要关注的几个核心点:
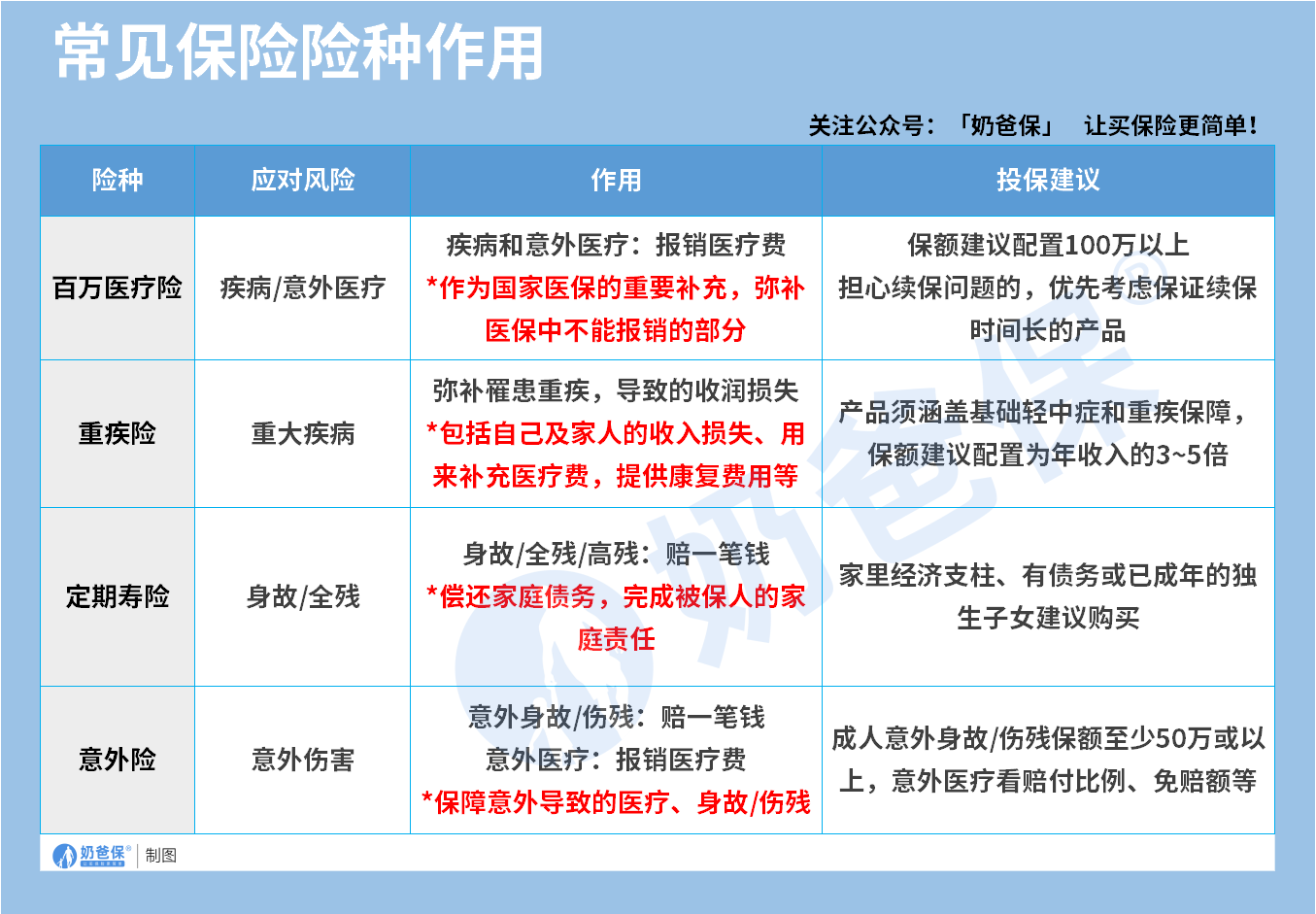
1、需要买哪些险种?
对大多数年轻夫妻来说,在60岁之前基本都要承担房贷车贷、父母赡养和孩子教育等压力,
不管是生病还是意外,都有可能打破原来安稳的生活。
所以,想要预防这类风险带来的经济损失,一般优先建议先配置以下几类保险:
比如:
百万医疗险,就可以帮我们报销住院费,保额通常上百万,不用担心大病治疗费用问题;
重疾险:患合同约定疾病,符合条件即赔一笔钱,这笔钱可以自己支配,用来弥补收入损失或者看病都可以;
定期寿险:应对极端风险,万一不幸身故,能给家人留下一大笔钱,用来赡养老人、抚养小孩、偿还贷款等;
意外险:往小了看可以解决意外医疗问题,往大了看可以降低意外身故或伤残带来的家庭经济影响。
如果是60岁以上的夫妻投保,此时已经不是家庭经济主力,
优先考虑配置医疗险和意外险即可。
如果还有余力,建议为以后养老或孩子教育做好经济储备,
可以考虑的险种比如,养老年金险、分红险等产品。

2、保额买多少好?
买保险的本质是“转移风险”,首先要明确家庭需要转移哪些风险、缺口有多大。
可以梳理以下几个关键数据,比如:
债务总额:主要是房贷、车贷等刚性负债,这是定期寿险保额的核心参考依据,至少要覆盖剩余债务金额;
家庭开支:未来5-10年的日常开销、子女教育金、老人赡养费用,这决定了重疾险和定期寿险的保障力度;
收入替代:家庭经济支柱的年收入3-5倍,确保一方患病或身故后,家庭收入能维持基本水平。
如果实在不好算,也没关系,
通常来说行业都有个最低【建议保额】,比如:
重疾险:最低建议30万起,有能力买50万以上更好;
定期寿险:最低建议50万起,有能力买100万以上更好;
意外险:最低建议50万起,经济主力买100万以上更好。
至于医疗险,通常保额都在上百万,所以这个差别不大,
当然啦,两口子买保险,不用过分追求均衡与面面俱到。
可以按家庭责任大小、收入高低来分配保额,
优先保障顶梁柱,这样能把钱花在刀刃上。
3、预算有限怎么买?
一般来说,家庭总保费尽量控制在家庭年收入的10%-15%,超过这个比例可能会给家庭日常开支带来压力。
比如年收入20万,每年保费预算在2-3万即可。
如果实在预算有限,怎么买呢?
对于百万医疗险、意外险这两大险种来说,保费都比较划算,
30岁以内,保费只要几百块一年,基本大家都能买得起。
重疾险相对保费贵一些,如果预算实在有限,
保额买足够后,可以先保定期(比如保至70周岁),
用较低成本覆盖家庭责任最重的阶段,等手头宽裕后再根据经济情况补充。
不要盲目追求返还型重疾险,这类产品保费通常是消费型的2-3倍!
不知道怎么搭配的,也可以点这里咨询我们,定制专属投保方案。
二、单独买VS互保,夫妻投保怎么选?
明确了投保基础逻辑后,那么问题来了:
夫妻保险是单独买还是互保好?
单独买:即夫妻各自作为投保人给自己投保,保单互不关联;
相互保:即夫妻互为投保人,且附加“投保人豁免”条款,当一方发生约定风险(重疾、轻症、身故等)时,双方的后续保费都可豁免,保障仍有效。
两者没有绝对的优劣,关键看家庭的健康状况、婚姻稳定性和预算,
具体对比看这里:

比如夫妻双方身体都比较健康、都是1-4类职业,
感情稳定,希望保障杠杆更高一些,那么可以考虑夫妻互保。
如果比较注重个人财务自主权、一方是高危职业(5-6类)或者身体健康异常问题较多,
可以考虑单独买,避免一方健康问题影响另一方投保。
拿捏不准的,可以点这里咨询我们。
三、不同家庭阶段,夫妻保险方案怎么做?
讲了这么多,我这里列举两个常见的投保方案参考:
方案一:
五六十岁以内的夫妻,可以考虑配齐4大险种,保障更全面:

如果是单独买,一年保费算下来不到10200元,
如果是互保,在百万医疗险和意外险同时投保,2人以上最高可以享受9.5折,
同时重疾险还额外附加投保人豁免,一年保费10900元左右,比单独买贵700多。
方案二:
如果是五六十岁以上的夫妻投保,只需买好医疗险+意外险即可。
相对来说,夫妻互保会比单独买更划算一点,
如果夫妻两人身体健康、且都在投保年龄范围内,建议一起买更划算!
如果还有预算,建议不管是几岁,都可以把养老规划安排起来!
以40岁女性,年交10万,交5年为例子。
PS:投保金额仅供测算演示,不做实际投保建议。

45岁起,每年最低可以领取8009元,还有额外保司分红;
领到47岁,累计领取+当年现价,已经超过已交保费,此时IRR已经超过1%;
领到50岁,累计领取4.8万+红利,IRR达1.772%,比存银行收益还要香!
活多久领多久,领到后面IRR收益稳定维持在2.5%以上,
满期后仍生存,还能领取满期金50万,即本金已经能拿回来了,
相当于前面领的钱都是利息,满期金还能当做财产传承给下一代。
四、奶爸总结
夫妻保险配置的本质,其实是通过金融工具将婚姻中的承诺与责任制度化、具象化。
不管是单独买,还是夫妻互保,其实都不是对立的选择,
大家可以根据各自家庭的情况,选择适合自己的投保策略。
无论哪种模式,最重要的是夫妻双方开诚布公的讨论好家庭风险、保障需求和财务规划,达成一致共识即可。
保险配置的过程本身就是一次有价值的家庭财务沟通,它能促使夫妻共同审视家庭的责任、脆弱与韧性。
万一风险真的不期而至,起码有这份规划,可以成为小家财务的稳定器,
帮助家人度过难关,延续爱和责任。
如果你有任何投保需求,欢迎咨询我们!
如果大家挑选保险有什么困难,可以扫码关注:奶爸保公众号 进行1对1咨询,现在关注“奶爸保”公众号,回复“官网”,还可以免费领取价值199元的保障大礼包哦,让您买保险变得更简单。
微信扫一扫
微信扫一扫
关注微信
客服热线
奶爸保

