国民慧选 2 号(节税版)是国民养老保险公司推出的养老年金险,主打开放式养老规划与个税优惠,适配当下多数人群的养老储备需求。
它的设计兼顾了投保灵活性与节税属性,也是目前个人养老金账户可配的产品之一,接下来从保障、收益、适配性三方面展开分析。
一、国民慧选节税版养老年金险退税收益有多少?值得买吗?

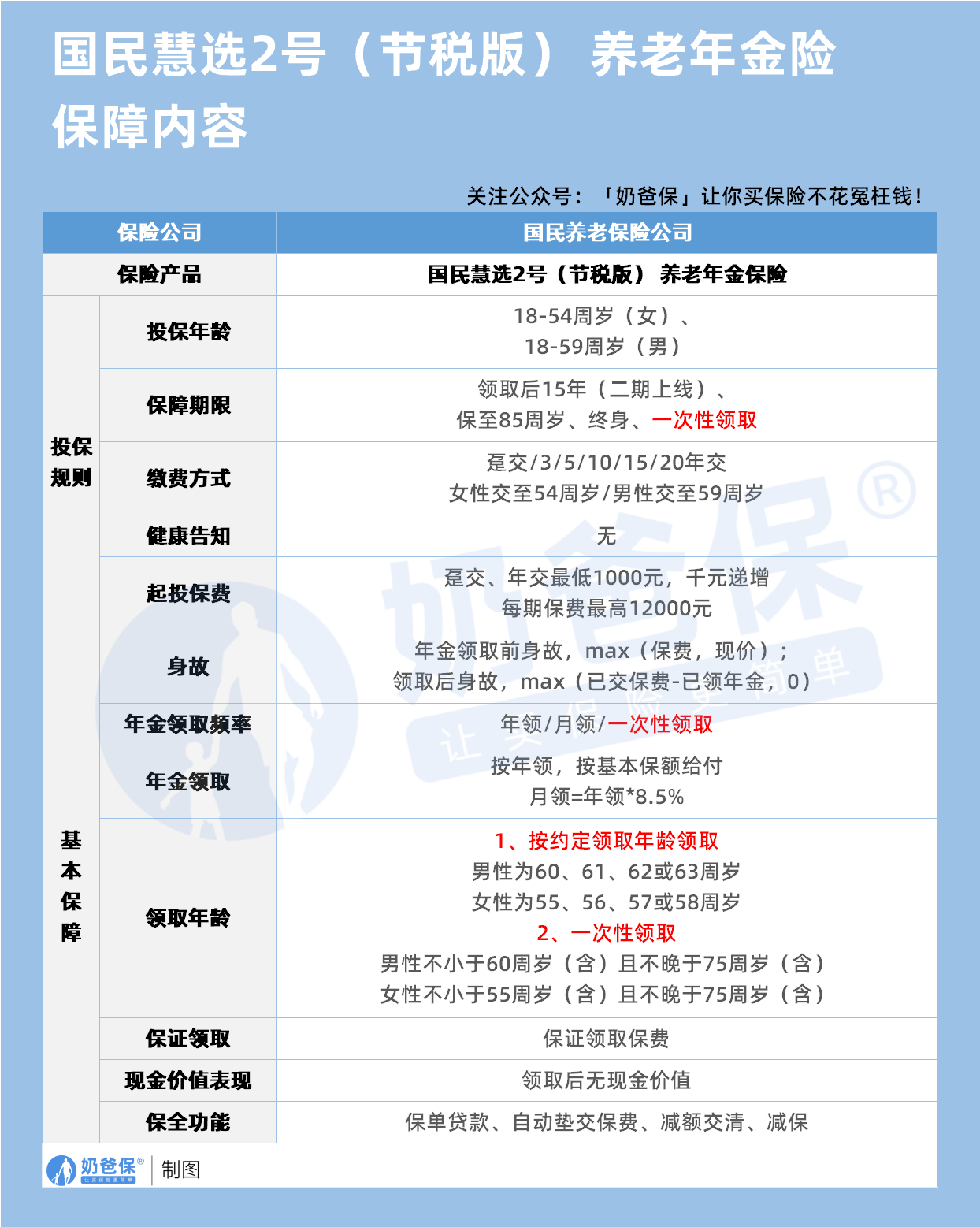
从投保规则来看,它的投保年龄区分性别,女性为 18-54 周岁,男性为 18-59 周岁,覆盖了多数职场人群的投保窗口期。
保障期限提供多种选择,包括领取后 15 年(二期上线)、保至 85 周岁、终身,还支持一次性领取,能匹配不同的养老资金使用偏好。
缴费方式支持趸交、3/5/10/15/20 年交,且女性需交至 54 周岁、男性交至 59 周岁,缴费周期与退休年龄衔接较合理。
健康告知为 “无”,这是它的突出优势之一,即便身体有异常情况,也能顺利投保,降低了投保门槛。
起投保费方面,趸交、年交最低 1000 元,千元递增,每期保费最高 12000 元,契合个人养老金账户的缴费上限要求。
基本保障中的身故责任分阶段:年金领取前身故,赔付保费与现价的较大值;领取后身故,赔付已交保费减已领年金与 0 的较大值。
年金领取频率可选年领、月领或一次性领取,月领金额为年领的 8.5%,能适配不同的日常资金使用节奏。
领取年龄也有灵活选项,按约定年龄领的话,男性可选 60、61、62 或 63 周岁,女性可选 55、56、57 或 58 周岁;一次性领取则需满足男性不低于 60 周岁、女性不低于 55 周岁,且不晚于 75 周岁。
另外它的保全功能包含保单贷款、自动垫交保费等,能在资金临时周转时提供一定支持,不过领取后无现金价值,后续无法通过退保取现。

以 30 岁男性为例,选择 10 年交、每年交 1.2 万元,60 岁起领终身版,不含退税时的年金额为 9317 元。
从退保 IRR 看,60 岁时仅 0.94%,70 岁甚至为 - 0.52%,80 岁回升至 1.39%,90 岁达 2.24%,100 岁为 2.68%,前期收益偏低。
若计入 20% 退税并扣除 3% 税,年金额调整为 9037.41 元,60 岁时 IRR 升至 1.68%,70 岁为 0.11%,80 岁 1.94%,90 岁 2.73%,100 岁 3.14%,退税后收益有明显提升。
再看 40 岁女性,选择趸交 1.2 万元、55 岁起领终身版,不含退税的年金额为 604 元。
其退保 IRR 在 60 岁时为 - 6.58%,70 岁 - 0.95%,80 岁 0.99%,90 岁 1.91%,100 岁 2.40%,前期亏损幅度比男性案例更大。
计入退税后年金额为 585.72 元,60 岁 IRR 变为 - 5.48%,70 岁 - 0.11%,80 岁 1.71%,90 岁 2.54%,100 岁 2.98%,退税同样拉高了各阶段的收益水平。
整体来看,这款产品的收益与领取时长强相关,活得越久 IRR 越高,且退税优惠能有效改善收益表现,是节税版的核心价值之一。
先看它的优势,一是节税属性,通过个人养老金账户投保可享受个税税前扣除,对于个税税率在 20% 及以上的人群,节税收益能直接提升实际回报。
二是健康告知宽松,无健康要求的设定,让身体条件一般、无法投保其他年金险的人群,也能拥有养老储备工具。
三是领取与保障期限灵活,多种选项可匹配不同的退休年龄、资金使用计划,适配性较广。
但它也有明显短板,比如长期 IRR 即便退税后也仅在 3% 左右,对比市场上部分养老年金险不算突出,收益弹性较低。
另外领取后无现金价值,一旦开始领钱,保单就失去了退保取现的功能,资金的灵活性会大幅降低。
综合来看,它更适合两类人群:一类是有个税节税需求,尤其是个税税率较高的职场人士,能通过节税放大实际收益;另一类是身体存在健康异常,无法通过其他年金险健康告知的人群,可借助它完成养老资金的基础储备。
而对于追求高收益、看重资金长期灵活性的人群来说,这款产品的竞争力不算强,建议对比其他收益更高的养老工具。
二、奶爸总结
综上,国民慧选 2 号(节税版)是一款偏基础型的养老年金险,核心亮点在节税与投保宽松度,收益表现则依赖领取时长与退税加持。
奶爸也汇总了几款优质的年金险产品:

1、固收型年金险
推荐大富翁6.0,出自富德生命人寿。
目前市场少有有保证领取的年金险,安全感十足:
方案一保证领取25年;方案二保证领取已交保费。
到80岁还有一笔祝寿金到账,领100%保费,基本不少朋友以后都有机会拿到。
活多久领多久,提供细水长流的现金流:
30岁女性,5年交,年交10万,投保方案二,55岁每年都能领18930元。
【适用人群】
有养老补充需求、看中保证领取的朋友。
2、快返型年金险
推荐3款产品:蛮好的人生2025、星颐朱雀版分红型和悦活人生B款分红型。
前面一款是固收型,后面两款是分红型。
这3款产品,最快第5年起就可以开始领钱了。
以30岁女性,5年交,年交10万为例子:
蛮好的人生2025计划一:第5年领10500元;第6年~74年领9690元;
星颐朱雀版分红型:保证最低可领7992元/年;叠加分红有机会领7992~50311元/年;
悦活人生B款分红型:第5~9年保证领4290元;第10~74年则是8580元;叠加分红有机会领4290~83824元。
可以说,
蛮好的人生2025领取是非常稳定的,收益IRR在1.8%左右。
星颐朱雀版分红型保证领取高,且前期现价增长非常快!
保单第10年,收益IRR为2.129%,最高有机会超过3%!
悦活人生B款分红型,前面9年领取不高,第9年后是翻倍领取,先低后高,
且产品分红也很大方。
保单第10年,收益IRR为2.136%,最高接近3%!
【适用人群】
这3款产品可以这么选:
看中大保司、追求稳定领取,推荐蛮好的人生2025;
看中总体领取水平较高,推荐星颐朱雀版分红型;
看中养老社区、希望后面可以多领一些的朋友,推荐悦活人生B款分红型。
想要了解产品详细信息的朋友,也可以私聊奶爸~
微信扫一扫
微信扫一扫
关注微信
客服热线
奶爸保

