在当前的保险市场中,两全保险因兼具保障与储蓄属性,成为不少人的配置选项之一
中意悠然金生两全保险分红型个养版作为其中一款产品,其靠谱性与适配人群是大众关注的重点
接下来我们从产品本身、适配群体及注意事项等维度,具体分析这款产品的实际价值
一、中意悠然金生两全保险(分红型)(个养版)靠谱吗?哪些人适合买?

首先看承保公司的背景,中意人寿是中石油集团与意大利忠利保险集团合资设立的保险公司
其注册资本规模较大,近年偿付能力指标也均符合银保监会的监管要求,经营稳定性有基础保障
在保险行业的监管体系下,保险公司的经营行为受到严格约束,中意人寿的产品运营需遵循规范
这意味着消费者投保后,理赔、分红分配等环节会在监管框架内进行,权益有基本兜底
其次这款产品是经过银保监会审批备案后上市的,所有条款与保障责任均符合监管规范要求
不存在违规销售的基础风险,消费者的合法权益能够得到监管层面的有效保护
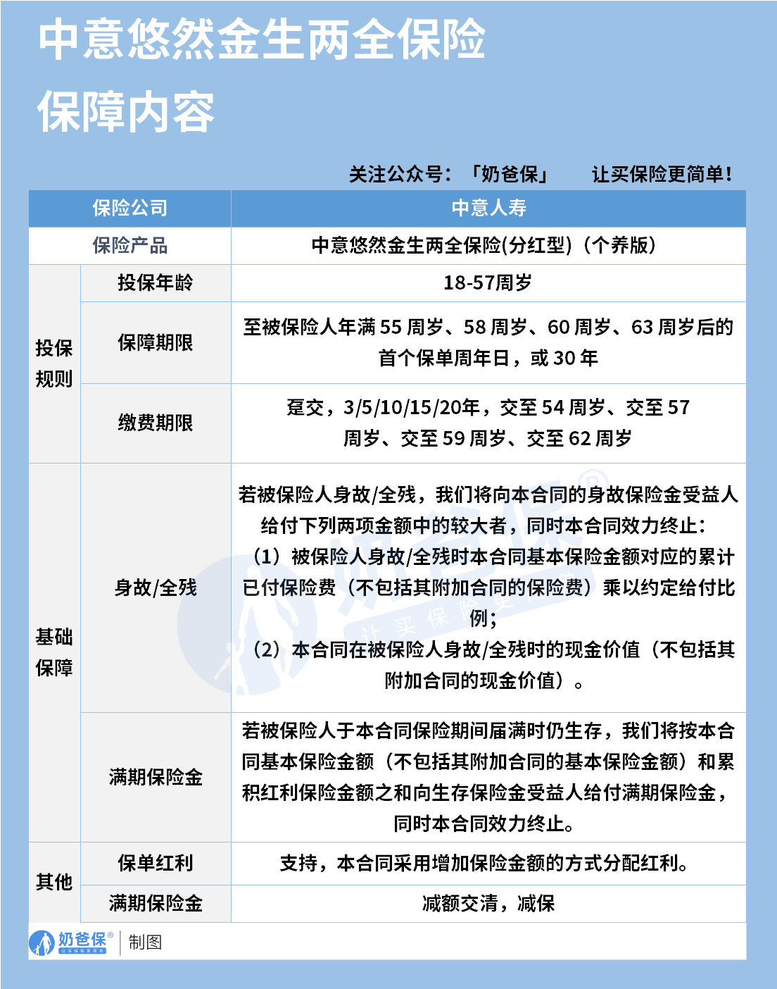
从产品条款内容来看,其身故全残保障与满期保险金的责任约定较为清晰,无模糊歧义的表述
投保后消费者可通过合同明确知晓自身的权益范围与理赔条件,责任边界是明确的
至于分红部分,虽收益具有不确定性,但合同已约定采用增加保险金额的方式分配红利
这一分配规则公开透明,会依据保险公司分红保险业务的实际经营成果确定,并非随意变动
不过需要明确,分红型产品的红利并非固定收益,而是与公司实际经营状况直接挂钩
即便如此,产品的基础保障责任是确定的,不会因分红情况波动而受到影响,这也是靠谱性的体现
另外从保单保全服务来看,这款产品支持减额交清与减保等功能,这些服务在条款中均有明确约定
消费者后续持有保单时,若有资金调度需求,可按条款约定申请相应服务,操作有明确依据
首先是有中期资金规划需求的人群,这款产品的保障期限集中至 55、58 等周岁或 30 年,属于中期范畴
比如 30 至 40 岁的职场人士,若希望在退休前积累一笔资金补充养老,这类期限刚好匹配其需求
对于那些既希望获得一定资金积累,又不愿完全放弃人身保障的消费者来说,这款产品的属性能平衡这两点
它不像纯理财那样没有保障,也不像纯寿险那样缺乏资金返还功能,适合追求平衡的人群
其次是风险偏好较低的人群,两全保险兼具保障与返还属性,相较于股票基金等理财方式风险更低
这类人群不愿承担高风险损失,同时希望资金能有一定增值空间,这款产品的属性与之契合
还有需要强制储蓄的人群,这款产品的缴费期限可选 3、5、10 等多年期,能帮助消费者强制留存资金
比如职场中年人日常消费支出较多,难以自主攒下大额资金,通过长期缴费可实现定向储蓄
另外是关注基础身故全残保障的人群,虽这款产品并非纯保障型寿险,但包含身故全残的赔付责任
这类人群在规划资金的同时,希望附加一份基础人身保障,避免意外或疾病中断资金规划
还有临近退休的人群,比如 50 岁左右的人士,选择保障至 55 或 58 周岁的版本,满期后可快速领资金
这类人群可将满期金用于退休后的生活开支补充,一定程度上提升退休初期的生活质量水平
不过这类人群需注意自身投保年龄限制,产品投保年龄为 18 至 57 周岁,临近 57 岁需确认可投期限
同时要匹配自身缴费能力,选择交至 54 或 57 周岁等选项时,需确保缴费期间收入稳定无虞
首先要理性看待分红收益,这款产品的分红是不确定的,保险公司不会对分红水平做出保证承诺
消费者在投保时不宜将预期收益定得过高,应将其视为资金增值的潜在补充而非固定收益
其次要明确自身的核心需求,这款产品的保障责任相对单一,身故全残的赔付力度并非核心优势
若消费者核心需求是高额人身保障,选择纯寿险产品可能比这款两全险更能满足需求
还要注意保障期限与自身年龄的匹配,比如选保障至 55 周岁,需确认投保年龄距 55 岁有足够缴费时间
避免出现缴费尚未完成、保障期限已届满的情况,影响自身的资金规划与保障权益
另外要评估自身的缴费能力,这款产品缴费期限有多种选择,但长期缴费需要稳定收入支撑
若未来收入存在较大不确定性,需谨慎选择较长缴费期限,避免断缴影响保单效力
最后要仔细阅读合同条款,尤其是身故全残赔付的具体条件、满期金的领取方式等关键内容
确保自身清楚所有权益与责任,避免因误解条款而导致后续的理赔或领取纠纷问题
二、奶爸总结
综合来看,中意悠然金生两全保险分红型个养版是一款合规且背景可靠的保险产品
它适合有中期资金规划、风险偏好较低且需要强制储蓄的人群,但配置前需理性看待分红与自身需求
建议消费者结合自身的财务状况、保障需求等多方面因素综合判断,确保产品匹配实际情况
如果大家挑选保险有什么困难,可以扫码关注:奶爸保公众号 进行1对1咨询,
现在关注“奶爸保”公众号,回复“官网”,还可以免费领取价值199元的保障大礼包哦,让您买保险变得更简单。
微信扫一扫
微信扫一扫
关注微信
客服热线
奶爸保

