在养老规划的金融工具中,养老年金险因能提供稳定的终身现金流,成为不少人的选择方向
幸福到老 2.0 养老年金险(分红型)作为恒安标准人寿的产品,其养老适配性与收益表现是核心关注点
接下来从产品属性、养老适配性、收益水平等维度,具体分析这款产品在养老规划中的实际价值
一、幸福到老2.0养老年金适合养老吗?收益高吗?

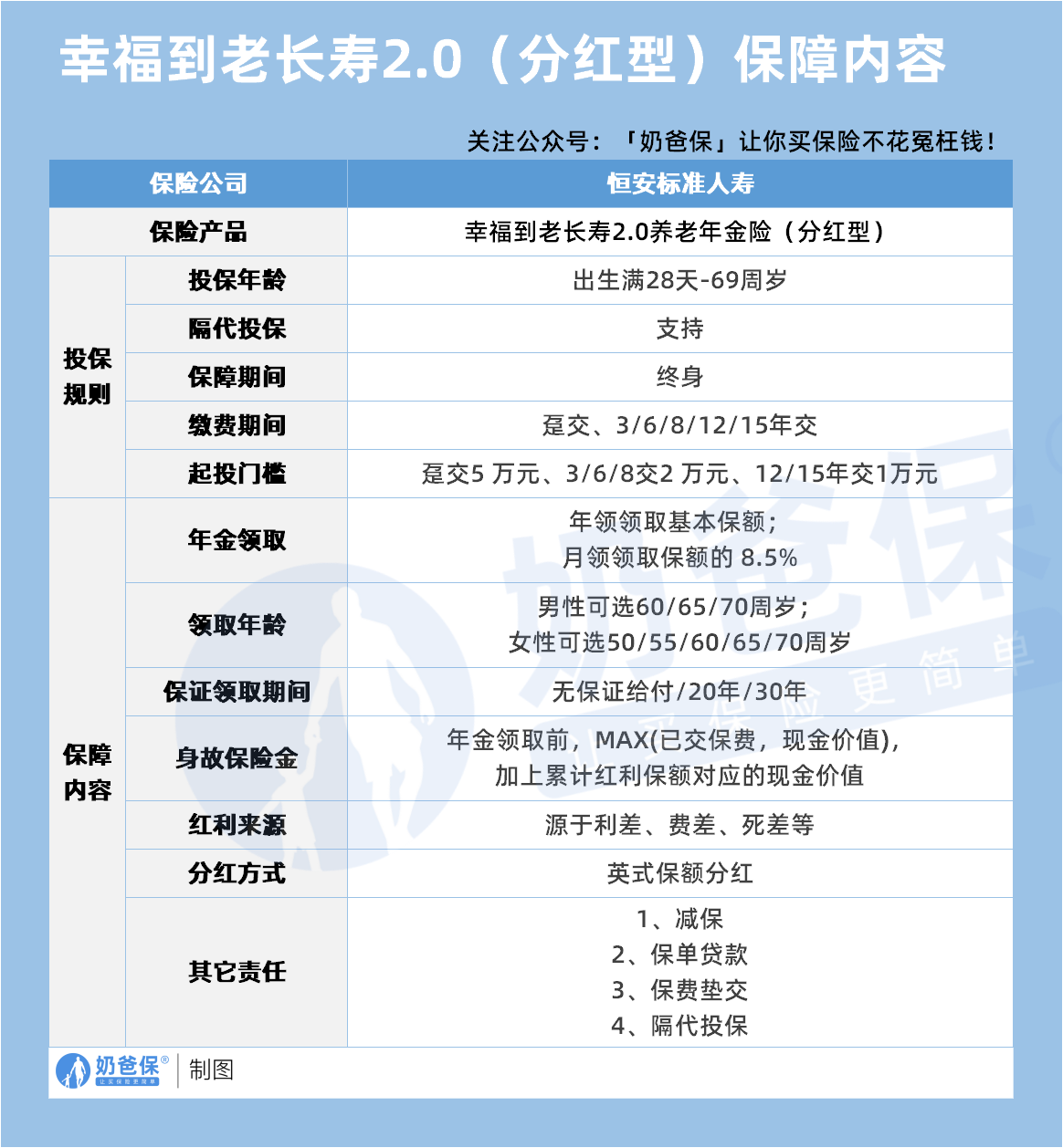
首先看保障期限,这款产品的保障期间为终身,意味着年金领取可覆盖被保险人的整个老年阶段
对于养老需求而言,终身领取能有效应对长寿风险,避免老年后期因资金耗尽陷入生活困境
其次是领取年龄的灵活性,男性可选 60/65/70 周岁,女性可选 50/55/60/65/70 周岁,可匹配不同的退休规划
比如女性若选择 50 周岁开始领取,能提前补充退休前的过渡资金;选择 70 周岁则可提升后期领取金额
保证领取期间的选项也增强了养老的确定性,20 年或 30 年的保证领取期,即便被保险人提前身故
其受益人也能领取剩余保证期间的年金,避免已交保费的价值折损,让养老资金的规划更稳妥
另外支持隔代投保的功能,适合长辈为晚辈配置,提前锁定晚辈的养老资金,实现跨代的养老规划传承
这对于希望为子女或孙辈提前储备养老资源的家庭来说,是较为实用的设计
从年金领取方式看,年领或月领的选择能适配不同的养老消费习惯,月领可贴合日常开支的频率
让老年生活的资金流入更稳定,避免一次性领取后出现资金管理不善的问题
不过需要注意起投门槛,趸交 5 万元、3/6/8 交 2 万元等要求,意味着这款产品更适合有一定资金储备的人群
对于资金量有限的消费者来说,可能会存在准入门槛较高的问题

从收益演示案例来看,40 岁女性 3 年交、年交 10 万,60 岁开始领取,保证领取 20 年的情况下
保证利益中,61 岁年初可领取 14754 元年金,累计到 70 岁可领取 147540 元,到 100 岁累计领取 590160 元
这部分保证收益是确定的,能为养老提供基础的资金支撑,是收益的 “底”
而分红利益属于不确定部分,源于利差、费差、死差等,采用英式保额分红的方式分配
从演示数据看,61 岁年初分红后的养老年金提升至 21571 元,比保证利益增加了近 7000 元
到 70 岁时累计分红养老年金达 235084 元,比保证利益多出约 8.7 万元,能在一定程度上提升养老品质
但需要明确,分红是不保证的,实际分红水平可能高于或低于演示数据,取决于保险公司的经营状况
从现金价值来看,保单前 3 年现金价值逐步增长,第 3 年末保证现金价值达 180549 元,接近已交保费的 60%
后续现金价值持续提升,若中途有资金需求,可通过减保或保单贷款灵活调度,增强了资金的流动性
身故保险金方面,年金领取前按已交保费和现金价值的较大值,加上累计红利保额对应的现金价值赔付
这能在被保险人提前身故时,为家人留下一定的资金,兼顾了养老与身故保障的双重需求
综合来看,这款产品的收益由 “确定的保证利益 + 不确定的分红利益” 构成,整体收益水平在养老年金险中处于中等偏上区间
但分红的不确定性决定了其收益的 “弹性”,适合能接受一定收益波动的人群
三、配置幸福到老 2.0 养老年金险的注意事项
首先要理性看待分红收益,不要将演示的分红收益等同于实际收益,需明确分红是浮动的、不保证的
投保时应重点关注保证利益部分,将其作为养老资金的核心来源,分红作为额外的潜在补充
其次要匹配自身的资金实力,这款产品起投门槛较高,需确保投入的资金不会影响日常的生活开支与应急储备
避免因配置养老年金险而导致家庭资金流动性不足,陷入不必要的财务困境
还要合理选择领取年龄与保证领取期间,若希望提前补充养老资金,可选择较早的领取年龄
若更看重后期的领取金额与确定性,可选择较晚的领取年龄搭配较长的保证领取期间
另外要仔细阅读合同条款,明确年金领取的条件、分红的分配规则、减保与保单贷款的具体约定等
避免因对条款理解不清,导致后续领取或资金调度时出现纠纷
最后要结合自身的养老规划综合配置,养老年金险是养老规划的一部分,而非全部
还可搭配社保、商业医疗险等产品,构建更全面的养老保障体系,提升老年生活的抗风险能力
二、奶爸总结
整体而言,幸福到老 2.0 养老年金险在养老适配性上表现较好,终身领取、灵活的领取年龄与保证领取期
能较好地匹配养老需求,收益则由确定的保证部分与不确定的分红部分组成,适合有一定资金储备的人群
配置时需理性看待分红,结合自身实际情况选择,才能更好地发挥其在养老规划中的作用
奶爸也汇总了几款优质的年金险产品:

1、固收型年金险
推荐大富翁6.0,出自富德生命人寿。
目前市场少有有保证领取的年金险,安全感十足:
方案一保证领取25年;方案二保证领取已交保费。
到80岁还有一笔祝寿金到账,领100%保费,基本不少朋友以后都有机会拿到。
活多久领多久,提供细水长流的现金流:
30岁女性,5年交,年交10万,投保方案二,55岁每年都能领18930元。
【适用人群】
有养老补充需求、看中保证领取的朋友。
2、快返型年金险
推荐3款产品:蛮好的人生2025、星颐朱雀版分红型和悦活人生B款分红型。
前面一款是固收型,后面两款是分红型。
这3款产品,最快第5年起就可以开始领钱了。
以30岁女性,5年交,年交10万为例子:
蛮好的人生2025计划一:第5年领10500元;第6年~74年领9690元;
星颐朱雀版分红型:保证最低可领7992元/年;叠加分红有机会领7992~50311元/年;
悦活人生B款分红型:第5~9年保证领4290元;第10~74年则是8580元;叠加分红有机会领4290~83824元。
可以说,
蛮好的人生2025领取是非常稳定的,收益IRR在1.8%左右。
星颐朱雀版分红型保证领取高,且前期现价增长非常快!
保单第10年,收益IRR为2.129%,最高有机会超过3%!
悦活人生B款分红型,前面9年领取不高,第9年后是翻倍领取,先低后高,
且产品分红也很大方。
保单第10年,收益IRR为2.136%,最高接近3%!
【适用人群】
这3款产品可以这么选:
看中大保司、追求稳定领取,推荐蛮好的人生2025;
看中总体领取水平较高,推荐星颐朱雀版分红型;
看中养老社区、希望后面可以多领一些的朋友,推荐悦活人生B款分红型。
想要了解产品详细信息的朋友,也可以私聊奶爸~
微信扫一扫
微信扫一扫
关注微信
客服热线
奶爸保

