在低利率周期下,寻找兼具安全与稳定收益的理财工具,成为不少家庭的核心需求。
陆家嘴国泰泰给利 2.0 年金(分红型)作为一款快返年金险,凭借早期返本的特点走进大众视野。
一、陆家嘴国泰泰给利2.0年金(分红型)是快返年金险吗?收益高吗?

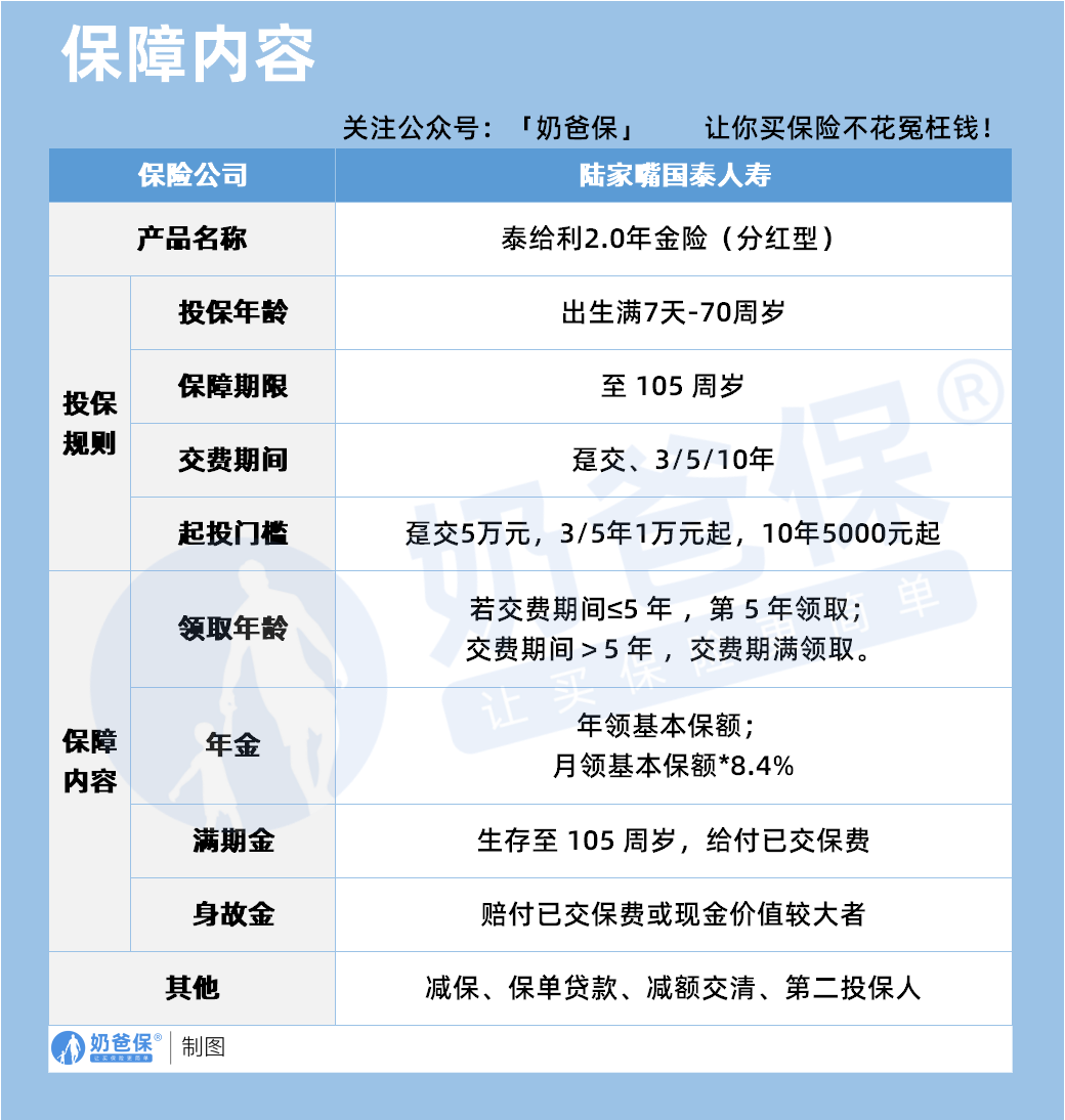
首先来看产品的基础保障框架,它由陆家嘴国泰人寿承保,投保门槛设置较为灵活。
出生满 7 天至 70 周岁的人群均可投保,保障期限延伸至 105 周岁,覆盖了大部分生命周期。
交费期间支持趸交、3 年、5 年或 10 年交,趸交 5 万起,期交最低 5000 元起,适配不同预算的人群。
领取规则清晰,若交费期不超过 5 年,第 5 年即可开始领取年金;交费期超 5 年则期满后领取。
年金领取方式灵活,可选择年领基本保额,或月领基本保额的 8.4%,满足不同现金流需求。
除了年金,产品还包含满期金与身故金责任,满期生存至 105 周岁可获已交保费赔付。
若不幸身故,将赔付已交保费或现金价值中的较大者,为投保人的资金安全筑牢底线。
此外,保单还支持减保、保单贷款、减额交清等功能,赋予资金一定的流动性与规划弹性。

作为快返年金险,泰给利 2.0 的核心优势在于早期返还,最快第 5 年即可产生稳定现金流。
以 30 岁女性年交 10 万、交 5 年的演示为例,第 5 年开始每年可领 8272 元年金,持续至 74 周岁。
到第 75 周岁时,还能一次性领取 50 万元满期金,叠加历年分红后,收益表现更具吸引力。
从保证收益来看,该产品的 IRR 在保证部分最高仅为 1.57%,整体稳健但增速相对平缓。
若计入分红收益,IRR 最高可接近 3.0%,总利益在第 75 周岁时可达 161.58 万元。
对比保证利益演示,分红后的总利益在第 20 年时已突破 74.8 万元,较保证利益高出约 13 万元。
不过需要注意,分红收益并非确定值,实际金额取决于保险公司的经营状况,存在一定波动。
从长期收益曲线来看,随着持有时间拉长,分红对总收益的贡献会逐渐凸显,复利效应开始显现。
这款产品的快返属性,使其适合有短期现金流需求的人群,比如需要补充子女教育金或家庭备用金的家庭。
对于追求稳健、厌恶风险的投资者而言,它的保证收益部分提供了基础安全垫,分红则带来额外增长潜力。
但需理性看待分红的不确定性,若对收益稳定性要求极高,需更侧重保证利益部分的测算。
同时,产品的保障期限长达 105 周岁,更适合做长期资金规划,而非短期投机工具。
与同类快返年金险相比,泰给利 2.0 的领取时间较早,且支持多种交费方式,灵活性较强。
不过在保证收益的 IRR 上,它与部分高现价年金险存在一定差距,需结合自身需求权衡。
二、奶爸总结
在家庭理财的拼图中,年金险始终是稳健板块的重要组成。
陆家嘴国泰泰给利 2.0 年金(分红型)以快返为支点,用保证收益托底、分红收益增值,为投资者提供了一条平衡安全与收益的路径。
面对分红的不确定性,建议投保人结合自身风险偏好与资金周期,理性评估产品价值,让这份长期规划真正适配家庭的未来需求
奶爸也汇总了几款优质的年金险产品:

1、固收型年金险
推荐大富翁6.0,出自富德生命人寿。
目前市场少有有保证领取的年金险,安全感十足:
方案一保证领取25年;方案二保证领取已交保费。
到80岁还有一笔祝寿金到账,领100%保费,基本不少朋友以后都有机会拿到。
活多久领多久,提供细水长流的现金流:
30岁女性,5年交,年交10万,投保方案二,55岁每年都能领18930元。
【适用人群】
有养老补充需求、看中保证领取的朋友。
2、快返型年金险
推荐3款产品:蛮好的人生2025、星颐朱雀版分红型和悦活人生B款分红型。
前面一款是固收型,后面两款是分红型。
这3款产品,最快第5年起就可以开始领钱了。
以30岁女性,5年交,年交10万为例子:
蛮好的人生2025计划一:第5年领10500元;第6年~74年领9690元;
星颐朱雀版分红型:保证最低可领7992元/年;叠加分红有机会领7992~50311元/年;
悦活人生B款分红型:第5~9年保证领4290元;第10~74年则是8580元;叠加分红有机会领4290~83824元。
可以说,
蛮好的人生2025领取是非常稳定的,收益IRR在1.8%左右。
星颐朱雀版分红型保证领取高,且前期现价增长非常快!
保单第10年,收益IRR为2.129%,最高有机会超过3%!
悦活人生B款分红型,前面9年领取不高,第9年后是翻倍领取,先低后高,
且产品分红也很大方。
保单第10年,收益IRR为2.136%,最高接近3%!
【适用人群】
这3款产品可以这么选:
看中大保司、追求稳定领取,推荐蛮好的人生2025;
看中总体领取水平较高,推荐星颐朱雀版分红型;
看中养老社区、希望后面可以多领一些的朋友,推荐悦活人生B款分红型。
想要了解产品详细信息的朋友,也可以私聊奶爸~
微信扫一扫
微信扫一扫
关注微信
客服热线
奶爸保

