在低利率环境下,分红型年金险成为家庭长期财富规划的热门选择,泰康泰盈人生 2026 作为开门红代表产品备受关注。
这款产品依托泰康集团资源,以 “确定收益 + 浮动分红 + 万能账户” 为核心,是否靠谱需从公司实力、产品条款、收益风险三维度客观评判。
一、泰康泰盈人生2026年金保险(分红型)靠谱吗?

泰康人寿作为行业头部险企,多年来保持稳定的经营态势,为产品履约提供坚实保障。
其核心优势在于构建了 “金融 + 医养” 生态体系,旗下泰康之家养老社区和绿通医疗服务形成差异化竞争力。
从偿付能力来看,泰康近年各项指标均符合监管要求,充足的资本储备能有效抵御市场波动和经营风险。
分红险业务方面,泰康积累了多年实操经验,2019-2023 年分红实现率均超 120%,虽 2024-2025 年受市场影响降至 42%,但长期表现具备参考价值。
高客服务体系完善,累计保费达标后可享受优先入住养老社区、医疗绿通等权益,体现服务层面的靠谱性。
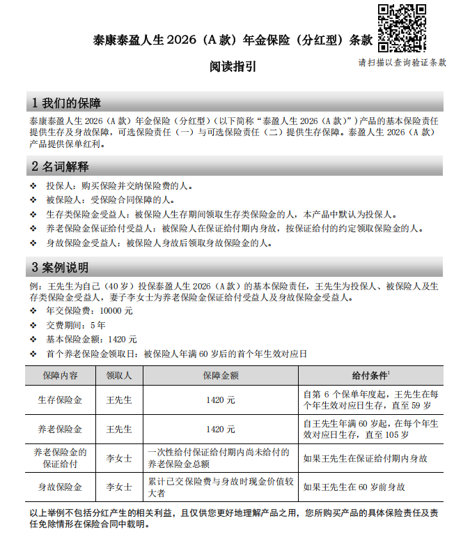
泰康泰盈人生 2026 的条款设计覆盖全生命周期需求,核心保障责任清晰写入合同,具备确定性基础。
保险期间至 105 周岁,投保规则灵活,支持趸交及 3-30 年交,A 款适合 30-50 岁长期持有,B 款适配 60 岁以上老人。
确定收益部分,未满 54 岁投保者第 6 年起可领生存金,60 岁后终身领取养老保险金,含 25 年保证给付期。
若为孩子投保,18-21 岁可领教育金,30 岁能获 6 倍基本保额的婚嫁金,满足多阶段资金需求。
身故保障方面,养老金领取前赔付已交保费与现金价值较大者,B 款额外约定保证领取总额不低于总保费。
但条款也存在限制,60 岁后领取养老金身故保险金归零,普客与高客在分红、手续费减免上差距明显。
产品收益由确定收益、浮动分红和万能账户增值三部分构成,整体呈现 “稳中有波动” 的特点。
确定收益部分虽写入合同,但金额相对有限,以 30 岁女性年交 20 万交 5 年为例,每年固定领取仅 6800 元。
浮动分红参与保险公司盈余分配,可分配比例不低于 70%,但属于非保证利益,可能为零。
万能账户保底利率 1%,当前结算利率约 4%,年金与分红可自动转入复利增值,但普客需承担初始费用和领取手续费。
风险主要集中在三方面:一是分红波动大,普客分红实现率低于高客,市场环境变化会直接影响收益;二是回本周期长,约 17 年才能回本,前期退保会损失本金;三是医养资源门槛高,锁定长期养老床位需总保费 120 万以上。
这款产品更适合预算充足、能接受长期持有、看重泰康医养资源的人群,不适合追求短期高收益或资金流动性需求高的消费者。
二、奶爸总结
泰康泰盈人生 2026 年金保险(分红型)的靠谱性,本质是产品特性与消费者需求的匹配程度。
从公司实力和条款确定性来看,它具备长期规划的基础;但分红不确定性、流动性限制和高服务门槛,决定了其并非适合所有家庭。
选择时需明确自身核心需求,若以养老规划为目标、能接受收益波动并满足高客条件,这款产品可作为资产配置的压舱石;若追求灵活收益或短期回报,则需谨慎考量。
保险产品的靠谱与否从来不是绝对答案,只有契合自身财务状况和长期规划的选择,才能真正发挥财富保障与增值的作用。
奶爸也汇总了几款优质的年金险产品:

1、固收型年金险
推荐大富翁6.0,出自富德生命人寿。
目前市场少有有保证领取的年金险,安全感十足:
方案一保证领取25年;方案二保证领取已交保费。
到80岁还有一笔祝寿金到账,领100%保费,基本不少朋友以后都有机会拿到。
活多久领多久,提供细水长流的现金流:
30岁女性,5年交,年交10万,投保方案二,55岁每年都能领18930元。
【适用人群】
有养老补充需求、看中保证领取的朋友。
2、快返型年金险
推荐3款产品:蛮好的人生2025、星颐朱雀版分红型和悦活人生B款分红型。
前面一款是固收型,后面两款是分红型。
这3款产品,最快第5年起就可以开始领钱了。
以30岁女性,5年交,年交10万为例子:
蛮好的人生2025计划一:第5年领10500元;第6年~74年领9690元;
星颐朱雀版分红型:保证最低可领7992元/年;叠加分红有机会领7992~50311元/年;
悦活人生B款分红型:第5~9年保证领4290元;第10~74年则是8580元;叠加分红有机会领4290~83824元。
可以说,
蛮好的人生2025领取是非常稳定的,收益IRR在1.8%左右。
星颐朱雀版分红型保证领取高,且前期现价增长非常快!
保单第10年,收益IRR为2.129%,最高有机会超过3%!
悦活人生B款分红型,前面9年领取不高,第9年后是翻倍领取,先低后高,
且产品分红也很大方。
保单第10年,收益IRR为2.136%,最高接近3%!
【适用人群】
这3款产品可以这么选:
看中大保司、追求稳定领取,推荐蛮好的人生2025;
看中总体领取水平较高,推荐星颐朱雀版分红型;
看中养老社区、希望后面可以多领一些的朋友,推荐悦活人生B款分红型。
想要了解产品详细信息的朋友,也可以私聊奶爸~
微信扫一扫
微信扫一扫
关注微信
客服热线
奶爸保

