说起看病,我们普通人最头疼就有两件事:
一是排队排到腿软,三甲医院那些好医生的挂号堪比抢春运票;
二是想选个好点的治疗方式、住个舒服点的病房,一打听是特需部,医保很多都不报。
在花钱和花时间上,是不是就只能二选一呢?
并不是!
如果你也想看病简单方便、也想省钱省事,可以考虑中高端医疗险。
不仅能覆盖公立医院特需部、国际部,甚至部分私立医院都能报,
先进治疗、进口药也不设限,真正让普通人也能享受到有品质的医疗服务。
而且不少产品性价比非常高,几百块就能拿下!
投保中高端医疗险,还有哪些好处呢?值得买的产品有哪些?
我们今天逐一来说说。
一、买了中高端医疗险,都有哪些优势?
和大多数百万医疗险相比,中高端医疗险有以下优势:

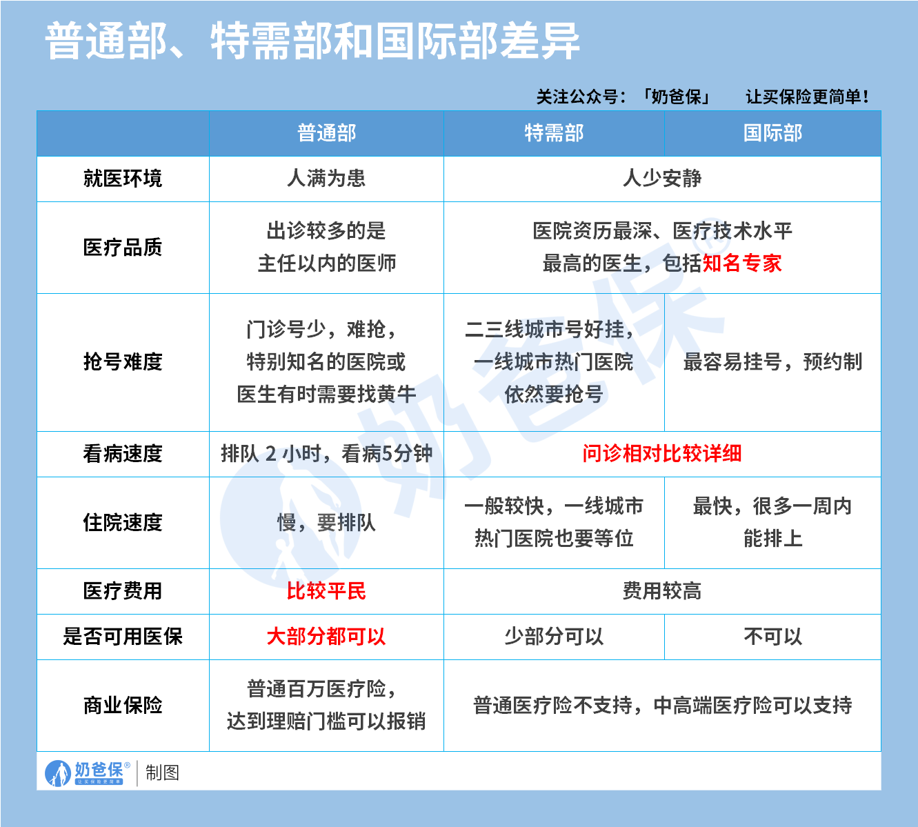
1、就医范围更广,就医舒适度高
和普通百万医疗险相比,中高端医疗险有个明显的优势,就是可以报销的医院范围更广:
百万医疗险:二级及以上公立医院普通部的医疗费用;
中高端医疗险:可以报销二级以上公立医院普通部/特需部/国际部/VIP部,甚至是指定私立医院的医疗费用。
在就医体验上,也是有很大不同的:

平时一票难求的专家号,轻松就能挂到了,而且无需排队、方便快捷。
就医环境相对来说,舒适性、私密性更强,
病人的身心能更好地得到放松,有利于康复。
2、保障内容更全面,看病自由度高
我们都知道,百万医疗险大部分都是报销住院后产生的费用,
像普通门急诊、意外门诊等,都是没有的。
而中高端医疗险则不同,大多数会自带或自由附加这些保障。
平时自己或者家人有个小病小痛,即使去特需医院或者私立医院也能报销,享受更好的就医服务。
像牙齿治疗、护理费用、中医治疗等等,也不在百万医疗险报销范围内。
而中高端医疗险,大部分都有这些保障。

以外购药为例子,
医保DRG改革后,如果看病想开点进口药,
那么很有可能医生会开个处方,让病人自己去外面买。
百万医疗险大多数仅限抗癌药,仅有部分产品支持外购药械,
而大多数中高端医疗险都不限药品种类。
可以说人生下半场的就医底气,是中高端医疗险给到的。
3、赔付更省心
直付服务是中高端医疗险区别于普通百万医疗险的重大标志。
中高端医疗险支持直付,意味着效率更高,响应更快。
在指定医院治疗,保司这边可以通过网络支付医疗费用,无须患者自己垫付费用,省时省心。
而百万医疗险支持事后理赔,部分可垫付。
总的来说,百万医疗险解决的是“看病贵”的问题,
而中高端医疗险解决的是“看病难”的问题,
提供了更好的就医体验和增值服务,适合对医疗服务有更高要求的客户群体。
二、中高端医疗险产品推荐榜单
那么目前有哪些中高端医疗险值得投保的呢?
根据保证续保时间的不同,我分成了2类推荐给大家:
保证续保的中高端医疗险:
大多数中高端医疗险,都是买1年保1年,
一般来说,都比较少保证续保的。
所以如果看中稳定性的朋友,一定不要错过:

1、金医保3号少儿中高端医疗险
这款产品针对17岁以内孩子投保,产品保障续保时间长,保证续保到孩子19周岁,
比市面上大多数产品还要长!
保障内容也非常全面,除一般医疗外,还有质子重离子、意外门急诊医疗保险金、重疾异地就医保险金等。
如果有需要,还可以附加外购药械、特定门急诊医疗和一般特需医疗。
总体性价比也非常不错,以社保身份投保基础责任:
0岁宝宝仅需772元/年;
5岁444元;
10岁389元;
15岁384元。
适合追求医疗品质、看中产品性价比等人群。
2、蓝医保中高端少儿长期医疗险(0免赔)
这也是一款少儿中高端医疗险,首创主险保证续保至孩子23周岁,
续保时长非常长,几乎守护孩子完整成长周期,
理赔门槛低,0免赔,住院哪怕只花1块钱起,也能报销。
保障也非常全面,
涵盖一般住院保险金、重疾特需医疗保险金、外购药械和门急诊保险金。
不管孩子是普通感冒发烧,还是肺炎住院治疗,都可以报销。
而且针对少儿的特殊需求,推出了一系列专属服务,比如:
有家医在线问诊,三甲儿科医生24小时在线,图文/视频诊断开药;
有专家门诊/手术预约服务,不用担心约不到心仪的专家;
还有院后营养指导,不怕照顾不好孩子。
适合追求保障时长、看中保障内容、增值服务等人群。
3、君龙臻爱无忧保险产品组合
产品续保条件好,臻爱无忧能保证续保6年,在这6年内都不担心续保问题。
报销门槛低,免赔额可根据需求自由选择,
住院医疗、门急诊医疗保险金责任可以选择0免赔。
基础保障全,有门/急诊医疗、重疾保险金以及恶性肿瘤-重度特定药品保障等,
另外,若是3年未理赔,可扩展到一般既往症,这是其他中端医疗险所不具备的大亮点。
举个例子:
假设投保时除外甲状腺结节,前3年没有发生任何住院理赔,
第 4 年如果因为甲状腺结节(非重大疾病既往症)住院可以赔付。
更适合追求全面保障、有长期续保需求的人群。
4、平安安馨相伴中高端医疗险
产品续保条件好,主险保证续保10年写进合同,适合0-70岁全年龄段的保障需求,
保障全面,基础责任涵盖一般医疗、耐用医疗设备、精神和心理障碍治疗、出院后特别关怀、外购药品及医疗器械、质子重离子、院外特药、门急诊等各项责任,还能附加特需医疗。
无理赔赔付比例递增,0免赔,1万以上100%赔付;1万以下80%,无理赔第3年可达100%。
外购药械责任方面,不限种类、不限病种,只要符合条件都可以报销。
涵盖报销范围更广,康复治疗费、临终关怀费、重建手术、理疗和精神治疗等都能报销。
适合预算充足,注重外购药品保障,追求高质量就医体验和服务的人群。
5、医家医医疗保障计划
一共有4个保障计划,6年保证续保,保证续保期内最高800万保额,最高支持70岁投保。
基础保障包含住院医疗、住院前后门急诊医疗、特殊门诊、质子重离子医疗,以及特定疾病豁免保险费。
免赔额可以选择0免赔或者6年共享1万免赔额。
计划二/三/四还包含未成年人先天性疾病住院医疗保障。
家庭单投保有优惠,5人以上立减15%,并且支持多种方案组合。
可选责任包括医家医门诊和医家医特药,增值服务也有9项内容。
适合追求保证续保,想给孩子或者全家投保的人群。
1年期不保证续保中高端医疗险:
大多数中高端医疗险,都是买1年保1年,
值得买的,推荐这几款:

1、众民保·中高端医疗险
这款产品,最大特点就是投保门槛非常低:
没有健康告知、无职业限制、18-80岁以内人群都能买。
像家里有老人、从事高危职业的朋友,又或者身体健康有异常的,都能买上。
且保障内容也非常全面,一般住院和外购器械都有。
理赔门槛也很低,没有免赔额,住院费几百块也能报销。
30岁人群买,一年只要600多,性价比非常高。
适合高龄用户、身体健康有异的朋友投保
2、尊享e生·中高端医疗险2024版
分为普通部计划一和计划二,以及特需部计划一和计划二,共4个投保计划。
基础保障涵盖内容非常多,包含一般医疗、重疾医疗、恶性肿瘤先进疗法医疗、特药费用医疗、外购药及外购医疗器械费用,以及重疾异地转诊公共交通及住宿费用。
核保较为宽松,1-3级甲状腺、乳腺结节患者有机会承保,且能承担对应结节进展至癌症后的医疗费用,不另外加费。
未成年人可单独投保,并且家庭单最高享8折优惠。
而且增值服务非常丰富,包含20项基础服务,特需版还增加直付医疗、预留高端病房和同城专车接送等3享服务。
更适合追求全面保障、更好的医疗环境和服务的人群。
3、尊享宝贝少儿高端医疗
基础保障内容涵盖一般医疗、门急诊医疗、恶性肿瘤特定药品费用医疗,以及白血病保险金。
如果真的不幸罹患白血病,100万/200万保额的赔付力度还是非常大的。
作为少儿中高端医疗险,这款产品的保额非常高,最高可赔300万。
而且门急诊保障的保额高次数多,门诊医疗前6次(臻享版)/前12次(尊享版)都可以100%赔付。
不仅少儿白血病单独给付保险金,而且对癌症所需的院外药几乎没有什么限制。
更适合给孩子投保,看中癌症保障的人群投保。
4、国民保中高端医疗险(0免赔版)
这款产品投保门槛非常低,0-80岁都能买,且没有健康告知,可以说几乎人人都能买了。
保障内容也非常全面,一般住院、重疾住院、质子重离子、外购药械以及癌症特药保险金全部都涵盖在内!
重疾还有机会拓展到特需部,就医更舒适。
还可以根据需求附加重疾特需门诊医疗金、特疾住院津贴、重疾ICU津贴、重疾康复金等保障。
总体性价比也很高,30岁人群仅需544元/年。
适合有健康异常、高龄人群或追求高性价比客户投保。
5、智享安康中端医疗保险(2024版)
同样分为普通部计划一和计划二,以及特需部计划一和计划二,共4个投保计划。
基础保障内容涵盖一般医疗、重疾医疗、恶性肿瘤特药购药,以及重疾住院津贴。
免赔额选择较多,可选0/5000元/1万/2万的免赔额度。
可选保障包含门急诊医疗和重疾定额给付保险金,增值服务也有11项。
性价比非常高,在同样的投保条件下,是几款产品中保费最低的,而且外籍人员也可以投保。
更适合追求极致性价比的人群、外籍人员投保。
6、卓越馨选医疗保险2025版
升级后的2025版亮点满满,分为普通版以及特需版,共6个投保计划。
从保额、保障责任到增值服务,全方位提升,外加国际品牌背书,真的香!
比如普通计划C的保额,从200万提升至300万。
特药清单由128种升级到超280种,CAR-T疗法由3种升级到6种,且支持理赔后续保!
医疗资源也进行了优化,扩展至210+家优质民营医院,10+家质子重离子医院,覆盖范围更广,就医更加便捷。
增值服务也升级了,新增门诊陪诊、检查加急、入院陪诊和住院探视四大服务。
7、臻馨优选个人中端医疗保障计划
基础责任包含一般医疗、重疾医疗、重症疾病住院津贴、转院交通工具费用,以及特疾药械费用补偿。
投保较为灵活,免赔额可选0/1万/3万的免赔额度,赔付比例可选50%/100%。
增值服务也有10项,包含门诊和住院绿通、住院垫付等实用保障。
外购药责任保障也非常优秀,拓展一般疾病的外购药及外购医疗器械,一般疾病特药保障无药品清单限制。
恶性肿瘤院外药除了常规产品覆盖到的120种临床常见特种药品,还包含了4种临床常用药械及15种临床急需进口药品。
适合注重外购药品保障的人群。
三、奶爸总结
说到底,买保险图的就是个安心,中高端医疗险拼的不是价格多高、保额多夸张,
而是关键时刻能不能让你少操心、多省心。
花几百块钱,换来了看病不用挤普通部、治疗方案能自主选、住院不用先垫钱的踏实,这笔账怎么算都划算。
尤其是医保改革后,很多先进治疗和进口药不在医保范围内,
有份中高端医疗险,相当于给健康多上了层缓冲垫。
当然每个人实际情况、预算都不一样,大家按需选择即可!
如果你想咨询更多产品问题,欢迎咨询我们!
奶爸也给大家推荐几款可长期续保的医疗险产品:

1、人保金医保3号
✅【特点】
保证续保20年:续保条件优秀,保证续保期间,无论产品停售还是身体变差都不影响续保
理赔门槛低:核心主险年免赔额支持无理赔递减至7000元,同时,还支持附加0元免赔医疗保险金,即便感冒、发烧住院治疗,也可以报销
保障力度更全:除基础保障外,还能附加院外特药医疗、外购药械,重疾住院津贴、轻中症关爱金、特定疾病及意外失能和恶性肿瘤失能保障等,非常全面。
增值服务全,就医体验更好:有重疾住院绿色通道、手术安排、住院垫付、院内照护、居家护理和特药服务等,都非常实用。
✅【不足】
部分责任不保证续保,比如外购药械费用医疗保险金,目前是1年期。
✅【适合人群】
追求长期医疗保障、更全面保障,注重院外特药保障的人群
2、金医保少儿长期医疗险
✅【特点】
保证续保时间长:保证续保至18周岁,最长保证续保18年
基础保障扎实、增值服务丰富:一般+重疾医疗保额高达800万,包含就医绿通、住院垫付、线上问诊等多种增值服务
提供院外恶性肿瘤特定药品费用医疗保障:包含157种特药(含2种CAR-T用药疗法),保额高达400万
支持多孩投保,最高享9折:为两位子女投保享95折、为三位及以上子女投保享9折
✅【不足】
可附加的特定疾病门(急)诊医疗责任不保证续保
✅【适合人群】
少儿群体,费率优势明显,追求免赔额低的人群
3、蓝医保长期医疗
蓝医保和另一款产品医享无忧的保障内容差不多,这里只介绍蓝医保:
✅【特点】
保证续保20年:稳定性强,适合老年人、免疫力低的人群投保
健康服务升级:可选特定药品保障,特药清单拓展至162种,34项健康管理服务全新升级
保障内容丰富:除一般、重疾医疗,还保障55种中轻症特定疾病,给付1万元重大疾病关爱保险金
可选保障升级:除原来的特定疾病特需医疗、个人重大疾病保险两项可选责任外,新增了附加住院津贴以及附加失能收入损失保险金,都是保证续保20年
保费可优惠:2位及以上同时投保即可享受家庭保单的95折优惠
免赔额低:三项医疗保障共享免赔额,赔付概率更高
✅【不足】
重疾医疗有免赔额,对重大疾病理赔不够友好
✅【适合人群】
追求保障全面、高性价比,或者追求长期医疗保障的中老年群体
4、蓝医保(好医好药版)长期医疗
✅【特点】
投保、理赔门槛低:最高支持70周岁投保,无理赔免赔额可最低减至5000元
保障全面:包含一般医疗、55种特定疾病、120种重疾、质子重离子治疗等
外购药及器械全面开放,不限清单:必选责任还多了外购药械、特需医疗,可报销的范围和就医体验也更高一些
可选保障丰富:新增120种重疾保险金、住院补偿金、门诊保险金、重疾特需保险金四大附加保障
家庭单优势明显:家庭单最高可享85折优惠
✅【适合人群】
追求长期医疗保障的中老年群体,以及追求癌症特药保障的人群
5、星相守长期医疗险
✅【特点】
保证续保20年:不管是计划一,还是计划二(特需医疗),都保证续保20年,尤其是计划二,在市场来看还是非常稀缺的
保障全面:包含一般医疗、轻中症、120种重疾、多种增值服务等,且支持住院前后45天门急诊,比同类产品时间更长
免赔额可选:两个计划都可以根据实际情况,选择0免赔或1/1.5/2万免赔额,且连续多年无理赔,免赔额最高下调5000元,更容易得到赔付
外购药不限清单:符合一般医疗、轻中症医疗和重疾医疗责任下的外购药,没有具体清单限制,且可报手术机器人费
可选保障丰富:可附加门急诊、重疾补充关爱金、重疾住院/监护病房津贴等,非常实用
✅【不足】
50岁后保费上涨幅度较大。
✅【适合人群】
追求高性价比、看中免赔额低,注重外购药械保障和就医体验的人群
6、好医保-长期医疗(标准版)
✅【特点】
保证续保20年:保证续保期内,续保无需审核,身体变差或理赔过都能续保
保障全面:基础的医疗保障都有,还有实用的增值服务,包括就医绿通、垫付服务等
疾病保障好:提供了1万元的重疾津贴和200万的特药保障,特药清单拓展至197种,还可附加癌症赴日医疗
健康告知宽松:没有问询到2年内体检异常情况
✅【不足】
一般医疗和重疾医疗共享保额和免赔额,特药保障有1万免赔额,且只能报销90%
需要在支付宝平台上自助投保,要仔细阅读健康告知要求
✅【适合人群】
追求更长保证续保时间,更全面的增值服务,身体状况一般的中年群体
7、平安长相安2号长期医疗
✅【特点】
投保、理赔门槛低:最高支持70周岁投保,支持给配偶父母投保,无理赔免赔额可最低减至5000元
基础保障全面:外购药、质子重离子、特殊门诊费用等皆可保障,还新增了指定疾病康复医疗责任、基因检测责任;
另外,特药从157种扩展至188种,含3种Cat-T
可选保障丰富:新增院外重疾药品(不限药品清单)、重大疾病确诊、特定疾病特需医疗三大附加保障
家庭单优势明显:2人即可成家庭单,最高可享85折优惠,家庭单可共享免赔额
增值服务强大:支持“9+1”健康服务权益
包括门诊/住院协助、暖心陪诊、院内护工看护、出院交通安排及陪同等,帮助患者更好地应对疾病带来的困扰
✅【适合人群】
追求长期医疗保障的中老年群体,家庭共同投保,注重投保、理赔门槛低的人群
8、全医保免健告医疗险(保证续保)
✅【特点】
投保、理赔门槛低:没有健康告知,带病也能买,且社保内免赔额为5000元,比一般产品还要低
保证续保5年:市面上少有的免健告,还有保证续保的产品,投保后不管身体变差还是理赔过,5年内不用担心保障中断
保障全面:除一般住院、重疾住院保障外,还有特药、质子重离子及特定外购药械保障
可扩展私立医院:就医范围除二级公立医院普通部外,还支持特定私立医院专科就诊
✅【适合人群】
带病投保、看中保证续保且保障全面的人群
微信扫一扫
微信扫一扫
关注微信
客服热线
奶爸保

