友邦友如意星享珍藏版是友邦保险针对 7 至 17 岁少年儿童推出的终身重疾险产品。
不少家长在为孩子配置重疾保障时,会纠结这款产品是否契合自身需求。
本文将从保障内容、适配人群与理性考量三个层面,拆解其值得买的核心逻辑。
一、友邦友如意星享版重疾险值得买吗?

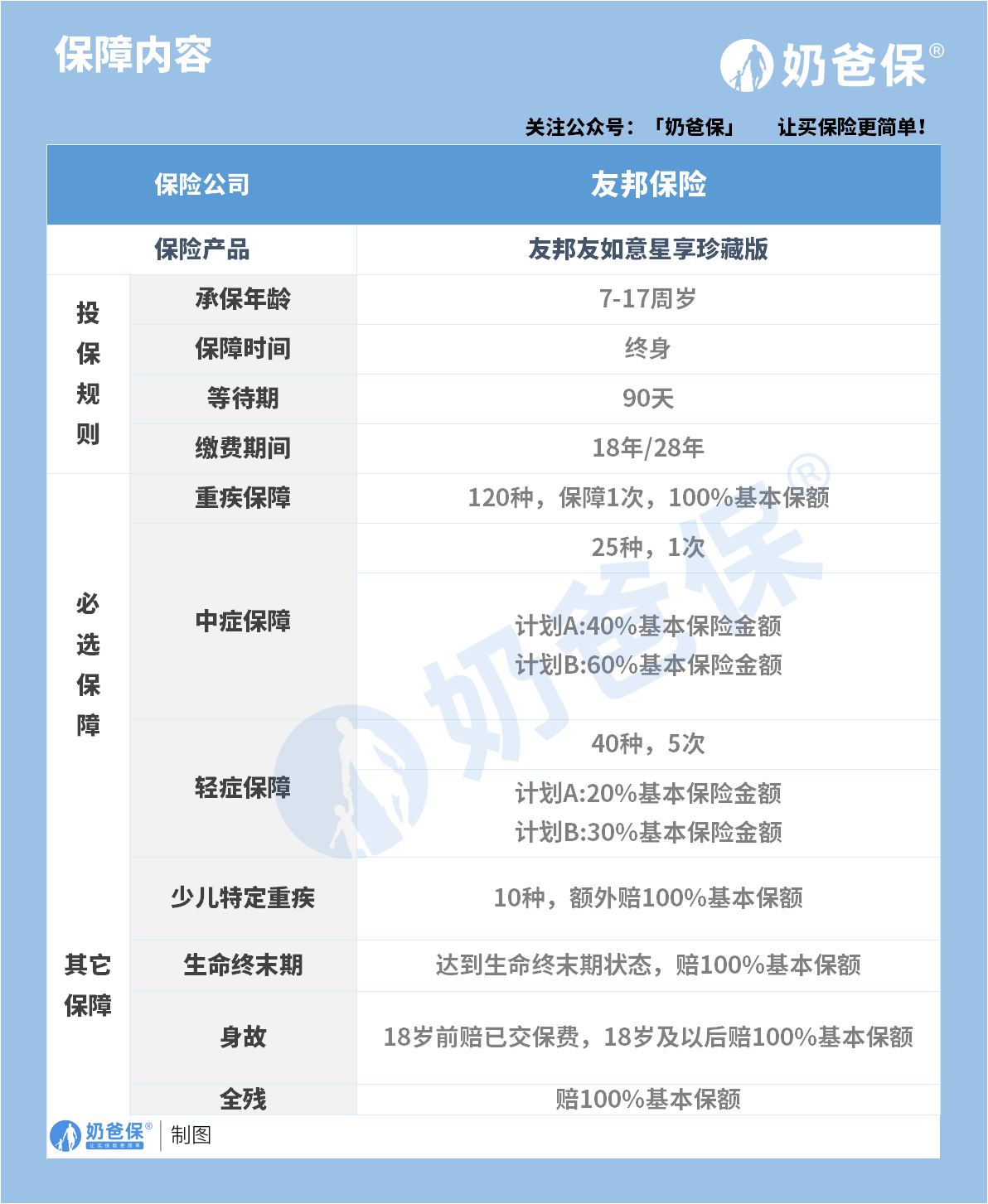
这款产品覆盖 120 种重疾单次赔付,确诊即赔 100% 基本保额,筑牢少儿健康风险防线。
中症保障包含 25 种疾病,分计划 A 和 B,分别赔付 40% 或 60% 保额,满足不同保障强度需求。
轻症覆盖 40 种疾病,最多可赔付 5 次,计划 A 赔 20% 保额、计划 B 赔 30% 保额,降低轻症经济压力。
针对少儿高发风险,它设置 10 种少儿特定重疾额外赔 100% 保额,如白血病等重症可获双倍赔付。
此外还包含生命终末期、身故与全残保障,18 岁前赔已交保费,之后赔 100% 保额,保障周期贯穿终身。
等待期仅 90 天,相较于同类产品常见的 180 天,能让孩子更快获得全面保障。
对于信赖友邦品牌、注重线下服务体验的家庭,这款产品依托友邦的线下网络,理赔与服务更便捷。
预算较为充足的家庭,可接受较高保费换取品牌保障与长期服务,这款产品的定位与之契合。
计划 A 和 B 的双版本设计,能适配不同保障需求,预算有限选 A,追求高赔付选 B,灵活度较高。
若家长希望为孩子配置终身型重疾险,且看重产品的稳定性与品牌背书,这款产品是可选方向。
友邦在高端医疗与增值服务上的积累,也能为有额外需求的家庭提供配套支持,提升保障附加值。
缴费期仅设 18 年或 28 年选项,相较于同类产品的 30 年缴,前期缴费压力相对更大。
重疾仅支持单次赔付,当下多次赔付重疾险已是主流,对于追求更全面保障的家庭略显不足。
产品价格相对偏高,若家庭预算有限,同类保障的高性价比产品可能更具吸引力。
轻症赔付比例计划 A 仅 20%,低于行业平均水平,对轻症保障力度有更高要求的家庭需权衡。
它仅针对 7 至 17 岁人群,无法覆盖更低龄或成人阶段,保障人群范围存在一定局限。
二、奶爸总结
综合来看,友邦友如意星享珍藏版并非适合所有家庭,其价值需结合个人需求判断。
若你看重友邦品牌、线下服务,且预算充足,这款产品能为孩子提供稳定的终身重疾保障。
但如果追求高性价比、多次赔付或更灵活的缴费方式,不妨多对比市场同类产品再做决定。
家长在配置保险时,需优先聚焦孩子的核心风险,再结合自身预算与品牌偏好选择适配产品。
奶爸也给大家推荐几款优质的重疾险产品:
1、君龙人寿超级玛丽15号
第一,结节保障超全面
自带保障在原有肺结节基础上,拓展到乳腺/甲状腺结节,范围更广了。
可以说是目前市场上,少有的三大高发结节都有保障的产品。
第二,癌症保障丰富
超玛15号的癌症保障,从早期到晚期,都安排得妥妥的。
本身自带癌症拓展金,
首次确诊原位癌/轻度癌症后,确诊恶性肿瘤—重度,额外赔50%。
如果觉得不够,还可以附加以下保障:
癌症津贴或癌症多次赔(二选一):间隔一定周期后,可以赔一笔钱用于癌症持续治疗,癌症津贴有次数限制,多次赔则不限次数。
癌症重度特药治疗金:确诊癌症后需要吃高价特药,做过相关手术可以赔50%保额。

第三,重疾多次赔灵活选
重疾多次赔可以按需选择:
65周岁版,要求是65岁前确诊,额外赔2次,每次赔120%保额;
另一版则是不限年龄,额外赔2次,每次赔120%保额。

同种不同种都赔,且同种间隔周期短,只要2年
像心脏病术后复发了也能保,不用怕赔过一次就没保障了。
【适合人群】
看中结节、癌症保障,预算不多的朋友。
2、复星联合达尔文12号
第一,自带意外重疾额外赔和住院津贴。
前者因为意外导致首次重疾,可多赔35%基本保额。
等于一张保单覆盖重疾+意外,且是保至终身的双重保障!
后者在60周岁前未发生重疾,60岁后确诊,每天给付0.1%基本保额作为住院津贴。
人一辈子不一定会得重疾,但60岁后难免因小病小痛住院,
达尔文12号这个保障,可以让不确定的赔付变得更确定。
不过,这里需要注意的是,如果后续重疾/身故/全残,
会扣掉累计已给付的住院津贴金额后,再赔付。
第二,可选责任丰富
达尔文12号多重附加保障:
重疾多次赔:分65周岁版和终身版(二选一),满足多种人群需要;
重疾保费补偿:缴费期内发生重疾返还保费,实现“重疾免单”;
疾病关爱金/顶梁柱关爱保险金:家庭责任最重阶段赔更多;
癌症津贴:癌症间隔一定周期就能获得一笔理赔金。
第三,理赔门槛更低
5种特定重疾(如严重心肌炎)、原位癌、癌症津贴赔付,都比同类产品更宽松。
【适合人群】
看重理赔门槛、重疾返还保费的朋友
3、复星联合医联有盟
第一,轻中症保障灵活
必选保障是重疾,像轻中症保障、身故保障,可以加钱获得。
如果预算有限,也可以只买个重疾,先把大病保障做好;
如果预算多一点,建议大家还是要附加轻中症保障。
第二,自带一般医疗金
医联有盟自带医疗金,非常实用:
保单前5年,每年提供报销额度=0.5%*保额,100%报销,
未用完可累计,终身有效,身故/全残一次性赔剩余额度!

像买药、体检、看牙等日常开支,都能用上。
可以说是实打实把钱返还给客户使用!
第三,健康告知非常宽松
健康告知只有4条:
比如过去1年内的检查异常、是否有被医生建议住院或手术;
过去2年内的手术情况以及过去5年内的疾病情况。
针对非常高发的甲状腺/乳腺/肺结节,没有问询是否有进行手术,也没有问询是否多发,
只要结节等级在3级以内,结节直径符合要求,就有机会标体承保!
就连癌症,如果5年前已经治愈,没有复发和转移,
同时不涉及其他健康告知,也有机会投保!
【适合人群】
有健康异常的、注重就医资源和健康管理,看中产品实用性的朋友。
4、瑞华健康华佗1号康泰版
第一,基础保障扎实
轻中重疾保障都涵盖了,且轻症+中症赔付次数共7次,
目前市场上赔付次数算比较高的。
且重疾赔完,轻中症不分组还能继续赔,
不分组的好处就在于,赔付规则更宽松。
第二,性价比高
同样50万保额,保终身,基础保障,分30年交,
30岁人群投保华佗1号康泰版,比超级玛丽和达尔文便宜100元/年!
30年下来立省3000块!
第三,可选保障丰富
如果预算比较多,还可以附加:
重疾多次赔、疾病关爱金、癌症津贴、重疾保费补偿金和身故保障。
都是目前市场上热门可选保障内容,实用性强。
【适合人群】
追求高性价比、看中基础保障全面的朋友。
微信扫一扫
微信扫一扫
关注微信
客服热线
奶爸保

