在增额终身寿险产品竞争日趋激烈的当下,陆家嘴国泰鸿利鑫享 3.0 分红型终身寿险凭借差异化设计吸引目光。
一、陆家嘴国泰鸿利鑫享分红险3.0怎么样?有哪些优缺点?

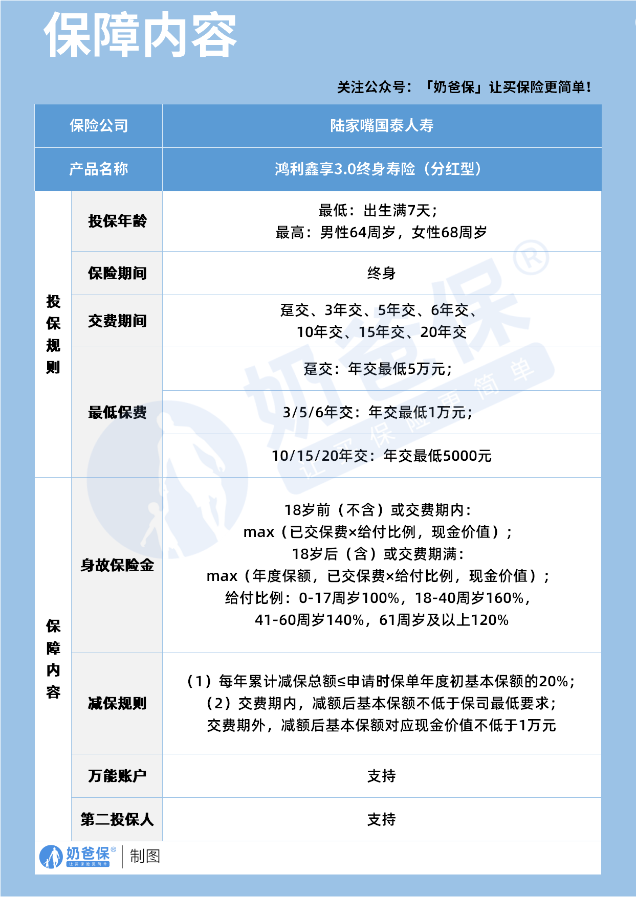
作为陆家嘴国泰人寿推出的分红型增额寿,它的投保年龄覆盖出生满 7 天到男性 64 岁、女性 68 岁,跨度较宽。
终身保障的设定,让这份保单能伴随投保人一生,为家庭财富传承或长期规划提供稳定依托。
交费期间灵活可选,从趸交到 20 年交不等,既满足高净值人群一次性配置需求,也适配普通家庭分期投入。
身故保险金的赔付逻辑兼顾不同阶段风险,18 岁前或交费期内取已交保费比例与现金价值的较大者。
18 岁后或交费期满则额外加入年度保额维度,按年龄阶段设置 120% 到 160% 的赔付比例,强化身故保障力度。
支持第二投保人和万能账户功能,前者可优化保单传承的稳定性,后者为资金二次增值提供渠道。
不过投保门槛不算低,趸交最低 5 万元,期交最低也需 5000 元,对预算有限的人群不够友好。

从收益演示表来看,这款产品的收益分为保证利益和分红两部分,保证利益的现金价值增长稳健。
以 35 岁女士年交 50 万、3 年交为例,第 9 年保证利益年化 IRR 突破 0.16%,第 25 年提升至 1.19%。
分红部分属于非保证收益,演示中第 6 年预期年化 IRR 达 0.69%,第 70 年攀升至 3.06%,长期增长潜力可观。
但分红的不确定性是核心风险,实际收益可能因保险公司经营状况波动,无法完全依赖演示数据。
保证利益的 IRR 长期仅约 1.56%,对比纯增额寿普遍 2.9% 左右的保证 IRR,这一表现略显逊色。
若追求确定性收益,其保证部分的增长速度可能难以满足高收益预期人群的需求。
不过分红带来的预期收益上限更高,适合能接受一定风险、追求长期超额回报的投资者。
减保规则相对宽松,每年累计减保不超过申请时基本保额的 20%,交费期后减保后现金价值不低于 1 万即可。
这一设计让投保人在需要资金时,可通过减保灵活支取,应对教育、养老等阶段性支出。
支持万能账户对接,可将闲置资金转入进行二次增值,进一步提升资金的使用效率。
第二投保人的设置,能有效避免保单因投保人意外离世而引发的遗产纠纷,强化财富传承的确定性。
但交费期内减保后基本保额不低于公司最低要求,这一限制在前期资金周转时可能带来不便。
万能账户的实际结算利率同样存在波动,且需要关注账户的手续费率等隐性成本。
整体来看,产品的灵活性在分红型增额寿中处于中等水平,兼顾了流动性与安全性,但仍有优化空间。
二、奶爸总结
综合来看,陆家嘴国泰鸿利鑫享 3.0 分红型终身寿险是一款优缺点鲜明的产品。
它在保障传承、灵活配置上有一定优势,适合有长期财富规划、能接受分红不确定性的中高收入人群。
但对于追求高确定性收益或低预算的消费者而言,这款产品可能并非最优选择。
在投保前,建议结合自身风险承受能力、资金规划周期,理性评估分红收益的可能性与保证利益的稳定性。
这样才能判断这款产品是否真正契合个人或家庭的财富管理需求,避免盲目跟风选择。
奶爸也给大家推荐几款目前值得选择的终身寿险产品:
1、一生中意福享版(分红型)
中意人寿经典款——一生中意系列!
虽然保底收益都在1.3%左右,但演示利率是目前少有的4.25%产品。
叠加分红收益后,封闭期只有7年,
10年预期红利IRR达1.8%以上,最高红利IRR有机会超过3.2%,目前5款产品最高。
保单权益丰富、增值服务又多,资金周转更方便。
【适用人群】
能接受较低的确定性,来换取更高的分红预期的朋友。
2、一生中意鑫享版(分红型)
同样也出自中意人寿热门IP,但和福享版优点不一样的是,
鑫享版的保底收益更高一点,演示红利就下调了些。
30岁女性,5年交,年交10万,叠加红利收益,
封闭期只有7年,而持有10年预期IRR就超过1.5%,
最高无限接近3%!
【适用人群】
追求更稳定收益、看重保司综合实力、产品保单权益的朋友。
3、鸿利鑫享3.0(分红型)
陆家嘴国泰人寿出品,和中意人寿一样,有着20多年的分红险运营经验。
保司实力出众,产品也很优秀:
30岁女性,5年交,年交10万,单保证收益最高也超过1.5%,
如果叠加红利收益,最高超过3.1%!
可以说两者都兼得。
【适用人群】
看中保司综合实力,兼顾保底+分红的朋友。
4、悦享盈佳福享版(分红型)
中邮人寿出品,妥妥的大保司系分红险。
且投保门槛超低的,年交5000元起就能买了,普通工薪阶层都能拥有!
30岁女性,5年交,年交10万,
单看保证收益,比鸿利鑫享3.0还略高一点点。
附加红利收益后,封闭期只有6年,
持有10年,预期红利超过1.7%,最高有机会超过3.1%!
【适用人群】
看中大品牌产品、预算不多,兼顾保底+分红收益的朋友。
5、光明至尊乐享版(分红型)
光大永明人寿的爆款系列——光明至尊,一直以来好评都非常不错。
新上的光明至尊乐享版,前期现价增长非常快,
单看保证收益,回本只要8年;叠加分红只要6年。
而且,保证收益是这里面最高的:
30岁女性,5年交,年交10万,最高超过1.6%!
如果叠加红利收益,
保单第10年,预期红利IRR>2%,市场少有,
最高预期红利IRR>3%
【适用人群】
看中前期回本速度快、保证收益高,有养老社区需求朋友。
想要了解产品详细信息的朋友,也可以私聊奶爸~
微信扫一扫
微信扫一扫
关注微信
客服热线
奶爸保

