随着人口老龄化加剧和理财市场波动,稳健型年金险成为家庭财务规划的重要选择。
海港人寿金多多 1 号作为互联网年金险产品,凭借灵活领取和确定收益引发广泛关注。
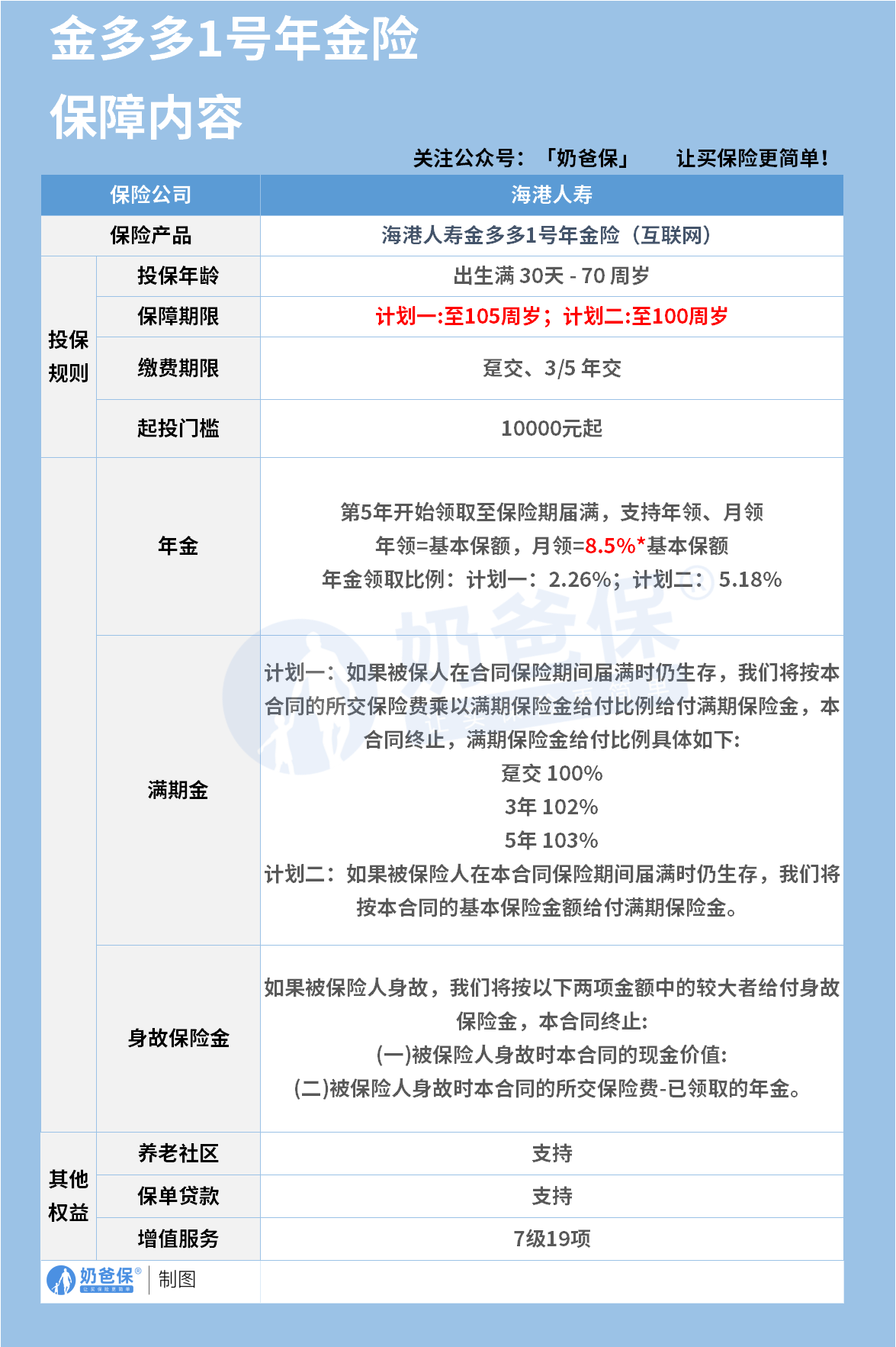
一、海港人寿金多多1号年金险保障怎么样?适合哪些人买?
这款产品投保年龄覆盖出生满 30 天到 70 周岁,大部分人群都能参与长期财务规划。
保障期限分两个计划,计划一至 105 周岁,计划二至 100 周岁,满足不同周期需求。
缴费期限支持趸交、3 年或 5 年交,起投门槛 10000 元,适配不同资金预算的人群。

年金领取从第 5 年开始,支持年领或月领,月领金额为基本保额的 8.5%。
两个计划领取比例不同,计划一为 2.26%,计划二为 5.18%,后者短期收益更突出。
领取持续至保障期满,确定的现金流能为中长期生活提供稳定资金支持。
计划一满期金按所交保费比例给付,趸交 100%、3 年交 102%、5 年交 103%。
计划二满期金直接给付基本保额,两种设计满足不同风险偏好的用户需求。
身故保险金取现金价值与所交保费减已领年金的较大者,兼顾资金安全与收益。
产品支持养老社区入住权益,满足部分人群的养老场景升级需求。
提供保单贷款功能,最高可贷现金价值的 80%,资金周转更灵活。
还有 7 级 19 项增值服务,涵盖就医、出行等场景,提升保单附加价值。
对于厌恶风险、不愿承受理财波动的人群,这款产品收益确定,安全性较高。
无需关注市场涨跌,通过固定领取和满期返还,锁定中长期稳健回报。
无论是子女教育金储备还是个人养老金规划,100 岁或 105 岁的保障期足够长远。
分阶段缴费和确定领取,能帮助逐步积累资金,匹配未来大额支出需求。
计划一保障至 105 周岁,超长周期可覆盖高龄阶段的养老现金流需求。
月领或年领的灵活方式,能补充社保养老金,提升退休后的生活品质。
高净值人群可通过这类年金险实现资产的稳健增值,平衡整体投资组合风险。
保单贷款和增值服务也能满足其资金灵活调度和高品质服务的需求。
在投保前需梳理资金用途、规划周期,选择对应保障计划和缴费方式。
若追求短期高收益,计划二更合适;若侧重终身现金流,计划一更适配。
产品前 5 年无法领取年金,且前期现金价值较低,需用闲置资金配置。
避免短期资金需求与产品领取规则冲突,影响资金使用效率。
虽然年金险健康告知宽松,但高龄投保需关注领取周期与生命预期的匹配。
年轻人群可通过长期缴费拉长积累期,放大复利效应提升最终收益。
二、奶爸总结
整体来看,海港人寿金多多 1 号年金险凭借确定的收益、灵活的领取和丰富的权益,成为稳健理财和中长期规划的实用工具。
在当下复杂的理财环境中,这类产品能为不同人群提供清晰的财务解决方案,但仍需结合个人实际需求理性配置,才能让年金险真正发挥保障与增值的双重作用。
奶爸也汇总了几款优质的年金险产品:

1、固收型年金险
推荐大富翁6.0,出自富德生命人寿。
目前市场少有有保证领取的年金险,安全感十足:
方案一保证领取25年;方案二保证领取已交保费。
到80岁还有一笔祝寿金到账,领100%保费,基本不少朋友以后都有机会拿到。
活多久领多久,提供细水长流的现金流:
30岁女性,5年交,年交10万,投保方案二,55岁每年都能领18930元。
【适用人群】
有养老补充需求、看中保证领取的朋友。
2、快返型年金险
推荐3款产品:蛮好的人生2025、星颐朱雀版分红型和悦活人生B款分红型。
前面一款是固收型,后面两款是分红型。
这3款产品,最快第5年起就可以开始领钱了。
以30岁女性,5年交,年交10万为例子:
蛮好的人生2025计划一:第5年领10500元;第6年~74年领9690元;
星颐朱雀版分红型:保证最低可领7992元/年;叠加分红有机会领7992~50311元/年;
悦活人生B款分红型:第5~9年保证领4290元;第10~74年则是8580元;叠加分红有机会领4290~83824元。
可以说,
蛮好的人生2025领取是非常稳定的,收益IRR在1.8%左右。
星颐朱雀版分红型保证领取高,且前期现价增长非常快!
保单第10年,收益IRR为2.129%,最高有机会超过3%!
悦活人生B款分红型,前面9年领取不高,第9年后是翻倍领取,先低后高,
且产品分红也很大方。
保单第10年,收益IRR为2.136%,最高接近3%!
【适用人群】
这3款产品可以这么选:
看中大保司、追求稳定领取,推荐蛮好的人生2025;
看中总体领取水平较高,推荐星颐朱雀版分红型;
看中养老社区、希望后面可以多领一些的朋友,推荐悦活人生B款分红型。
想要了解产品详细信息的朋友,也可以私聊奶爸~
微信扫一扫
微信扫一扫
关注微信
客服热线
奶爸保

