有没有发现,现在想找个既安全又能赚钱的理财方式,越来越难了?
手里的闲钱放银行,利息越来越低,活期几乎没收益,
定期存进去就怕提前取亏利息,到期转存利率又往下调。
想买点黄金避险,结果看着价格上上下下,普通人根本抓不住节奏。
其实理财从来没有绝对的完美答案,
但我们可以找到更适配当下的选择,
在安全和收益之间找到最适合自己的平衡。
今天,奶爸来跟大家好好聊一聊理财的问题,帮助大家更好的理财规划。
一、那些“安全”的产品真的能赚钱吗?
先说说大家最熟悉的两种安全理财:
第一个就是银行存款,安全性一直是公认的,
50万以内受存款保险全额保障,本金不会有损失。
但这几年利率一路下行,已经到了历史低位。
2026年以来,国有大行和股份制银行多次下调存款利率,
存款利率继续下调,连部分银行大额存单利率跌入“0字头”,
和前几年3%左右的水平比,差距非常大。
而且现在定期存款提前支取一律按活期计息,
到期自动转存也按最新利率执行,之前存的高息定期到期后,利息直接缩水,
存款的收益性已经被大幅压缩,很难跑赢通胀。
第二个就是黄金,一直被当成避险的硬通货,很多人觉得买黄金稳赚不赔。
但近期受中东地缘冲突影响,金价波动非常剧烈。
自中东冲突升级以来,金价累计下跌约12%,
现货黄金价格一度下探到每盎司4381美元。
这次下跌是多重因素叠加的结果,高油价推升通胀,
市场重新定价美联储利率路径,全年不降息的预期升温,
加上早期看涨期权仓位被强制平仓,放大了价格跌幅。
同时部分国家为了稳定本币、支付进口账单,开始抛售黄金储备,进一步压制了金价。
虽然长期来看,央行购金等因素可能支撑金价,
但短期波动风险极高,已经不再是适合普通人的低风险理财选择。
二、理财科普:鱼和熊掌不可兼得
其实理财有一个绕不开的核心规律,
就是安全性、流动性和收益性的不可能三角。
简单来说,这三者没办法同时满足,
你想要绝对安全,就只能接受低收益,资金还可能被锁定;
想要高收益,就必须承担对应的风险,本金安全没法保证;
想要随时能用的高流动性,就很难拿到稳定的高收益。
这个规律决定了没有完美的理财工具,只能根据自己的需求做取舍。
那么目前市场上有没有一定程度上兼顾安全性、流动性和收益性的产品呢?
当然有,分红型增额终身寿险就是当前市场里,能在最大程度上兼顾流动性、安全性和收益性的选择。
它属于终身寿险,现金价值的增长规则写进保险合同,
受保险法保障,安全性和国债、银行存款是同一等级。
同时它有保单贷款、减保取现等权益,能满足短期资金周转的需求,
在一定程度上弥补了流动性的不足。
它的收益分为保证部分和浮动分红,保证部分给长期增值打下坚实基础,
分红部分则能进一步提升收益,帮我们在安全的前提下,拿到更可观的长期回报。
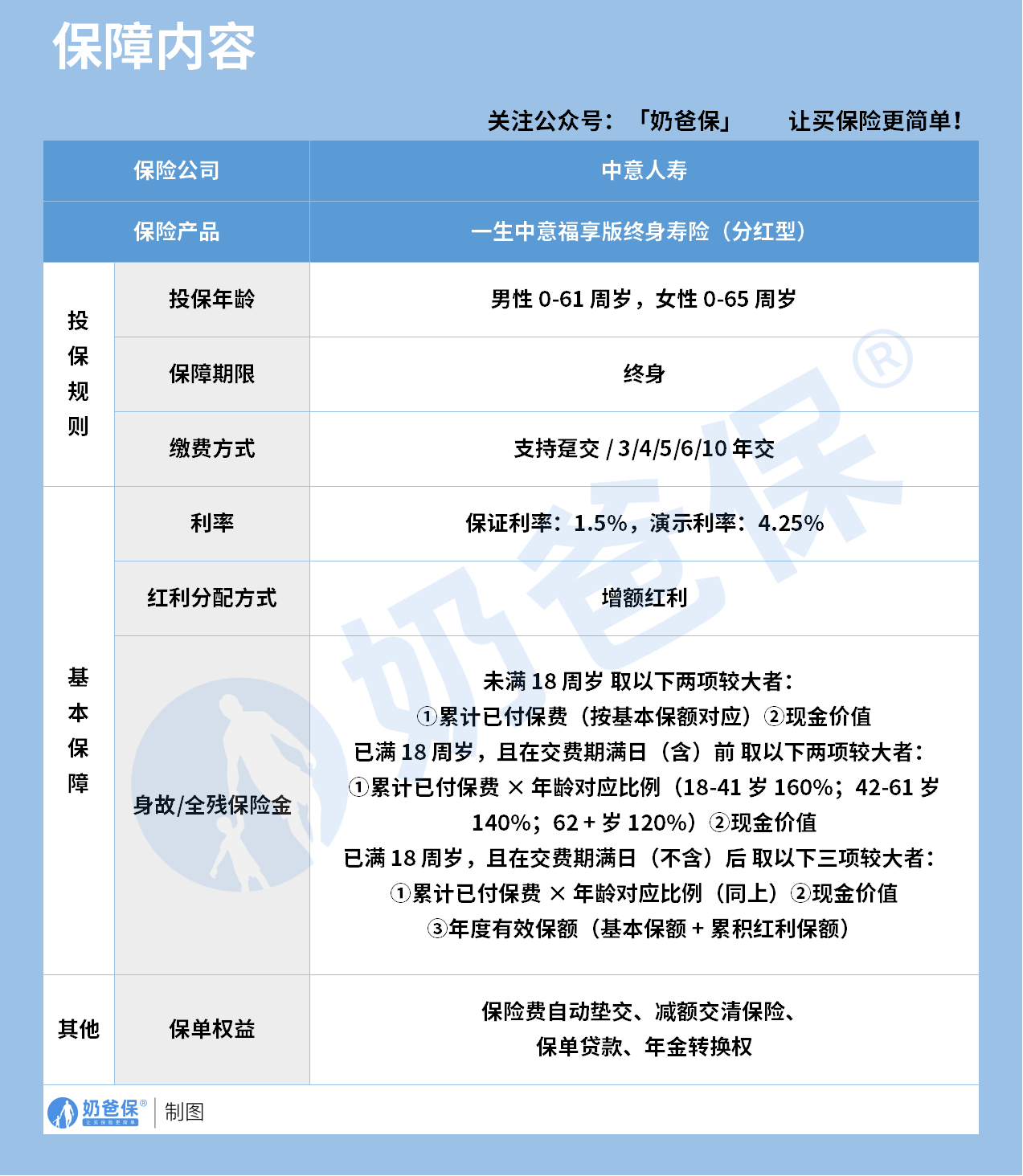
三、推荐产品:一生中意福享版分红型终身寿险
给大家推荐一款表现非常不错的产品,
中意人寿的一生中意福享版终身寿险(分红型):

这款产品的投保门槛很友好,
男性0到61周岁,女性0到65周岁都能投保,
支持趸交、3年、4年、5年、6年、10年交多种缴费方式,
保障期限是终身,不管是给孩子做教育金,还是给自己做养老金,都能适配。
同时产品还有保费自动垫交、减额交清、保单贷款、
年金转换权等多项保单权益,资金使用的灵活性很高,兼顾了流动性。
收益方面,产品演示利率4.25%,长期持有收益非常可观。
以5岁女孩年交10万,交5年为例,持有到第10年,
保证总利益达到500840元,总收益(含红利)达到582360元,
保证加红利的IRR是1.92%。
持有到第20年,总收益(含红利)的IRR提升到2.75%,
随着持有时间变长,收益会持续稳步上涨,长期总收益(含红利)IRR可以达到3.3%,
在同类分红型增额终身寿险里,属于第一梯队的水平,非常适合做长期的财富规划。
叠加分红后,收益表现也不错,兼顾收益性,
对比存款等理财,收益潜力更大,能够跑赢通胀,让财富增值。
四、奶爸总结
理财的核心从来不是追求一夜暴富,
而是在安全的前提下,让财富稳步增值,跑赢通胀,
守住我们的生活底气。
银行存款和黄金,虽然都有安全的属性,
但现在的市场环境下,要么收益太低,要么波动太大,很难满足普通人的长期理财需求。
分红型增额终身寿险,用合同锁定安全,用复利实现长期增值,用分红提升收益上限,
同时兼顾了一定的流动性、收益性和安全性,是当下理财优质选择。
一生中意福享版终身寿险,依托中意人寿的稳健运营,
保障全面,收益表现优秀,不管是给孩子规划教育金,
还是给自己准备养老金,都能提供稳定的支撑。
在利率持续下行、市场波动加剧的今天,
选对一款能长期持有的安全理财工具,
才能让我们的财富稳稳增值,为未来的生活筑牢保障。
奶爸也给大家推荐几款目前值得选择的终身寿险产品:
1、如意尊(泰来2026)
出自信泰人寿,妥妥的【快速收益黑马】。
30岁女性,5年交,年交10万,
缴费期刚结束,就已经回本了!
保单第10年,复利IRR>1.6%,就跟存个国债差不多的感觉。
如果后续没有更好的选择,还可以继续存着复利增值,最高达1.95%!
【适用人群】
看中回本速度,打算当国债来用,又或者是工薪族想存钱的朋友。
2、福有余2025
太平洋人寿承保的大品牌产品,老七家出品,保司实力不用多说。
合同期内就可以减保,而这款产品封闭期也短:
30岁女性,5年交,年交10万,回本只要5年,
搭配减保规则来看,资金使用超级灵活!
收益也在线:
长期复利IRR最高达1.91%。
【适用人群】
看中品牌实力、偏好短期回本、预算有限的月光族。
3、守护神5.0尊享版
这款产品出自爱心人寿,产品收益和如意尊(泰来2026)差不多。
30岁女性,5年交,年交10万,也是保单第5年回本,
保单第1年复利IRR接近1.6%,最高复利IRR接近1.95%
【适用人群】
看中回本速度快、整体收益还不错的朋友。
4、岁岁享3.0
出自中荷人寿,和前面几款有点不同,
这款是税优产品,最高可抵扣个税2400元/年。
还提供护理保障,确诊合同约定特疾,可以获得一笔护理金。
真的就是节税+保障+增值三合一!
收益也不错的:
30岁女生,年交2400元交10年,按3级(20%税率)来算:
每年可节税480元,累计节税4800元,
保单第10年,复利IRR(含节税)达4.251%,非常高!
【适用人群】
准备即将年底了,有节税需求的朋友,可以着手安排一波!
想要了解产品详细信息的朋友,也可以私聊奶爸~
微信扫一扫
微信扫一扫
关注微信
客服热线
奶爸保

