这位朋友你好,关于华贵麦兜兜2026少儿重疾险在哪里买的问题,奶爸在这里整理了相关内容,希望对你有帮助:
一、华贵麦兜兜2026少儿重疾险在哪里买?
麦兜兜可以在奶爸官网投保。
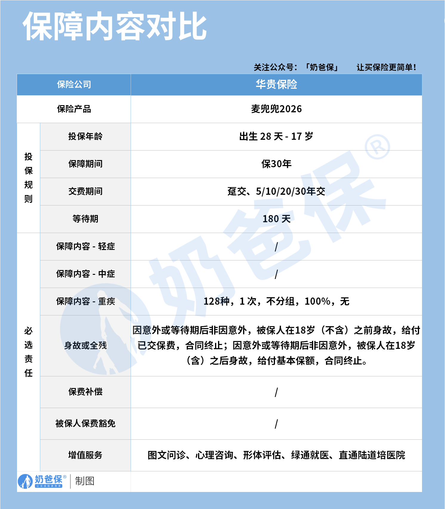
在少儿重疾险赛道中,华贵保险麦兜兜 2026 以 “轻责任、强针对性” 的设计,成为预算有限家庭的关注焦点。从这份保障内容对比表中,我们可以清晰拆解其核心价值与适配边界。
从投保规则来看,麦兜兜 2026 覆盖出生 28 天至 17 岁未成年人,保障期固定为 30 年,恰好覆盖孩子从成长到成年的关键阶段;
趸交、5/10/20/30 年交的灵活选项,让不同收入节奏的家庭都能找到适配的缴费方式。180 天等待期属于行业常规水平,平衡了保险公司风险与投保人保障时效需求。
必选责任是产品的核心,麦兜兜 2026 走 “极简” 路线:128 种重疾 1 次赔付、不分组、赔付 100% 保额,虽缺少轻症、中症的阶梯式保障,但也因此降低了保费门槛,适合仅需基础重疾兜底的家庭。身故或全残责任的设计颇具针对性:18 岁前身故返还已交保费,既符合未成年人身故保额监管要求,也避免了保费浪费;18 岁后赔付基本保额,让 30 年保障期内的身故责任覆盖了孩子成年后的风险缺口,实用性较强。
增值服务则为产品加分不少:图文问诊、心理咨询等日常服务可满足孩子健康管理需求,绿通就医、直通陆道培医院的权益更能在重疾发生时,为家庭提供稀缺的医疗资源支持,一定程度上弥补了保障责任的单一性。
不过,麦兜兜 2026 的局限也很明显:
缺少轻症、中症保障,无法应对疾病早期的治疗费用与收入损失;没有保费豁免机制,若家长或孩子遭遇风险,可能面临保障中断的困境。这意味着它更适合作为 “阶段性补充保障”,而非长期重疾保障的核心选择。
二、奶爸总结
对于预算有限、仅需为孩子搭建 30 年基础重疾防线的家庭,麦兜兜 2026 的极简设计与针对性身故责任有一定吸引力;
但如果希望获得更全面的疾病保障,建议搭配包含轻症、中症的重疾险,或补充医疗险、意外险,构建更完善的少儿保障体系。
家长需结合家庭经济能力、孩子健康状况,理性选择适配方案,让保障真正成为孩子成长的 “铠甲”。
如果大家挑选保险有什么困难,可以扫码关注:奶爸保公众号 进行1对1咨询,现在关注“奶爸保”公众号,回复“官网”,还可以免费领取价值199元的保障大礼包哦,让您买保险变得更简单。
华贵麦兜兜2026少儿重疾险在哪里买?
这位朋友你好,关于华贵麦兜兜2026少儿重疾险在哪里买的问题,奶爸在这里整理了相关内容,希望对你有帮助:
一、华贵麦兜兜2026少儿重疾险在哪里买?
麦兜兜可以在奶爸官网投保。
在少儿重疾险赛道中,华贵保险麦兜兜 2026 以 “轻责任、强针对性” 的设计,成为预算有限家庭的关注焦点。从这份保障内容对比表中,我们可以清晰拆解其核心价值与适配边界。
从投保规则来看,麦兜兜 2026 覆盖出生 28 天至 17 岁未成年人,保障期固定为 30 年,恰好覆盖孩子从成长到成年的关键阶段;
趸交、5/10/20/30 年交的灵活选项,让不同收入节奏的家庭都能找到适配的缴费方式。180 天等待期属于行业常规水平,平衡了保险公司风险与投保人保障时效需求。
必选责任是产品的核心,麦兜兜 2026 走 “极简” 路线:128 种重疾 1 次赔付、不分组、赔付 100% 保额,虽缺少轻症、中症的阶梯式保障,但也因此降低了保费门槛,适合仅需基础重疾兜底的家庭。身故或全残责任的设计颇具针对性:18 岁前身故返还已交保费,既符合未成年人身故保额监管要求,也避免了保费浪费;18 岁后赔付基本保额,让 30 年保障期内的身故责任覆盖了孩子成年后的风险缺口,实用性较强。
增值服务则为产品加分不少:图文问诊、心理咨询等日常服务可满足孩子健康管理需求,绿通就医、直通陆道培医院的权益更能在重疾发生时,为家庭提供稀缺的医疗资源支持,一定程度上弥补了保障责任的单一性。
不过,麦兜兜 2026 的局限也很明显:
缺少轻症、中症保障,无法应对疾病早期的治疗费用与收入损失;没有保费豁免机制,若家长或孩子遭遇风险,可能面临保障中断的困境。这意味着它更适合作为 “阶段性补充保障”,而非长期重疾保障的核心选择。
二、奶爸总结
对于预算有限、仅需为孩子搭建 30 年基础重疾防线的家庭,麦兜兜 2026 的极简设计与针对性身故责任有一定吸引力;
但如果希望获得更全面的疾病保障,建议搭配包含轻症、中症的重疾险,或补充医疗险、意外险,构建更完善的少儿保障体系。
家长需结合家庭经济能力、孩子健康状况,理性选择适配方案,让保障真正成为孩子成长的 “铠甲”。
如果大家挑选保险有什么困难,可以扫码关注:奶爸保公众号 进行1对1咨询,现在关注“奶爸保”公众号,回复“官网”,还可以免费领取价值199元的保障大礼包哦,让您买保险变得更简单。
如果大家挑选保险有什么困难,可以扫码关注:奶爸保公众号 进行1对1咨询,现在关注“奶爸保”公众号,回复“官网”,还可以免费领取价值199元的保障大礼包哦,让您买保险变得更简单。
-
一生中意终身寿险好不好?保障+收益+灵活度全解析
2025-11-12 18:00:17
-
复星保德信星颐(分红型)养老年金保险,适合哪些人买?
2025-11-12 16:00:32
-
中国人寿2026开门红年金险值得买吗?一文深度解析
2025-11-12 14:07:56
-
福有余2025是哪个公司的?给孩子买好不好?
2025-11-12 09:28:10
-
2025年快返型年金险合集:存本取息+终身领,灵活减保超省心
2025-11-10 10:50:13
查看更多所用,不泄露任何第三方
或用于其他用途