这位朋友你好,关于中英福满佳C款投保步骤是什么、怎么投保的问题,奶爸在这里整理了相关内容,希望对你有帮助:
一、中英福满佳C款投保步骤是什么?怎么投保?
投保前准备:确认资格与资料
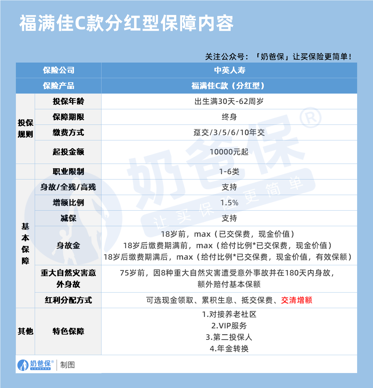
资格自查:确认自身符合投保要求 —— 投保年龄为出生满 30 天至 62 周岁,职业属于 1-6 类(高危职业不可投);同时评估健康状况,确保能通过健康告知。
资料准备:备好投保人 / 被保人有效身份证、常用银行卡(用于保费支付与红利领取),若有既往病史需提前整理病历 / 体检报告,以备核保使用。
条款研读:了解核心责任(如身故金赔付规则、1.5% 增额比例、红利分配方式),明确分红不确定性、15 天犹豫期等关键信息,避免盲目投保。
选择投保渠道:多元路径任选
官方渠道:通过中英人寿官网、APP、微信公众号直接投保,适合自主操作、对产品熟悉的用户,流程自主可控。
保险经纪人:如通过「奶爸保」等平台投保,可获得 1 对 1 方案规划、健康告知指导、理赔协助,适合需要专业服务的人群。
线下代理人:联系中英人寿线下代理人面对面沟通,适合偏好线下服务的用户。
填写投保信息:精准录入与配置
基础信息录入:在投保页面填写投保人、被保人姓名、身份证号、联系方式等,确保信息准确。
方案配置:选择缴费方式(趸交 / 3/5/6/10 年交)、起投金额(≥10000 元),确认保障期限为终身;同时选择红利分配方式(现金领取、累积生息、抵交保费、交清增额)。
特色服务勾选:若需对接养老社区、第二投保人等特色保障,可同步申请(部分服务需满足保费门槛)。
健康告知与核保:如实告知是核心
如实填写健康告知:按页面提示逐一回答健康问题,不得隐瞒病史,否则可能影响理赔。
核保流程:健康告知无异常可直接进入支付环节;若存在异常,需完成智能核保(线上问卷)或人工核保(提交病历 / 体检报告),等待核保结论(承保、加费、除外、拒保)。
支付保费与保单签收:完成投保闭环
信息确认与支付:核保通过后,核对投保单(保障责任、保费、红利方式等),确认无误后通过银行卡、微信等方式支付首期保费。
保单签收:保费到账后,保险公司出具电子 / 纸质保单,可通过官方渠道查收;收到后进入 15 天犹豫期,此期间退保可全额退还保费。
后续服务:保单管理与权益享受
投保完成后,可通过官方渠道查询保单状态、办理减保、领取红利等;同时可享受产品特色服务,如对接养老社区、VIP 服务、年金转换等,实现保障与养老的衔接。
二、奶爸总结
以上就是关于福满佳c款的投保建议,希望能够帮助到你。
如果大家挑选保险有什么困难,可以扫码关注:奶爸保公众号 进行1对1咨询,现在关注“奶爸保”公众号,回复“官网”,还可以免费领取价值199元的保障大礼包哦,让您买保险变得更简单。
中英福满佳C款投保步骤是什么?怎么投保?
这位朋友你好,关于中英福满佳C款投保步骤是什么、怎么投保的问题,奶爸在这里整理了相关内容,希望对你有帮助:
一、中英福满佳C款投保步骤是什么?怎么投保?
投保前准备:确认资格与资料
资格自查:确认自身符合投保要求 —— 投保年龄为出生满 30 天至 62 周岁,职业属于 1-6 类(高危职业不可投);同时评估健康状况,确保能通过健康告知。
资料准备:备好投保人 / 被保人有效身份证、常用银行卡(用于保费支付与红利领取),若有既往病史需提前整理病历 / 体检报告,以备核保使用。
条款研读:了解核心责任(如身故金赔付规则、1.5% 增额比例、红利分配方式),明确分红不确定性、15 天犹豫期等关键信息,避免盲目投保。
选择投保渠道:多元路径任选
官方渠道:通过中英人寿官网、APP、微信公众号直接投保,适合自主操作、对产品熟悉的用户,流程自主可控。
保险经纪人:如通过「奶爸保」等平台投保,可获得 1 对 1 方案规划、健康告知指导、理赔协助,适合需要专业服务的人群。
线下代理人:联系中英人寿线下代理人面对面沟通,适合偏好线下服务的用户。
填写投保信息:精准录入与配置
基础信息录入:在投保页面填写投保人、被保人姓名、身份证号、联系方式等,确保信息准确。
方案配置:选择缴费方式(趸交 / 3/5/6/10 年交)、起投金额(≥10000 元),确认保障期限为终身;同时选择红利分配方式(现金领取、累积生息、抵交保费、交清增额)。
特色服务勾选:若需对接养老社区、第二投保人等特色保障,可同步申请(部分服务需满足保费门槛)。
健康告知与核保:如实告知是核心
如实填写健康告知:按页面提示逐一回答健康问题,不得隐瞒病史,否则可能影响理赔。
核保流程:健康告知无异常可直接进入支付环节;若存在异常,需完成智能核保(线上问卷)或人工核保(提交病历 / 体检报告),等待核保结论(承保、加费、除外、拒保)。
支付保费与保单签收:完成投保闭环
信息确认与支付:核保通过后,核对投保单(保障责任、保费、红利方式等),确认无误后通过银行卡、微信等方式支付首期保费。
保单签收:保费到账后,保险公司出具电子 / 纸质保单,可通过官方渠道查收;收到后进入 15 天犹豫期,此期间退保可全额退还保费。
后续服务:保单管理与权益享受
投保完成后,可通过官方渠道查询保单状态、办理减保、领取红利等;同时可享受产品特色服务,如对接养老社区、VIP 服务、年金转换等,实现保障与养老的衔接。
二、奶爸总结
以上就是关于福满佳c款的投保建议,希望能够帮助到你。
如果大家挑选保险有什么困难,可以扫码关注:奶爸保公众号 进行1对1咨询,现在关注“奶爸保”公众号,回复“官网”,还可以免费领取价值199元的保障大礼包哦,让您买保险变得更简单。
如果大家挑选保险有什么困难,可以扫码关注:奶爸保公众号 进行1对1咨询,现在关注“奶爸保”公众号,回复“官网”,还可以免费领取价值199元的保障大礼包哦,让您买保险变得更简单。
-
一生中意终身寿险好不好?保障+收益+灵活度全解析
2025-11-12 18:00:17
-
复星保德信星颐(分红型)养老年金保险,适合哪些人买?
2025-11-12 16:00:32
-
中国人寿2026开门红年金险值得买吗?一文深度解析
2025-11-12 14:07:56
-
福有余2025是哪个公司的?给孩子买好不好?
2025-11-12 09:28:10
-
2025年快返型年金险合集:存本取息+终身领,灵活减保超省心
2025-11-10 10:50:13
查看更多所用,不泄露任何第三方
或用于其他用途