这位朋友你好,关于中英福满佳C可以设立第二投保人吗的问题,奶爸在这里整理了相关内容,希望对你有帮助:
一、中英福满佳C可以设立第二投保人吗?
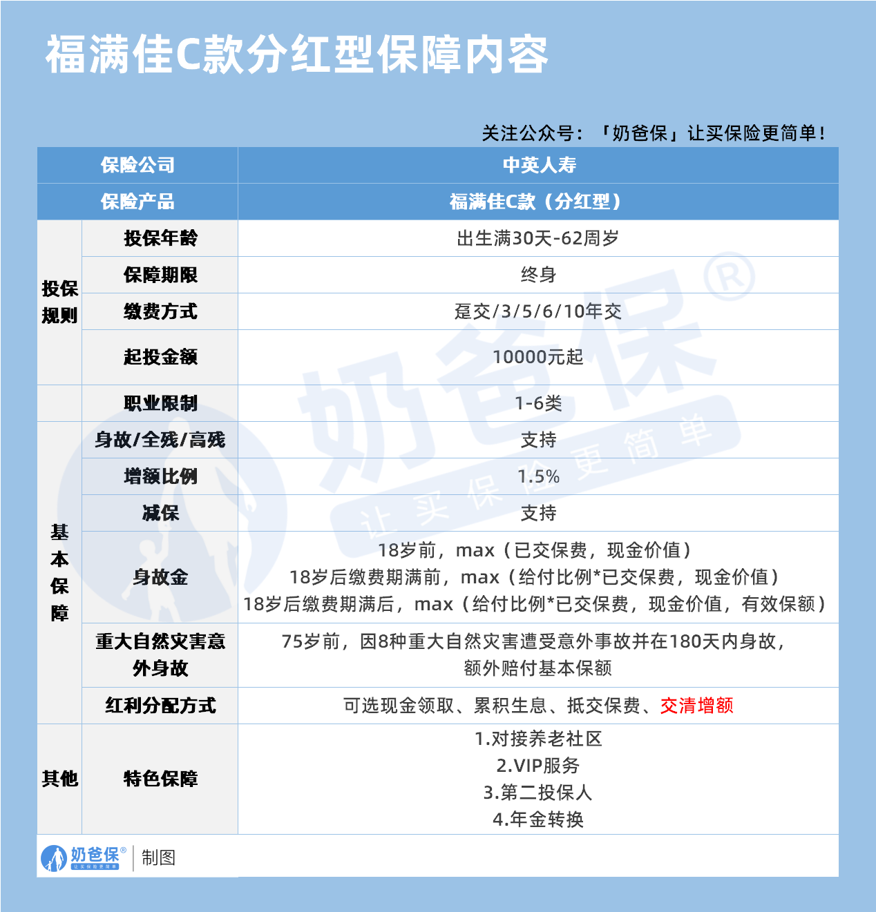
中英福满佳 C 款(分红型)作为中英人寿推出的终身分红型寿险,在保障设计中融入了多项贴合家庭需求的特色功能,
其中第二投保人便是明确支持的一项核心特色,这一点在产品保障内容表中已有清晰标注。
第二投保人的核心价值,在于为保单提供一份 “安全接力” 的保障。
它是指在原投保人之外,额外指定一位符合条件的主体,当原投保人遭遇身故、全残或丧失民事行为能力等极端状况时,
第二投保人可顺利承接保单的投保权、缴费权、红利处置权等核心权益,
避免保单因原投保人无法继续履行义务而失效,从而保障被保险人的终身保障不中断,
同时也能实现家庭资产的有序传承。
这一功能尤其适合父母为子女投保、夫妻互保等家庭责任场景,能有效规避突发状况带来的保单风险。
从设立条件来看,第二投保人需满足中英福满佳 C 款的基础投保要求:年龄需在出生满 30 天至 62 周岁之间,
职业属于 1-6 类,同时需通过保险公司的资格审核,包括健康告知、身份验证等环节。设立流程上,需由原投保人、
被保险人与第二投保人三方共同达成一致,向中英人寿提交书面申请,填写变更表单并提供各方身份证明文件,经保险公司审核通过后即可生效。
需要注意的是,第二投保人的触发条件(如原投保人身故、全残等)需在设立时明确约定,
且后续权益行使仍需遵循产品条款,比如 1.5% 的增额比例、减保规则、红利分配方式等,不会因投保人变更而改变。
此外,中英福满佳 C 款的其他特色保障,如对接养老社区、VIP 服务、年金转换等权益,
在第二投保人承接保单后也会相应转移,确保保障的完整性。但需注意,第二投保人的设立并非无限制,需在保单有效期内申请,且后续变更也需遵循保险公司的流程规范。
二、奶爸总结
中英福满佳 C 款明确支持设立第二投保人,这一功能为家庭保单的持续性与资产传承提供了重要支撑,
是该产品兼顾保障与规划的体现。在设立时,需充分了解条件与流程,确保各方权益清晰,让这一特色功能真正发挥风险兜底的作用,为终身保障增添一份可靠的安全网。
如果大家挑选保险有什么困难,可以扫码关注:奶爸保公众号 进行1对1咨询,现在关注“奶爸保”公众号,回复“官网”,还可以免费领取价值199元的保障大礼包哦,让您买保险变得更简单。
中英福满佳C可以设立第二投保人吗?
这位朋友你好,关于中英福满佳C可以设立第二投保人吗的问题,奶爸在这里整理了相关内容,希望对你有帮助:
一、中英福满佳C可以设立第二投保人吗?
中英福满佳 C 款(分红型)作为中英人寿推出的终身分红型寿险,在保障设计中融入了多项贴合家庭需求的特色功能,
其中第二投保人便是明确支持的一项核心特色,这一点在产品保障内容表中已有清晰标注。
第二投保人的核心价值,在于为保单提供一份 “安全接力” 的保障。
它是指在原投保人之外,额外指定一位符合条件的主体,当原投保人遭遇身故、全残或丧失民事行为能力等极端状况时,
第二投保人可顺利承接保单的投保权、缴费权、红利处置权等核心权益,
避免保单因原投保人无法继续履行义务而失效,从而保障被保险人的终身保障不中断,
同时也能实现家庭资产的有序传承。
这一功能尤其适合父母为子女投保、夫妻互保等家庭责任场景,能有效规避突发状况带来的保单风险。
从设立条件来看,第二投保人需满足中英福满佳 C 款的基础投保要求:年龄需在出生满 30 天至 62 周岁之间,
职业属于 1-6 类,同时需通过保险公司的资格审核,包括健康告知、身份验证等环节。设立流程上,需由原投保人、
被保险人与第二投保人三方共同达成一致,向中英人寿提交书面申请,填写变更表单并提供各方身份证明文件,经保险公司审核通过后即可生效。
需要注意的是,第二投保人的触发条件(如原投保人身故、全残等)需在设立时明确约定,
且后续权益行使仍需遵循产品条款,比如 1.5% 的增额比例、减保规则、红利分配方式等,不会因投保人变更而改变。
此外,中英福满佳 C 款的其他特色保障,如对接养老社区、VIP 服务、年金转换等权益,
在第二投保人承接保单后也会相应转移,确保保障的完整性。但需注意,第二投保人的设立并非无限制,需在保单有效期内申请,且后续变更也需遵循保险公司的流程规范。
二、奶爸总结
中英福满佳 C 款明确支持设立第二投保人,这一功能为家庭保单的持续性与资产传承提供了重要支撑,
是该产品兼顾保障与规划的体现。在设立时,需充分了解条件与流程,确保各方权益清晰,让这一特色功能真正发挥风险兜底的作用,为终身保障增添一份可靠的安全网。
如果大家挑选保险有什么困难,可以扫码关注:奶爸保公众号 进行1对1咨询,现在关注“奶爸保”公众号,回复“官网”,还可以免费领取价值199元的保障大礼包哦,让您买保险变得更简单。
如果大家挑选保险有什么困难,可以扫码关注:奶爸保公众号 进行1对1咨询,现在关注“奶爸保”公众号,回复“官网”,还可以免费领取价值199元的保障大礼包哦,让您买保险变得更简单。
-
一生中意终身寿险好不好?保障+收益+灵活度全解析
2025-11-12 18:00:17
-
复星保德信星颐(分红型)养老年金保险,适合哪些人买?
2025-11-12 16:00:32
-
中国人寿2026开门红年金险值得买吗?一文深度解析
2025-11-12 14:07:56
-
福有余2025是哪个公司的?给孩子买好不好?
2025-11-12 09:28:10
-
2025年快返型年金险合集:存本取息+终身领,灵活减保超省心
2025-11-10 10:50:13
查看更多所用,不泄露任何第三方
或用于其他用途