富德生命鑫禧年年活力版养老年金保险A款是一款个人养老金产品。
随着个人养老金制度正式全面实施,越来越多人开始关注政策情况,而富德生命鑫禧年年活力版养老年金保险A款作为个人养老金的代表产品,自然也受到青睐。
富德生命人寿虽然名气不似平安、国寿等公司大,但是推出产品也有不少网红级别的,比如之前的鑫禧年年系列。
而富德生命鑫禧年年活力版养老年金保险A款也是这个系列产品,它有哪些保障呢?投保之后收益如何呢?
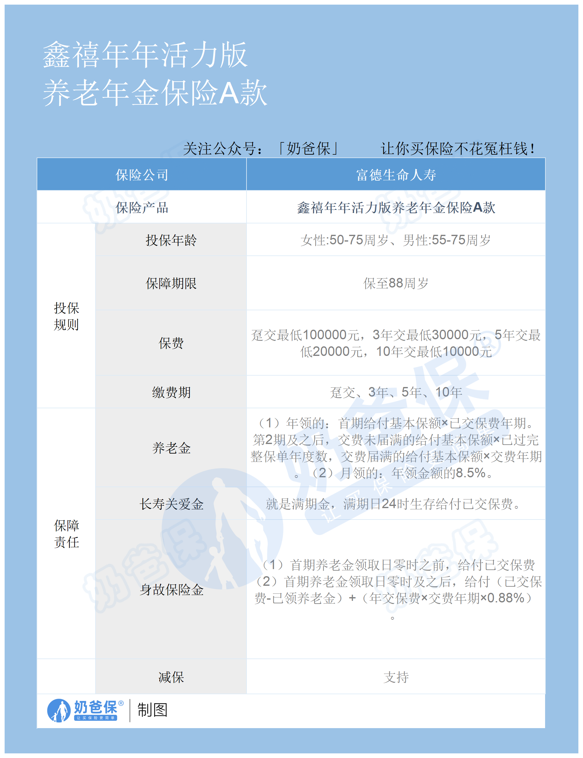
富德生命鑫禧年年活力版养老年金保险A款保什么?
富德生命鑫禧年年活力版养老年金保险A款收益如何?
奶爸总结
一、富德生命鑫禧年年活力版养老年金保险A款保什么?
我们按照老规矩来看看富德生命鑫禧年年活力版养老年金保险A款的保障情况:
下面我们对富德生命鑫禧年年活力版养老年金保险A款进行分析:
1. 灵活的领取方式和缴费计划
富德生命鑫禧年年活力版养老年金保险A款提供了年领和月领两种领取方式,被保险人可以根据自己的实际情况选择最适合的领取方式。
如果选择月领,保险公司将在固定的时间按照年领金额的8.5%;如果选择年领,则每年给付首期基本保额与对应年限的乘积。
而且这款产品缴费期一共有4个,最长为10年,还有趸交和3年、5年缴费计划。
这种灵活性确保了被保险人可以根据自己的经济状况和生活需求进行合理安排,而且这样的安排意味着年金领取将有一定的增长空间。
2. 多样化的领取年龄
该产品的领取年龄也提供了多种选项,男性可以选择60/65/70周岁开始领取,女性则可以选择55/60/65/70周岁开始领取。
这种多样化的选择使得被保险人可以根据自己的退休年龄和养老规划,制定出最适合自己的领取计划。
3. 身故保障
除了养老年金外,该保险产品还提供身故保险金。
如果被保险人在领取养老年金前身故,保险公司将按照合同约定给付身故保险金;如果被保险人在领取养老年金后身故,保险公司还将根据选定的保障方案给付身故保险金。
综合来看,富德生命鑫禧年年活力版养老年金保险A款,保障责任还算丰富,下面我们看看投保之后能带来多少年金保障。
二、富德生命鑫禧年年活力版养老年金保险A款收益如何?
通过上面的分析相信大家对富德生命鑫禧年年活力版养老年金保险A款已经有所了解,下面我们看看它的收益情况。
奶爸以56岁男性投保,选择10年缴费,每年交5万元,保至88岁,下面是这一份保单的收益演示表:
富德生命鑫禧年年活力版养老年金保险A款现价持续时间比较长,即使开始领取养老金依然有现价。
56岁投保,60岁还未交完保费就可以领取养老金,第一年为6125元;第二年为7350元。
自被保人64岁开始每年领取12250元,至被保人88岁,累计领取812375元,是累计已交保费的1.6倍,最终IRR达到2.26%,虽然不算高,但是重在年金领取稳定。
不过不同的投保条件下,能领取的年金也有所不同,若是您想要了解,可以私信奶爸咨询哦。
三、奶爸总结
总而言之,富德生命鑫禧年年活力版养老年金保险A款可以为消费者提供稳定年金保障,若是希望增强未来的养老保障,可以考虑投保。
如果您对养老金规划还有疑问,可以私信奶爸咨询。
奶爸也汇总了几款优质的年金险产品:

1、固收型年金险
推荐大富翁6.0,出自富德生命人寿。
目前市场少有有保证领取的年金险,安全感十足:
方案一保证领取25年;方案二保证领取已交保费。
到80岁还有一笔祝寿金到账,领100%保费,基本不少朋友以后都有机会拿到。
活多久领多久,提供细水长流的现金流:
30岁女性,5年交,年交10万,投保方案二,55岁每年都能领18930元。
【适用人群】
有养老补充需求、看中保证领取的朋友。
2、快返型年金险
推荐3款产品:蛮好的人生2025、星颐朱雀版分红型和悦活人生B款分红型。
前面一款是固收型,后面两款是分红型。
这3款产品,最快第5年起就可以开始领钱了。
以30岁女性,5年交,年交10万为例子:
蛮好的人生2025计划一:第5年领10500元;第6年~74年领9690元;
星颐朱雀版分红型:保证最低可领7992元/年;叠加分红有机会领7992~50311元/年;
悦活人生B款分红型:第5~9年保证领4290元;第10~74年则是8580元;叠加分红有机会领4290~83824元。
可以说,
蛮好的人生2025领取是非常稳定的,收益IRR在1.8%左右。
星颐朱雀版分红型保证领取高,且前期现价增长非常快!
保单第10年,收益IRR为2.129%,最高有机会超过3%!
悦活人生B款分红型,前面9年领取不高,第9年后是翻倍领取,先低后高,
且产品分红也很大方。
保单第10年,收益IRR为2.136%,最高接近3%!
【适用人群】
这3款产品可以这么选:
看中大保司、追求稳定领取,推荐蛮好的人生2025;
看中总体领取水平较高,推荐星颐朱雀版分红型;
看中养老社区、希望后面可以多领一些的朋友,推荐悦活人生B款分红型。
想要了解产品详细信息的朋友,也可以私聊奶爸~
微信扫一扫
微信扫一扫
关注微信
客服热线
奶爸保

