随着人均寿命的延长和人口老龄化的趋势日益加剧,如何确保晚年生活的安稳与富足,成为了每个人都不得不面对的重要问题。
而新华人寿推出的快享福养老年金险3号,作为一款快返型年金险产品,为那些希望快速领取年金的人们提供了一个值得考虑的养老规划新选择。
接下来,就让我来为大家详细介绍一下这款快享福养老年金险3号。
一、新华人寿快享福年金险怎么样?
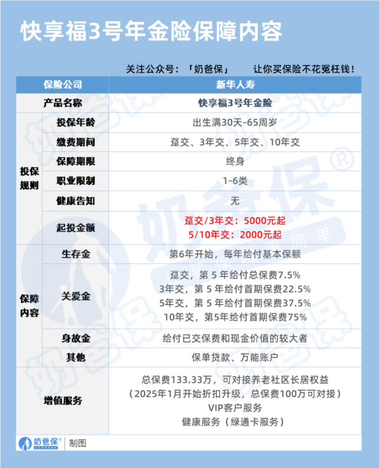
快享福养老年金险3号是一款专为出生满30天至65周岁人群设计的终身养老保障产品。
这款年金险提供了多种缴费期限选择,包括趸交、3年交、5年交和10年交,以满足不同投保人的需求。
投保门槛方面,快享福养老年金险3号显得非常亲民。
趸交和3年交的起投金额仅为5000元,而5年交和10年交的起投金额更是低至2000元。
这样的设计使得更多人群能够轻松拥有这份养老保障。
此外,该险种对职业类别没有严格限制,1-6类职业均可投保,且无需进行健康告知、健康询问和体检等繁琐流程,投保过程简便快捷。
在保障内容方面,快享福养老年金险3号同样表现出色。
保单满6年后,被保险人可以每年领取一笔年金,金额为基本保额,且领取期限与生命等长,为晚年生活提供了稳定的经济来源。
除了年金领取外,保单第5年被保险人还可以领取一笔关爱金。
关爱金的给付标准根据缴费期限而定,趸交给付总保费的7.5%,3年交给付首期保费的22.5%,5年交给付首期保费的37.5%,10年交则在第5年给付首期保费的75%。
若被保险人在保障期内不幸身故,快享福养老年金险3号将按照合同实际交纳的保费与现金价值二者中的较大者给付保险金,为家人提供经济上的支持。
此外,该险种还提供了保单贷款和指定第二投保人等权益,增强了保单的灵活性。
被保险人可以在需要资金周转时通过保单贷款功能获取一定的资金支持;而指定第二投保人则可以在一定程度上保障保险合同的权益传承和稳定性。
值得一提的是,当总保费达到200万元时,被保险人还可以享受新华养老社区的长居权益和5年期系列护理服务,进一步提升养老生活的品质和保障。
二、新华人寿快享福年金险收益如何?
30岁的袁女士,深知未来养老保障和资产规划的重要性,经过深思熟虑和多方比较后,最终决定投保快享福养老年金险3号。
她选择了每年缴纳5万元保费,计划连续缴纳3年,总计投入15万元,为自己的未来打下坚实的经济基础。
根据保险合同的约定,保单第6年年初,袁女士将领取到一笔11250元的关爱金,这是对她坚持投保的一份回馈。
而保单满6年后,她每年都将领取到3590元的年金,这笔稳定的收入将为她的生活提供额外的经济支持,让她的未来更加有保障。
当袁女士步入退休年龄后,这笔年金将成为她养老收入的重要补充,确保她能够享受高品质的晚年生活。
同时,随着时间的推移,快享福养老年金险3号的现金价值也将不断增长,为她的资产保值增值提供有力支持。
值得一提的是,在保单第4年,该保单的现金价值就已经达到了15.362万元,超过了袁女士已交的保费,实现了资金的快速回本。
此后,保单的现金价值与已交保费的总额保持相对稳定,相当于袁女士的本金得到了保全,而她每年领取的年金则类似于银行给予的利息收入。
在保单持有过程中,如果袁女士遇到资金周转困难,她还可以选择通过减保或保单贷款等方式获取现金价值,灵活应对各种财务需求。
此外,即便在保险合同有效期内袁女士不幸身故,她的受益人也将获得一笔保险金,为家人的未来提供一份经济保障。
总的来说,通过投保快享福养老年金险3号,30岁的袁女士为自己的未来提供了一份全面而坚实的保障。
无论是应对突发的身故风险,还是为养老生活进行规划,这份保险都将发挥重要的作用。
同时,袁女士还可以根据自身的财务状况和需求,灵活运用产品的各项功能,实现资产的保值增值,让自己的未来更加美好。
三、奶爸总结
在充满不确定性的未来,投保快享福养老年金险3号就像为晚年生活筑起了一道坚实的防线。
它提供了稳定的现金流机制,确保我们在年老体衰时能够拥有经济上的支撑,无需担忧生活费用问题。
如果您想了解更多,欢迎关注奶爸保!
奶爸也汇总了几款优质的年金险产品:

1、固收型年金险
推荐大富翁6.0,出自富德生命人寿。
目前市场少有有保证领取的年金险,安全感十足:
方案一保证领取25年;方案二保证领取已交保费。
到80岁还有一笔祝寿金到账,领100%保费,基本不少朋友以后都有机会拿到。
活多久领多久,提供细水长流的现金流:
30岁女性,5年交,年交10万,投保方案二,55岁每年都能领18930元。
【适用人群】
有养老补充需求、看中保证领取的朋友。
2、快返型年金险
推荐3款产品:蛮好的人生2025、星颐朱雀版分红型和悦活人生B款分红型。
前面一款是固收型,后面两款是分红型。
这3款产品,最快第5年起就可以开始领钱了。
以30岁女性,5年交,年交10万为例子:
蛮好的人生2025计划一:第5年领10500元;第6年~74年领9690元;
星颐朱雀版分红型:保证最低可领7992元/年;叠加分红有机会领7992~50311元/年;
悦活人生B款分红型:第5~9年保证领4290元;第10~74年则是8580元;叠加分红有机会领4290~83824元。
可以说,
蛮好的人生2025领取是非常稳定的,收益IRR在1.8%左右。
星颐朱雀版分红型保证领取高,且前期现价增长非常快!
保单第10年,收益IRR为2.129%,最高有机会超过3%!
悦活人生B款分红型,前面9年领取不高,第9年后是翻倍领取,先低后高,
且产品分红也很大方。
保单第10年,收益IRR为2.136%,最高接近3%!
【适用人群】
这3款产品可以这么选:
看中大保司、追求稳定领取,推荐蛮好的人生2025;
看中总体领取水平较高,推荐星颐朱雀版分红型;
看中养老社区、希望后面可以多领一些的朋友,推荐悦活人生B款分红型。
想要了解产品详细信息的朋友,也可以私聊奶爸~
微信扫一扫
微信扫一扫
关注微信
客服热线
奶爸保

