作为家庭的核心,孩子的健康保障始终是父母心头的大事。
在重疾险产品层出不穷的今天,信美相互达尔文宝贝计划12号凭借其独特的全球理赔优势和全面的保障责任,成为不少家长关注的焦点。
但在投保前,大家最关心的莫过于两个问题:这款产品理赔难不难?那些丰富的可选责任,到底该怎么选?要回答这些问题,我们需要先从重疾险理赔的底层逻辑说起,
再一步步拆解这款产品的设计巧思。
一、达尔文宝贝计划12号理赔难度大吗?
重疾险的理赔,本质上是保险公司按照合同约定,对被保险人确诊特定疾病后进行的经济补偿。在传统认知里,重疾险理赔常被认为是门槛高、流程繁。这背后有几个常见的痛点:
一是资料准备繁琐,需要提供诊断证明、病理报告、住院记录等一系列文件,一旦缺失就可能延误理赔;
二是地域限制明显,很多国内重疾险仅支持在境内理赔,若孩子在境外留学、旅行时患病,理赔流程会变得异常复杂;
三是条款理解难度大,部分产品对疾病定义、赔付条件的表述较为晦涩,容易让投保人在理赔时产生纠纷。这些痛点,本质上是传统重疾险在设计时对跨境场景和用户体验的考量不足。
达尔文宝贝计划12号的全球理赔功能,正是为了破解这些痛点而生。

它支持全球240多个国家和地区的理赔服务,无论是孩子在国内成长,还是未来赴海外求学、旅行,都能享受到一致的保障。
在投保环节,它支持10种不同类型的证件,包括身份证、户口本、出生证、外籍护照、港澳台居民来往内地通行证等,这意味着无论孩子的身份是中国公民还是外籍人士,都能轻松投保。
更重要的是,虽然全球理赔责任未直接写入合同条款,但信美相互已在官方渠道明确了境外理赔的相关说明,并承诺后续会在APP上输出更详细的理赔指引,这为跨境理赔提供了坚实的官方背书。对于经常需要带孩子跨境出行,或者计划让孩子未来在海外发展的家庭来说,这种全球理赔的灵活性,是其他传统重疾险难以比拟的。
它打破了地域的壁垒,让保障真正跟着孩子走,无论孩子身处世界哪个角落,一旦遭遇重疾风险,都能及时获得经济支持,无需再为跨境理赔的繁琐流程而焦虑。
二、达尔文宝贝计划12号可选责任怎么选?
达尔文宝贝计划12号提供的可选责任,每一项都有其明确的保障功能和适用场景,
家长需要结合自身情况理性选择。

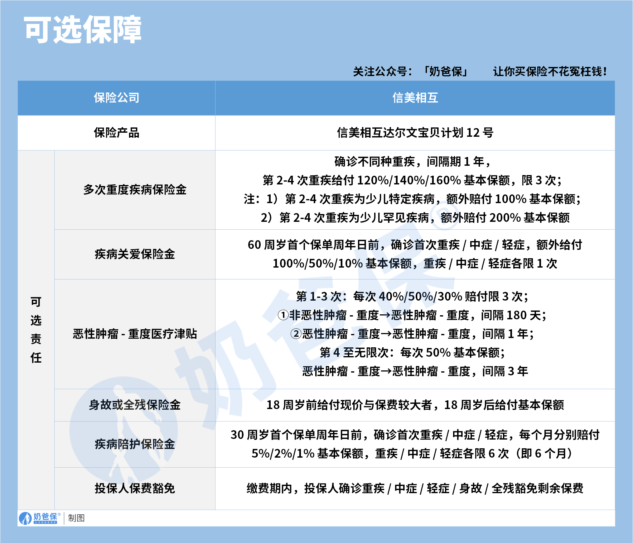
多次重度疾病保险金,是针对重疾复发、转移或新发的保障升级。
它约定确诊不同种重疾间隔期为1年,第2到4次重疾分别赔付120%、140%、160%的基本保额,最多可赔付3次。如果第2到4次重疾为少儿特定疾病,还可额外赔付100%基本保额;若为少儿罕见疾病,则额外赔付200%基本保额。
这项责任适合有家族重疾病史,或者担心孩子未来重疾复发风险较高的家庭。
对于那些希望孩子在多次重疾打击下仍能获得充足经济支持的家长来说,多次重疾赔付的设计,无疑让保障更具韧性。
疾病关爱保险金,则聚焦于孩子成长关键期的保障强化。
它约定在60周岁前的首个保单周年日前,确诊首次重疾、中症或轻症,可额外赔付100%、50%或10%的基本保额,且重疾、中症、轻症各限1次。
60岁前是人生中家庭责任最重的阶段,孩子成年后需要承担起赡养父母、抚养子女的责任,此时若遭遇重疾,对家庭的经济冲击会更大。
这项责任相当于为孩子的人生关键期加了一道杠杆,让保障力度在最需要的时候翻倍,有效缓解家庭的经济压力。
恶性肿瘤重度医疗津贴,是针对癌症这一头号健康杀手的专项保障。
它约定第1到3次分别赔付40%、50%、30%的基本保额,赔付3次;
若为非恶性肿瘤重度转为恶性肿瘤重度,间隔期为180天;
若为恶性肿瘤重度复发、转移,则间隔期为1年;
第4次及以后每次赔付50%基本保额,且恶性肿瘤重度转为恶性肿瘤重度的间隔期为3年。癌症的治疗往往是一个长期的过程,手术、化疗、靶向药等费用高昂,且容易复发。
这项责任能够持续为癌症治疗提供经济支持,避免家庭因长期治疗而陷入财务困境,适合有癌症家族史,或者希望加强癌症专项保障的家庭。
身故或全残保险金,兼顾了保障与传承的功能。
疾病陪护保险金,是为了缓解家长在孩子患病期间的收入损失而设计的。
它约定在30周岁前的首个保单周年日前,确诊首次重疾、中症或轻症,每个月分别赔付5%、2%或1%的基本保额,重疾、中症、轻症各限6次,即最多赔付6个月。孩子患病后,家长往往需要放下工作全程陪护,这期间的收入损失会给家庭带来不小的压力。
这项责任相当于为家长提供了一份陪护工资,让他们能够更安心地照顾孩子,无需为经济来源而焦虑,特别适合双职工家庭。
投保人豁免保险金,则是为家庭经济支柱量身打造的保障。
它约定在缴费期内,若投保人确诊重疾、中症、轻症,或身故、全残,即可豁免剩余保费,孩子的保障继续有效。
对于很多家庭来说,家长是经济来源的核心,一旦家长遭遇风险,不仅家庭收入会中断,孩子的保费也可能成为负担。这项责任让家长在为孩子投保时,无需担心自己的风险会影响孩子的保障,是家庭保障体系中不可或缺的一环。
三、奶爸总结
对于家长来说,为孩子选择重疾险,本质上是在为未来的不确定性做准备。
达尔文宝贝计划12号凭借其全球理赔的独特优势和灵活的可选责任,
为孩子的健康成长提供了一个全方位的保障方案。在选择可选责任时,家长需要结合家庭的经济状况、健康史和未来规划,理性判断哪些责任是必需,哪些是锦上添花。
如果家庭经济条件允许,且希望为孩子提供更全面的保障,那么多次重疾、疾病关爱金、恶性肿瘤医疗津贴等责任都是值得考虑的;
如果家庭预算有限,那么优先配置基础保障,再根据需求逐步添加可选责任,也是一种稳妥的选择。
无论如何,保障的核心始终是适合,只有贴合家庭实际情况的保险配置,才能真正发挥其应有的作用。
在这个充满不确定性的时代,为孩子搭建起一道坚实的健康保障防线,是每一位家长的责任与心愿。
而达尔文宝贝计划12号,无疑是实现这一心愿的可靠选择之一。
奶爸也给大家推荐几款优质的重疾险产品:
1、君龙人寿超级玛丽15号
第一,结节保障超全面
自带保障在原有肺结节基础上,拓展到乳腺/甲状腺结节,范围更广了。
可以说是目前市场上,少有的三大高发结节都有保障的产品。
第二,癌症保障丰富
超玛15号的癌症保障,从早期到晚期,都安排得妥妥的。
本身自带癌症拓展金,
首次确诊原位癌/轻度癌症后,确诊恶性肿瘤—重度,额外赔50%。
如果觉得不够,还可以附加以下保障:
癌症津贴或癌症多次赔(二选一):间隔一定周期后,可以赔一笔钱用于癌症持续治疗,癌症津贴有次数限制,多次赔则不限次数。
癌症重度特药治疗金:确诊癌症后需要吃高价特药,做过相关手术可以赔50%保额。

第三,重疾多次赔灵活选
重疾多次赔可以按需选择:
65周岁版,要求是65岁前确诊,额外赔2次,每次赔120%保额;
另一版则是不限年龄,额外赔2次,每次赔120%保额。

同种不同种都赔,且同种间隔周期短,只要2年
像心脏病术后复发了也能保,不用怕赔过一次就没保障了。
【适合人群】
看中结节、癌症保障,预算不多的朋友。
2、复星联合达尔文12号
第一,自带意外重疾额外赔和住院津贴。
前者因为意外导致首次重疾,可多赔35%基本保额。
等于一张保单覆盖重疾+意外,且是保至终身的双重保障!
后者在60周岁前未发生重疾,60岁后确诊,每天给付0.1%基本保额作为住院津贴。
人一辈子不一定会得重疾,但60岁后难免因小病小痛住院,
达尔文12号这个保障,可以让不确定的赔付变得更确定。
不过,这里需要注意的是,如果后续重疾/身故/全残,
会扣掉累计已给付的住院津贴金额后,再赔付。
第二,可选责任丰富
达尔文12号多重附加保障:
重疾多次赔:分65周岁版和终身版(二选一),满足多种人群需要;
重疾保费补偿:缴费期内发生重疾返还保费,实现“重疾免单”;
疾病关爱金/顶梁柱关爱保险金:家庭责任最重阶段赔更多;
癌症津贴:癌症间隔一定周期就能获得一笔理赔金。
第三,理赔门槛更低
5种特定重疾(如严重心肌炎)、原位癌、癌症津贴赔付,都比同类产品更宽松。
【适合人群】
看重理赔门槛、重疾返还保费的朋友
3、复星联合医联有盟
第一,轻中症保障灵活
必选保障是重疾,像轻中症保障、身故保障,可以加钱获得。
如果预算有限,也可以只买个重疾,先把大病保障做好;
如果预算多一点,建议大家还是要附加轻中症保障。
第二,自带一般医疗金
医联有盟自带医疗金,非常实用:
保单前5年,每年提供报销额度=0.5%*保额,100%报销,
未用完可累计,终身有效,身故/全残一次性赔剩余额度!

像买药、体检、看牙等日常开支,都能用上。
可以说是实打实把钱返还给客户使用!
第三,健康告知非常宽松
健康告知只有4条:
比如过去1年内的检查异常、是否有被医生建议住院或手术;
过去2年内的手术情况以及过去5年内的疾病情况。
针对非常高发的甲状腺/乳腺/肺结节,没有问询是否有进行手术,也没有问询是否多发,
只要结节等级在3级以内,结节直径符合要求,就有机会标体承保!
就连癌症,如果5年前已经治愈,没有复发和转移,
同时不涉及其他健康告知,也有机会投保!
【适合人群】
有健康异常的、注重就医资源和健康管理,看中产品实用性的朋友。
4、瑞华健康华佗1号康泰版
第一,基础保障扎实
轻中重疾保障都涵盖了,且轻症+中症赔付次数共7次,
目前市场上赔付次数算比较高的。
且重疾赔完,轻中症不分组还能继续赔,
不分组的好处就在于,赔付规则更宽松。
第二,性价比高
同样50万保额,保终身,基础保障,分30年交,
30岁人群投保华佗1号康泰版,比超级玛丽和达尔文便宜100元/年!
30年下来立省3000块!
第三,可选保障丰富
如果预算比较多,还可以附加:
重疾多次赔、疾病关爱金、癌症津贴、重疾保费补偿金和身故保障。
都是目前市场上热门可选保障内容,实用性强。
【适合人群】
追求高性价比、看中基础保障全面的朋友。
微信扫一扫
微信扫一扫
关注微信
客服热线
奶爸保

