在面对日益增长的医疗费用和健康风险时,拥有一份全面的医疗保障显得尤为重要。
众安保险推出的尊享e生2025百万医疗险,作为市场上备受瞩目的保险产品,以其高达百万的保额和广泛的覆盖范围,为消费者提供了强有力的健康守护。
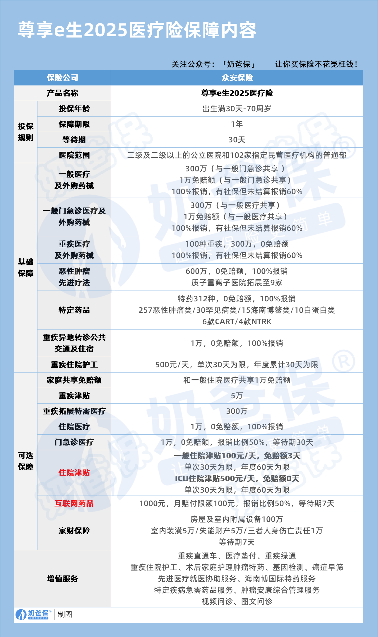
下面奶爸来给大家详细介绍一下。
一、尊享e生2025百万医疗险升级了哪些保障?
先来看看尊享e生2025百万医疗险的保障内容表格:

1、外购药和医疗器械保障
全面放开外购药和医疗器械的保障范围,实现0免赔额和100%赔付,有效减轻了被保人的经济负担。
2、私立医院覆盖
在原有医疗机构基础上,尊享e生2025百万医疗险特别扩展了私立医院的覆盖范围,
目前有102家私立医院被纳入保障范围,为被保人提供了更广泛的就医选择。
3、质子重离子治疗
新增6家指定医院,提供0免赔额,责任内最高赔付100%,为癌症被保人提供了先进的治疗技术,增加了康复的可能性。

4、特药保障
特药保障覆盖了312种特药,对指定特药保持100%理赔,最高限额600万,显著缓解了被保人的经济压力。
5、核保规则放宽
核保规则的宽松化,为被保人提供了更好的理赔机会和长期稳定的便利。
6、私人健康管家服务
尊享e生2025百万医疗险还提供一对一的私人健康管家服务,
全流程理赔辅助和全病程陪护,增强了被保人的就医体验。
7、增值服务
尊享e生2025百万医疗险的增值服务也是相当优秀,

包括视频问诊、癌症早筛、体检优惠等就诊前服务,以及重疾绿通、医疗垫付、恶性肿瘤先进治疗就医协助等就诊中服务,
术后家庭护理、重大疾病住院护工等就诊后服务,为被保人提供了全方位的健康管理。
总的来说,
尊享e生2025百万医疗险的升级,不仅在保障范围和力度上有所增强,更在服务上进行了全面的提升,体现了对被保人需求的深刻理解和关怀。
二、尊享e生2025百万医疗险一年多少钱?
尊享e生2025百万医疗险的价格因多种因素而异。

首先,有无社保是影响价格的重要因素之一。
以有社保为例,0 - 4岁的孩子保费为796元,随着年龄增长,保费逐渐变化,如21 - 25岁约245元,31 - 35岁约403元,到66 - 70岁则高达3114元。
而无社保投保时,价格普遍大幅上升,0 - 4岁需1659元,66 - 70岁更是高达11199元。
此外,家庭投保还有优惠政策,2人投保可享9.5折,3人9折,4人8.5折,5人及以上8折,这为家庭投保提供了一定的经济实惠。
同时,若上一年度无理赔,次年保费可享受原价格95%的优惠,这在一定程度上鼓励了投保人保持良好的健康状况和理赔记录。
总体而言,尊享e生2025百万医疗险的价格较为灵活,投保人可根据自身年龄、社保情况以及家庭投保等因素综合考量,选择最适合自己的投保方案和保费支付方式。
三、奶爸总结
无论是外购药、医疗器械的全面放开,还是私立医院的重点扩展,
都体现了尊享e生2025百万医疗险在保障范围和就医选择上的不断拓展和优化,
也能让被保人在面对疾病时有更多的治疗选择和经济支持,真正做到了全方位守护客户的健康与财富。
奶爸也给大家推荐几款可长期续保的医疗险产品:

1、人保金医保3号
✅【特点】
保证续保20年:续保条件优秀,保证续保期间,无论产品停售还是身体变差都不影响续保
理赔门槛低:核心主险年免赔额支持无理赔递减至7000元,同时,还支持附加0元免赔医疗保险金,即便感冒、发烧住院治疗,也可以报销
保障力度更全:除基础保障外,还能附加院外特药医疗、外购药械,重疾住院津贴、轻中症关爱金、特定疾病及意外失能和恶性肿瘤失能保障等,非常全面。
增值服务全,就医体验更好:有重疾住院绿色通道、手术安排、住院垫付、院内照护、居家护理和特药服务等,都非常实用。
✅【不足】
部分责任不保证续保,比如外购药械费用医疗保险金,目前是1年期。
✅【适合人群】
追求长期医疗保障、更全面保障,注重院外特药保障的人群
2、金医保少儿长期医疗险
✅【特点】
保证续保时间长:保证续保至18周岁,最长保证续保18年
基础保障扎实、增值服务丰富:一般+重疾医疗保额高达800万,包含就医绿通、住院垫付、线上问诊等多种增值服务
提供院外恶性肿瘤特定药品费用医疗保障:包含157种特药(含2种CAR-T用药疗法),保额高达400万
支持多孩投保,最高享9折:为两位子女投保享95折、为三位及以上子女投保享9折
✅【不足】
可附加的特定疾病门(急)诊医疗责任不保证续保
✅【适合人群】
少儿群体,费率优势明显,追求免赔额低的人群
3、蓝医保长期医疗
蓝医保和另一款产品医享无忧的保障内容差不多,这里只介绍蓝医保:
✅【特点】
保证续保20年:稳定性强,适合老年人、免疫力低的人群投保
健康服务升级:可选特定药品保障,特药清单拓展至162种,34项健康管理服务全新升级
保障内容丰富:除一般、重疾医疗,还保障55种中轻症特定疾病,给付1万元重大疾病关爱保险金
可选保障升级:除原来的特定疾病特需医疗、个人重大疾病保险两项可选责任外,新增了附加住院津贴以及附加失能收入损失保险金,都是保证续保20年
保费可优惠:2位及以上同时投保即可享受家庭保单的95折优惠
免赔额低:三项医疗保障共享免赔额,赔付概率更高
✅【不足】
重疾医疗有免赔额,对重大疾病理赔不够友好
✅【适合人群】
追求保障全面、高性价比,或者追求长期医疗保障的中老年群体
4、蓝医保(好医好药版)长期医疗
✅【特点】
投保、理赔门槛低:最高支持70周岁投保,无理赔免赔额可最低减至5000元
保障全面:包含一般医疗、55种特定疾病、120种重疾、质子重离子治疗等
外购药及器械全面开放,不限清单:必选责任还多了外购药械、特需医疗,可报销的范围和就医体验也更高一些
可选保障丰富:新增120种重疾保险金、住院补偿金、门诊保险金、重疾特需保险金四大附加保障
家庭单优势明显:家庭单最高可享85折优惠
✅【适合人群】
追求长期医疗保障的中老年群体,以及追求癌症特药保障的人群
5、星相守长期医疗险
✅【特点】
保证续保20年:不管是计划一,还是计划二(特需医疗),都保证续保20年,尤其是计划二,在市场来看还是非常稀缺的
保障全面:包含一般医疗、轻中症、120种重疾、多种增值服务等,且支持住院前后45天门急诊,比同类产品时间更长
免赔额可选:两个计划都可以根据实际情况,选择0免赔或1/1.5/2万免赔额,且连续多年无理赔,免赔额最高下调5000元,更容易得到赔付
外购药不限清单:符合一般医疗、轻中症医疗和重疾医疗责任下的外购药,没有具体清单限制,且可报手术机器人费
可选保障丰富:可附加门急诊、重疾补充关爱金、重疾住院/监护病房津贴等,非常实用
✅【不足】
50岁后保费上涨幅度较大。
✅【适合人群】
追求高性价比、看中免赔额低,注重外购药械保障和就医体验的人群
6、好医保-长期医疗(标准版)
✅【特点】
保证续保20年:保证续保期内,续保无需审核,身体变差或理赔过都能续保
保障全面:基础的医疗保障都有,还有实用的增值服务,包括就医绿通、垫付服务等
疾病保障好:提供了1万元的重疾津贴和200万的特药保障,特药清单拓展至197种,还可附加癌症赴日医疗
健康告知宽松:没有问询到2年内体检异常情况
✅【不足】
一般医疗和重疾医疗共享保额和免赔额,特药保障有1万免赔额,且只能报销90%
需要在支付宝平台上自助投保,要仔细阅读健康告知要求
✅【适合人群】
追求更长保证续保时间,更全面的增值服务,身体状况一般的中年群体
7、平安长相安2号长期医疗
✅【特点】
投保、理赔门槛低:最高支持70周岁投保,支持给配偶父母投保,无理赔免赔额可最低减至5000元
基础保障全面:外购药、质子重离子、特殊门诊费用等皆可保障,还新增了指定疾病康复医疗责任、基因检测责任;
另外,特药从157种扩展至188种,含3种Cat-T
可选保障丰富:新增院外重疾药品(不限药品清单)、重大疾病确诊、特定疾病特需医疗三大附加保障
家庭单优势明显:2人即可成家庭单,最高可享85折优惠,家庭单可共享免赔额
增值服务强大:支持“9+1”健康服务权益
包括门诊/住院协助、暖心陪诊、院内护工看护、出院交通安排及陪同等,帮助患者更好地应对疾病带来的困扰
✅【适合人群】
追求长期医疗保障的中老年群体,家庭共同投保,注重投保、理赔门槛低的人群
8、全医保免健告医疗险(保证续保)
✅【特点】
投保、理赔门槛低:没有健康告知,带病也能买,且社保内免赔额为5000元,比一般产品还要低
保证续保5年:市面上少有的免健告,还有保证续保的产品,投保后不管身体变差还是理赔过,5年内不用担心保障中断
保障全面:除一般住院、重疾住院保障外,还有特药、质子重离子及特定外购药械保障
可扩展私立医院:就医范围除二级公立医院普通部外,还支持特定私立医院专科就诊
✅【适合人群】
带病投保、看中保证续保且保障全面的人群
微信扫一扫
微信扫一扫
关注微信
客服热线
奶爸保

