2023年,国家卫健委数据显示,我国癌症新发人数突破480万,心脑血管疾病年轻化趋势加剧,一场重疾足以掏空普通家庭多年积蓄。
与此同时,重疾险成为抵御风险的核心工具,但市面产品鱼龙混杂,保费差距悬殊。
近期,太平洋人寿推出的“阿基米德重疾险”,以其全面保障和创新特色脱颖而出。
它不仅覆盖多种重疾,还提供额外的特定疾病保障,对于质子重离子医疗也有保障。
下面奶爸就来剖析这款产品,看看它是如何解决“看病贵”与“治疗难”难题。
一、太平洋阿基米德重疾险亮点有哪些?
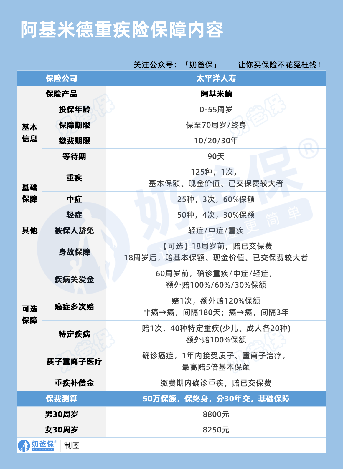
先来看看太平洋阿基米德重疾险的保障内容表格:

下面奶爸给大家总结其亮点:
1、中轻症赔付灵活
行业内中症赔付比例大多为50%,而太平洋阿基米德重疾险直接提升至60%
若保额为50万,中度脑炎后遗症可获赔30万,比多数同类产品多出5万元。
在轻症保障上,其赔付比例达到30%,且赔付4次。
2、癌症二次赔付贴合治疗周期
太平洋阿基米德重疾险的癌症二次赔付设定为间隔3年,赔付120%保额。
即首次确诊癌症满3年后,无论出现复发、转移还是新发癌症,都能再次获赔。
以50万保额为例,累计最高可获赔110万。
对比行业主流产品,如中国人寿康宁尊享2024,其癌症二次赔付需间隔5年。
而国家癌症中心数据显示,癌症患者3年复发率超40%,3年间隔期更贴合实际治疗周期,能为患者提供更及时的经济支持。
3、特定疾病双倍赔付
该产品涵盖40种特定疾病,可额外赔付100%保额。

少儿特疾覆盖白血病、重症手足口病等,若投保50万保额,确诊即可获赔100万;
成人特疾针对严重冠心病、肺淋巴管肌瘤病等高发重疾,同样赔付翻倍。
据国家心血管病中心数据,严重冠心病患者5年复发率达48%,双倍赔付能够较好地覆盖多次治疗所需费用。
二、太平洋阿基米德重疾险价格贵吗?
奶爸以30岁人群投保30万保额、保终身、分30年缴费为例,测算了产品的保费:

只选择基础责任,
男性每年保费5280元,女性每年保费4950元,适合预算有限,希望先获得基础重疾保障的人群。
附加癌症二次赔后,
男性每年保费涨至6840元,涨幅29%,女性每年保费6480元,涨幅31%
相比之下,同类产品癌症二次赔的溢价普遍超过35%,这款在价格上更具优势。
如果希望在重疾保障基础上兼顾身故保障,可以附加身故保障。
相比基础责任,保费有较大幅度增加。
男性年保费涨到7830元,女性为7080元。
如果追求全面且充足保障,可以附加除了身故保障外的其他可选保障,
男性每年保费是8880元,女性是8460元,适合经济条件相对较好的人群。
总体来看,阿基米德重疾险通过不同的责任组合,提供了多样化的保费选择。
预算有限的人群可以只选择基础责任;
关注身故保障、癌症多次赔付、重疾多次赔付、疾病关爱金等不同方面的人群,可根据自身需求和经济状况灵活搭配。
三、奶爸总结
太平洋阿基米德重疾险凭借“中症60%高赔付”与“癌症3年二次赔”两大特色,
命中医疗保障痛点,同时基础责任下女性每年保费4950元的价格也很有竞争力,是健康人群的优质之选。
然而,对于患有肺结节、乙肝大三阳等疾病的人群,该产品健康告知相对严格,建议关注核保更宽松的人保i无忧3.0
奶爸也给大家推荐几款优质的重疾险产品:
1、君龙人寿超级玛丽15号
第一,结节保障超全面
自带保障在原有肺结节基础上,拓展到乳腺/甲状腺结节,范围更广了。
可以说是目前市场上,少有的三大高发结节都有保障的产品。
第二,癌症保障丰富
超玛15号的癌症保障,从早期到晚期,都安排得妥妥的。
本身自带癌症拓展金,
首次确诊原位癌/轻度癌症后,确诊恶性肿瘤—重度,额外赔50%。
如果觉得不够,还可以附加以下保障:
癌症津贴或癌症多次赔(二选一):间隔一定周期后,可以赔一笔钱用于癌症持续治疗,癌症津贴有次数限制,多次赔则不限次数。
癌症重度特药治疗金:确诊癌症后需要吃高价特药,做过相关手术可以赔50%保额。

第三,重疾多次赔灵活选
重疾多次赔可以按需选择:
65周岁版,要求是65岁前确诊,额外赔2次,每次赔120%保额;
另一版则是不限年龄,额外赔2次,每次赔120%保额。

同种不同种都赔,且同种间隔周期短,只要2年
像心脏病术后复发了也能保,不用怕赔过一次就没保障了。
【适合人群】
看中结节、癌症保障,预算不多的朋友。
2、复星联合达尔文12号
第一,自带意外重疾额外赔和住院津贴。
前者因为意外导致首次重疾,可多赔35%基本保额。
等于一张保单覆盖重疾+意外,且是保至终身的双重保障!
后者在60周岁前未发生重疾,60岁后确诊,每天给付0.1%基本保额作为住院津贴。
人一辈子不一定会得重疾,但60岁后难免因小病小痛住院,
达尔文12号这个保障,可以让不确定的赔付变得更确定。
不过,这里需要注意的是,如果后续重疾/身故/全残,
会扣掉累计已给付的住院津贴金额后,再赔付。
第二,可选责任丰富
达尔文12号多重附加保障:
重疾多次赔:分65周岁版和终身版(二选一),满足多种人群需要;
重疾保费补偿:缴费期内发生重疾返还保费,实现“重疾免单”;
疾病关爱金/顶梁柱关爱保险金:家庭责任最重阶段赔更多;
癌症津贴:癌症间隔一定周期就能获得一笔理赔金。
第三,理赔门槛更低
5种特定重疾(如严重心肌炎)、原位癌、癌症津贴赔付,都比同类产品更宽松。
【适合人群】
看重理赔门槛、重疾返还保费的朋友
3、复星联合医联有盟
第一,轻中症保障灵活
必选保障是重疾,像轻中症保障、身故保障,可以加钱获得。
如果预算有限,也可以只买个重疾,先把大病保障做好;
如果预算多一点,建议大家还是要附加轻中症保障。
第二,自带一般医疗金
医联有盟自带医疗金,非常实用:
保单前5年,每年提供报销额度=0.5%*保额,100%报销,
未用完可累计,终身有效,身故/全残一次性赔剩余额度!

像买药、体检、看牙等日常开支,都能用上。
可以说是实打实把钱返还给客户使用!
第三,健康告知非常宽松
健康告知只有4条:
比如过去1年内的检查异常、是否有被医生建议住院或手术;
过去2年内的手术情况以及过去5年内的疾病情况。
针对非常高发的甲状腺/乳腺/肺结节,没有问询是否有进行手术,也没有问询是否多发,
只要结节等级在3级以内,结节直径符合要求,就有机会标体承保!
就连癌症,如果5年前已经治愈,没有复发和转移,
同时不涉及其他健康告知,也有机会投保!
【适合人群】
有健康异常的、注重就医资源和健康管理,看中产品实用性的朋友。
4、瑞华健康华佗1号康泰版
第一,基础保障扎实
轻中重疾保障都涵盖了,且轻症+中症赔付次数共7次,
目前市场上赔付次数算比较高的。
且重疾赔完,轻中症不分组还能继续赔,
不分组的好处就在于,赔付规则更宽松。
第二,性价比高
同样50万保额,保终身,基础保障,分30年交,
30岁人群投保华佗1号康泰版,比超级玛丽和达尔文便宜100元/年!
30年下来立省3000块!
第三,可选保障丰富
如果预算比较多,还可以附加:
重疾多次赔、疾病关爱金、癌症津贴、重疾保费补偿金和身故保障。
都是目前市场上热门可选保障内容,实用性强。
【适合人群】
追求高性价比、看中基础保障全面的朋友。
微信扫一扫
微信扫一扫
关注微信
客服热线
奶爸保

