很多朋友在挑选年金险的时候,都希望产品领得早+领得多+领得久。
常规的年金险,每年领取的金额是挺高的,
但领取时间又太晚了点,最早女性55岁、男性60岁起领。
快返型年金险,领取倒是挺早的,
但一般领取金额也不会很高,毕竟现金价值增长时间有限。
最近复星保德信新出的——信星颐2.0年金险或许可以满足大家这个需求。
一起来看看这款产品的具体情况!
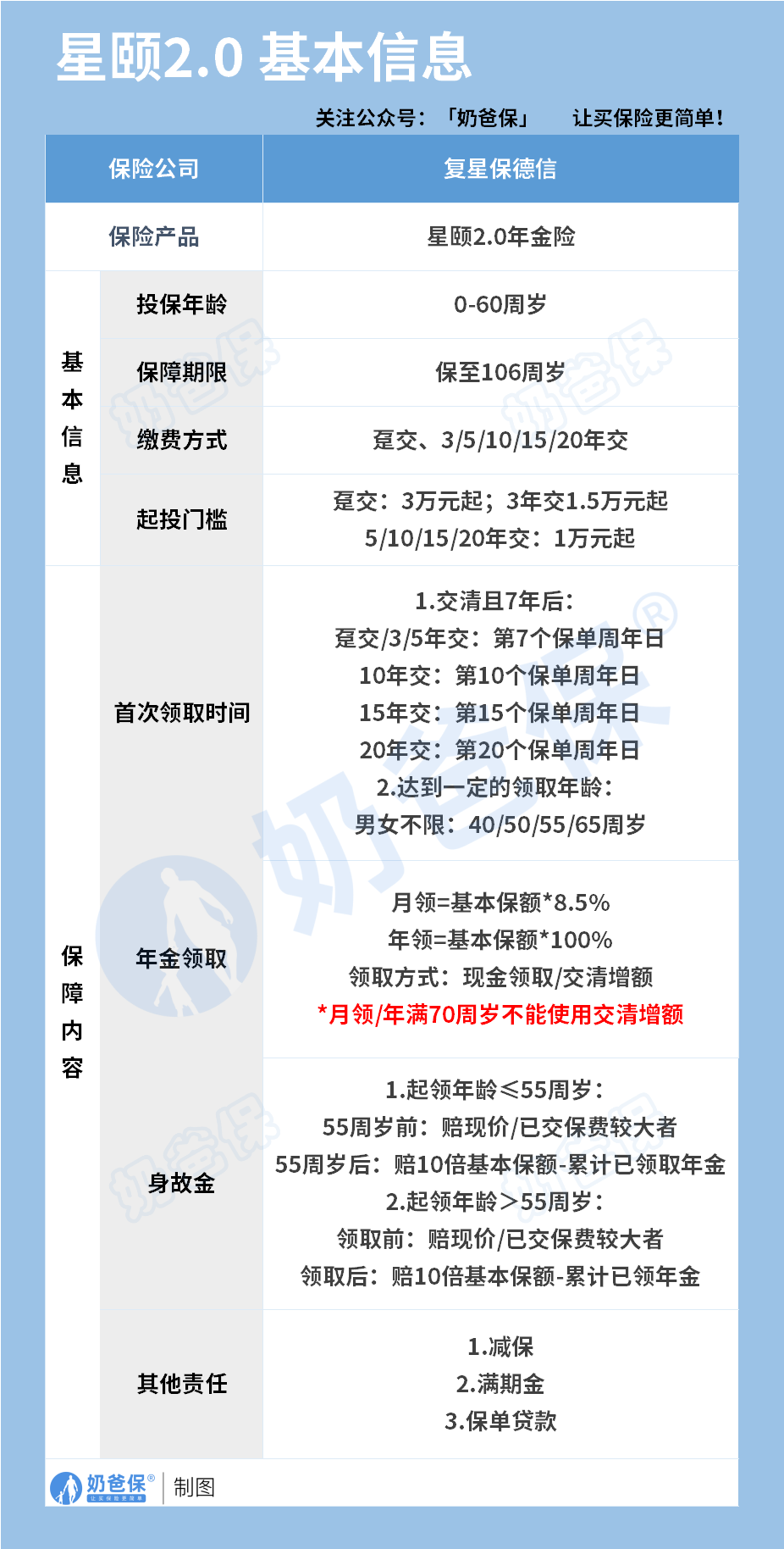
一、复星保德人寿信星颐2.0年金险亮点
奶爸汇总了复星保德人寿信星颐2.0年金险保障内容:

复星保德人寿信星颐2.0年金险投保门槛非常低:
没有健康告知,得过癌症、脑中风等严重疾病也能买;
1-7类职业都可以投,包括大货车司机、消防员等高危职业人群。
基本上60岁以内人群都能投保这款产品。
重点说一下这几点:
1、起领时间早、领取时间灵活
大多数常规的年金险,最早起领时间通常是55周岁(仅限)女性。
但复星保德人寿信星颐2.0年金险,本身起领时间就非常早:
1/3/5年交:第7个保单周年日,或40/50/55/65周岁
10年交:第10个保单周年日,或40/50/55/65周岁
15年交:第15个保单周年日,或40/50/55/65周岁
20年交:第20个保单周年日,或40/50/55/65周岁
不仅可以当做快返年金险来用,还能当做常规养老金来安排。
更绝的是,复星保德人寿信星颐2.0年金险年金的领取方式分为:现金领取和交清增额,
如果当时钱不够用,就可以照着原来的计划,选择现金领取;
如果当时经济比较宽裕,可以先不领取,
选择交清增额,把领取的年金继续转化成保额,等后续有需要再取出来用。

这样的设计,一来年金领取就非常灵活,
70岁之前,可以通过现金领取or交清增额,实现领取时间选择自由。
举个例子来说:
30岁投保,选择3/5年交,37-70岁任一年龄都可以作为实际开始领取年金的时间。
二来,可以提高未来年金的领取金额,
毕竟钱还继续在账户中增值,未来退休能领到手的钱就更多了。
2、支持减保、现金价值持续终身
一般来说,传统年金险早期的现金价值都比较低,
如果早早取出或者退保,会有一定资金损失。
但复星保德人寿信星颐2.0年金险前期现金价值增长速度就非常快:
30岁男性,年交10万,交5年来说:

保单第7年,现金价值>已交保费,
保单第10年,现金价值达55.6万,比已交保费还多5.6万。
且现金价值持续终身:
领到100多岁还有现金价值。

同时还支持通过减保、保单贷款等,以应对不时之需。
让你在定额定期领取的同时,还有一条灵活取用的终身现金流!
3、增值服务丰富
要知道复星保德人寿信星颐2.0年金险背靠复星联合,它家最显著的优势,就是强大的医疗健康资源。
所以买了复星保德人寿信星颐2.0年金险还能享受全方位的家庭医疗服务,包括:
臻星守护会员权益、福安康护理服务等。
就拿臻星守护会员权益来说,
这里面用的最多是“就医陪诊”和“专家预约”,
热门医院热门医生的号很难挂,复保可以挂,而且速度很快,用过的都说好。
二、复星保德人寿信星颐2.0年金险收益
以30岁男性,年交10万,交5年为例,50岁开始领钱,利益如下:

保单第10年,现金价值达55.6万左右,
此时虽未开始领取,但复利IRR也有1.34%,前期现金价值增长速度非常快。
50岁后,每年可以领32191元,是同类产品中领取算比较高的了。
领到65岁,累计领取515056元,超过累计已交保费,
账户现金价值还有47万多,这笔钱,属于纯赚的了。
到106岁时满期时,还会一次性给321910元,合同结束。
交50万,此时累计领了212多万,翻了4倍多。
看完常规版,我们再看变身版——即交清增额版。
如果到了50岁时,自己收入还不错,不想那么早把钱领出来花,可以选择交清增额,存到60岁再开始领:

50岁前一切照旧,50岁后将应领得32191元拿去购买保额,
以此类推,到60岁时,保额增加到了54043元。
如果需要用钱,就选择停止交清增额,改为领现金,每年领54043元。
领得更多,且也不影响60岁退休,真的非常完美。
累计领到106岁,额外再领一笔54万多的满期金,累计领了250多万元!
三、奶爸总结
复星保德人寿信星颐2.0年金险不管是前期现金价值增长速度,还是年金领取时间,都是非常不错的。
如果你正好有养老规划需求,更看中领取时间灵活,
或者有财富增值、传承需求,不妨考虑一下这款产品。
奶爸也汇总了几款优质的年金险产品:

1、固收型年金险
推荐大富翁6.0,出自富德生命人寿。
目前市场少有有保证领取的年金险,安全感十足:
方案一保证领取25年;方案二保证领取已交保费。
到80岁还有一笔祝寿金到账,领100%保费,基本不少朋友以后都有机会拿到。
活多久领多久,提供细水长流的现金流:
30岁女性,5年交,年交10万,投保方案二,55岁每年都能领18930元。
【适用人群】
有养老补充需求、看中保证领取的朋友。
2、快返型年金险
推荐3款产品:蛮好的人生2025、星颐朱雀版分红型和悦活人生B款分红型。
前面一款是固收型,后面两款是分红型。
这3款产品,最快第5年起就可以开始领钱了。
以30岁女性,5年交,年交10万为例子:
蛮好的人生2025计划一:第5年领10500元;第6年~74年领9690元;
星颐朱雀版分红型:保证最低可领7992元/年;叠加分红有机会领7992~50311元/年;
悦活人生B款分红型:第5~9年保证领4290元;第10~74年则是8580元;叠加分红有机会领4290~83824元。
可以说,
蛮好的人生2025领取是非常稳定的,收益IRR在1.8%左右。
星颐朱雀版分红型保证领取高,且前期现价增长非常快!
保单第10年,收益IRR为2.129%,最高有机会超过3%!
悦活人生B款分红型,前面9年领取不高,第9年后是翻倍领取,先低后高,
且产品分红也很大方。
保单第10年,收益IRR为2.136%,最高接近3%!
【适用人群】
这3款产品可以这么选:
看中大保司、追求稳定领取,推荐蛮好的人生2025;
看中总体领取水平较高,推荐星颐朱雀版分红型;
看中养老社区、希望后面可以多领一些的朋友,推荐悦活人生B款分红型。
想要了解产品详细信息的朋友,也可以私聊奶爸~
微信扫一扫
微信扫一扫
关注微信
客服热线
奶爸保

