复星保德信星颐2.0年金保险是一款可以附加万能账户的产品,让资金有二次增值机会。
作为春节后的首批上线的年金险,复星保德信星颐2.0年金保险保障怎么样呢?用这样的产品作为养老金的补充合适吗?下面我们就对相关问题展开分析。
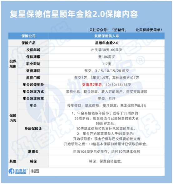
复星保德信星颐2.0年金保险保什么?
年金险适合作为养老补充规划吗?
奶爸总结
一、复星保德信星颐2.0年金保险保什么?
由于复星保德信星颐2.0年金保险还未上线,最终保障请以投保界面和保险条款为准。
下面是奶爸基于现有资料对这款产品的内容进行的整理:
复星保德信星颐2.0年金保险是由复星保德信人寿保险有限公司推出的一款养老保险产品。
作为复星保德信旗下的明星产品,旨在为客户提供稳定的养老收入。
该保险产品通常具有固定的年金领取期限和给付方式,同时可能包含身故保障、现金价值累积等功能。
下面是这款产品的特点:
1. 灵活的领取方式
该产品支持按年或按月领取年金,被保险人可以根据自己的实际需求选择合适的领取方式。这种灵活性使得年金险能够更好地满足不同老年人的养老需求。
而且只要交清保费且满7年后,最早40岁就可以领取年金,对于想要更早享受“退休”生活的人群而言是比较友好的。
2. 对接万能账户
复星保德信星颐2.0年金保险还支持对接万能账户。
这意味着被保险人可以将领取的年金存入万能账户中,享受更高的收益。这种对接方式使得年金险在提供稳定收入的同时,还能够实现资产的增值。
3. 身故保障力度较大
被保人身故最高可以按照10倍基本保额扣除累计领取年金赔付,身故保障力度较大,同时还有10倍基本保额作为满期金,对消费者比较友好。
二、年金险适合作为养老补充规划吗?
上面我们分析了复星保德信星颐2.0年金保险的基本情况,那么类似这样的年金险是否适合作为养老补充呢?
答案是肯定的,因为年金险具有下面几大明显优势:
1. 稳定的收入来源
年金险可以为个人提供一种终身或特定期限内的固定收入,帮助其在退休后维持生活水平。
这一点对于老年人来说尤为重要,因为随着年龄的增长,他们的劳动能力和收入能力会逐渐下降,而年金险提供的稳定收入可以确保他们的生活质量不受影响。
2. 抵御通货膨胀
年金险的收益通常与利率挂钩,可以随着利率的变化而调整。
在通货膨胀的情况下,年金险的收益可以抵御通货膨胀的影响,确保老年生活的品质。这一特点使得年金险在养老规划中具有重要的地位。
3. 风险分担
年金险可以帮助个人分担退休时可能面临的风险,如医疗费用增加等。
通过购买年金险,个人可以在一定程度上减轻因疾病等不确定因素带来的经济压力。
当然是否投保年金险要结合每个人的实际情况来看,若是您不知道自己该如何投保,可以私信奶爸咨询哦。
三、奶爸总结
总而言之,复星保德信星颐2.0年金保险保障虽然简单,但是可以为消费者提供稳定的年金保障,是比较不错的一款产品。
不过产品还未上线最终保障请以投保界面和保险条款为准哦,想要第一时间掌握产品动态,可以持续关注“奶爸保”公众号哦,奶爸将为您提供第一手的保险动态资讯哦。
奶爸也汇总了几款优质的年金险产品:

1、固收型年金险
推荐大富翁6.0,出自富德生命人寿。
目前市场少有有保证领取的年金险,安全感十足:
方案一保证领取25年;方案二保证领取已交保费。
到80岁还有一笔祝寿金到账,领100%保费,基本不少朋友以后都有机会拿到。
活多久领多久,提供细水长流的现金流:
30岁女性,5年交,年交10万,投保方案二,55岁每年都能领18930元。
【适用人群】
有养老补充需求、看中保证领取的朋友。
2、快返型年金险
推荐3款产品:蛮好的人生2025、星颐朱雀版分红型和悦活人生B款分红型。
前面一款是固收型,后面两款是分红型。
这3款产品,最快第5年起就可以开始领钱了。
以30岁女性,5年交,年交10万为例子:
蛮好的人生2025计划一:第5年领10500元;第6年~74年领9690元;
星颐朱雀版分红型:保证最低可领7992元/年;叠加分红有机会领7992~50311元/年;
悦活人生B款分红型:第5~9年保证领4290元;第10~74年则是8580元;叠加分红有机会领4290~83824元。
可以说,
蛮好的人生2025领取是非常稳定的,收益IRR在1.8%左右。
星颐朱雀版分红型保证领取高,且前期现价增长非常快!
保单第10年,收益IRR为2.129%,最高有机会超过3%!
悦活人生B款分红型,前面9年领取不高,第9年后是翻倍领取,先低后高,
且产品分红也很大方。
保单第10年,收益IRR为2.136%,最高接近3%!
【适用人群】
这3款产品可以这么选:
看中大保司、追求稳定领取,推荐蛮好的人生2025;
看中总体领取水平较高,推荐星颐朱雀版分红型;
看中养老社区、希望后面可以多领一些的朋友,推荐悦活人生B款分红型。
想要了解产品详细信息的朋友,也可以私聊奶爸~
微信扫一扫
微信扫一扫
关注微信
客服热线
奶爸保

