人到中年,上有老下有小,每天为生活奔波忙碌。
可能突然有一天我们意识到,自己得为退休后的生活做打算了,可面对琳琅满目的保险产品,不少人都犯了难。
今天奶爸就来和大家看看中英福满佳2.0增额终身寿分红型在养老金规划的表现。
一、中英福满佳2.0增额终身寿分红型测评
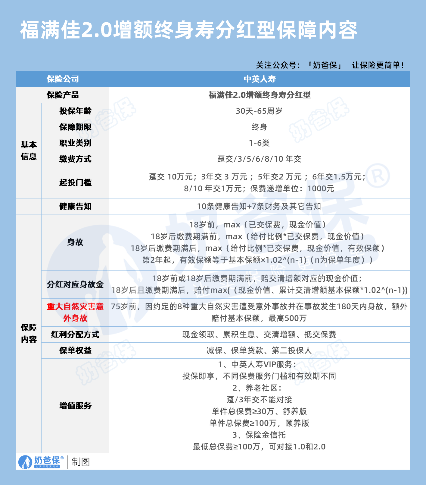
先来看看保障内容表格:

1.投保规则
中英福满佳2.0增额终身寿分红型的投保年龄范围是出生满30天-65周岁,能涵盖不少人群。
保障期限是终身,职业类别1-6类可投保,缴费方式灵活,有趸交、3年交、5年交、6年交、8年交、10年交等多种选择。
起投门槛相对亲民,趸交10万元起,3年交3万元起等,能让更多人有机会参与。
2.保障内容
身故保障:18岁前,赔付已交保费和现金价值的较大者;18岁后缴费期满前,赔付给付比例*已交保费和现金价值的较大者;
18岁后缴费期满后,赔付给付比例*已交保费、现金价值、有效保额三者的较大者。
从第2年起,有效保额会以2.0%的速度进行增长,意味着随着时间推移,身故保障会逐渐增强。
分红对应身故金:18岁前或18岁后缴费期满前,赔付交清增额对应的现金价值;
18岁后且缴费期满后,赔付现金价值、累计交清增额基本保额*1.02^(n-1)中的较大者。
75岁前,因约定的8种重大自然灾害遭受意外事故并在180天内身故,
额外赔付基本保额,最高500万,这为被保险人在特定风险下提供了额外的保障,体现了产品的贴心之处。
3.红利分配与保单权益
红利分配方式有现金领取、累积生息、交清增额、抵交保费,可以根据自身需求灵活选择。
保单权益方面,
提供减保、保单贷款、第二投保人等,增加了产品的灵活性。
比如减保可以在需要资金时提取部分现金价值,保单贷款则能在紧急情况下解决资金周转问题,第二投保人可以更好地规划财富传承。
4.增值服务
投保即享中英人寿VIP服务,为投保人提供专属的优质服务。
单件总保费≥30万可享受舒养版的养老社区,≥100万可享受颐养版的养老社区,
为有较高保费投入且有养老社区需求的人群提供了便利,让他们在退休后能享受更好的养老生活环境。
最低总保费≥100万,可对接1.0和2.0保险金信托,能更好地实现财富传承和分配,满足高净值人群的个性化需求。
二、中英福满佳2.0增额终身寿分红型养老金规划方案
假设40岁的李先生,年收入60万,有社保,想为自己规划一份体面的养老金。
选择了每年交100万元,交6年。

养老金领取规划:在他60岁退休前,保单的现金价值在不断增长,而且每年还有分红。
到60岁时,保证利益的现金价值加上累积的分红,能有一笔可观的资金。
退休后,李先生可以通过减保的方式,比如每年领取24万元补充日常生活开销,剩下的钱继续放在保单里增值。
要是遇到突发情况,还能通过保单贷款获得资金支持。
如果李先生有财富传承的意愿,
他身故后,剩余的现金价值和身故保险金等可以作为财富传承给家人,实现财富的延续。
这样一来,李先生的晚年生活既有了稳定的经济来源,又能享受到一定的生活品质,不用担心钱不够花,尽情享受悠闲时光。
三、奶爸总结
中英福满佳2.0增额终身寿分红型是一款集保障与理财于一体的产品。
保障方面,身故保障全面,重大自然灾害意外身故的额外赔付很实用;
从理财角度讲,有保底的现金价值,加上分红带来的额外收益,长期持有收益也很可观。
而且缴费方式灵活,保单权益实用,增值服务也很丰富。
总体来说,对于追求稳健收益、想为养老金做规划的人来说,确实是不错的选择。
如果大家挑选保险有什么困难,可以扫码关注:奶爸保公众号进行1对1咨询。
现在关注“奶爸保”公众号,回复“官网”,还可以免费领取价值199元的保障大礼包哦,让您买保险变得更简单。
微信扫一扫
微信扫一扫
关注微信
客服热线
奶爸保

