在当今寿险市场的激烈竞争格局中,中英人寿福满佳2.0分红型终身寿险以"终身保障+分红收益+低门槛投保"的特点,为消费者提供了别具一格的资金增值方案。
近期,产品还在体检要求、财务核保规则以及临时分保政策等方面大幅放宽核保标准,吸引了不少人的关注。
下面奶爸来给大家详细介绍一下。
一、中英人寿福满佳2.0分红型终身寿险核保放宽了哪些内容?
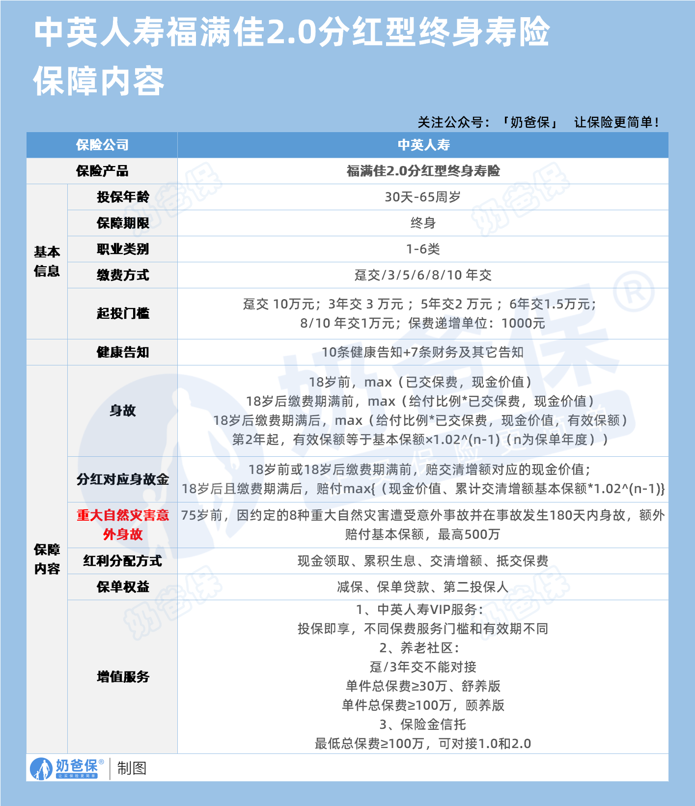
近期,中英人寿福满佳2.0分红型终身寿险在体检要求、财务核保规则以及临时分保政策均放宽了核保,可以让更多的人参与投保。
1、体检标准
最高保额免体检门槛由100万元提升至200万元,覆盖90%以上的常规投保需求。
还取消部分非必要检查(如甲状腺超声、肿瘤标志物筛查),对BMI、血压等指标的容忍度提高10%-15%
此外,产品引入AI健康评估模型,对临界值案例进行二次人工复核,整体核保时效缩短至3个工作日内。
2、财务核保
收入证明要求从"年收入≥保费10倍"调整为"≥8倍",对自由职业者开放6个月银行流水替代方案。
取消对"保费占家庭收入比"的刚性限制,改为动态评估机制。
针对高净值客户推出"资产组合认证"模式,允许用金融资产(股票、基金等)替代传统收入证明。
3、临分规则
临时分保额度上限由保额的50%提升至70%,且分保周期从年度调整为季度。
还引入了"阶梯式临分费率",首年分保成本降低20%-30%
开放"临分权益转换"功能,允许将部分临时分保额度转化为终身保障。
二、中英人寿福满佳2.0分红型终身寿险值得选择吗?
下面奶爸将给大家介绍一下中英人寿福满佳2.0分红型终身寿险的亮点:

1、保障全面
中英人寿福满佳2.0分红型终身寿险在保障功能上采用了突破性设计。
其双重身故赔付机制独具匠心,基础保额与累计分红保额共同构成赔付基数,为被保人的家庭提供了更雄厚的经济后盾。
航空意外叠加赔付功能则充分考虑到现代出行的特点,对民用和商用航班全场景的航空交通意外提供额外100%保额赔付,为频繁出行的人群增添了一份安心保障。
此外,保单贷款灵活度极高,最高可贷现金价值的90%,且利率锚定LPR+1.5%,显著低于市场平均水平,为投保人在资金周转方面提供了极大的便利。
2、长期收益表现好
中英人寿福满佳2.0分红型终身寿险现金价值增长速度快,
趸交通常在5年左右即可实现回本;3年交在第6年回本;5年交则在第7年回本;而10年交,刚好在缴费期满的第10年实现回本。

收益方面,由保证利益和分红利益两部分组成。
其中,保证利益的IRR区间为1.42% - 1.88%,处于市场第一梯队水平。
而分红利益则更具吸引力,当分红实现率达到100%时,保单第10年的IRR可达2.3% - 2.6%,第20年接近3.0%,长期持有IRR最高可达3.3%
分红实现率方面,
中英人寿分红险近五年的红利实现率表现优异,始终维持在102%-108%区间,2022年更是达到了行业领先的109.3%,有力地证明了其分红的可靠性。

3、增值服务丰富
中英福满佳2.0分红型终身寿险为高净值客户提供了一系列高端服务,
包括MR肿瘤筛查、尊享体检、体检优惠、贵宾出行、就医陪诊、对症预约、国际SOS全球紧急救援、预约挂号和健康咨询等。

此外,满足保费条件,还可享受养老社区入住和保险金信托服务。
这些服务不仅关注客户的健康需求,还提供了生活便利和财富管理支持,让您一份保单享受多重服务。
奶爸总结一下适合人群:
对于年收入30万元以上的人群,除了追求稳定保障,也希望实现财富的稳健增值与传承,而这款产品的保障与分红功能恰好满足了他们的需求。
有资产传承需求的企业主,以及寻求稳健配置的高净值退休人群,也能充分利用产品的优势,实现家庭财富的长期规划与保障。
三、奶爸总结
中英人寿福满佳2.0分红型终身寿险在政策放宽的背景下,为广大消费者拓宽了投保渠道,其保障与财富规划兼顾的特性极具吸引力。
对于那些渴望获得终身保障,同时对财富增值和传承有需求,并且能够接受分红不确定性的人而言,这款产品是值得考虑的。
但对于风险承受能力较低、追求稳定收益的人群,以及经济状况不稳定、长期缴费存在压力的人群来说,则要综合考量自身的实际情况与需求,再做出适合自己的保险规划。
奶爸也给大家推荐几款目前值得选择的终身寿险产品:
1、一生中意福享版(分红型)
中意人寿经典款——一生中意系列!
虽然保底收益都在1.3%左右,但演示利率是目前少有的4.25%产品。
叠加分红收益后,封闭期只有7年,
10年预期红利IRR达1.8%以上,最高红利IRR有机会超过3.2%,目前5款产品最高。
保单权益丰富、增值服务又多,资金周转更方便。
【适用人群】
能接受较低的确定性,来换取更高的分红预期的朋友。
2、一生中意鑫享版(分红型)
同样也出自中意人寿热门IP,但和福享版优点不一样的是,
鑫享版的保底收益更高一点,演示红利就下调了些。
30岁女性,5年交,年交10万,叠加红利收益,
封闭期只有7年,而持有10年预期IRR就超过1.5%,
最高无限接近3%!
【适用人群】
追求更稳定收益、看重保司综合实力、产品保单权益的朋友。
3、鸿利鑫享3.0(分红型)
陆家嘴国泰人寿出品,和中意人寿一样,有着20多年的分红险运营经验。
保司实力出众,产品也很优秀:
30岁女性,5年交,年交10万,单保证收益最高也超过1.5%,
如果叠加红利收益,最高超过3.1%!
可以说两者都兼得。
【适用人群】
看中保司综合实力,兼顾保底+分红的朋友。
4、悦享盈佳福享版(分红型)
中邮人寿出品,妥妥的大保司系分红险。
且投保门槛超低的,年交5000元起就能买了,普通工薪阶层都能拥有!
30岁女性,5年交,年交10万,
单看保证收益,比鸿利鑫享3.0还略高一点点。
附加红利收益后,封闭期只有6年,
持有10年,预期红利超过1.7%,最高有机会超过3.1%!
【适用人群】
看中大品牌产品、预算不多,兼顾保底+分红收益的朋友。
5、光明至尊乐享版(分红型)
光大永明人寿的爆款系列——光明至尊,一直以来好评都非常不错。
新上的光明至尊乐享版,前期现价增长非常快,
单看保证收益,回本只要8年;叠加分红只要6年。
而且,保证收益是这里面最高的:
30岁女性,5年交,年交10万,最高超过1.6%!
如果叠加红利收益,
保单第10年,预期红利IRR>2%,市场少有,
最高预期红利IRR>3%
【适用人群】
看中前期回本速度快、保证收益高,有养老社区需求朋友。
想要了解产品详细信息的朋友,也可以私聊奶爸~
微信扫一扫
微信扫一扫
关注微信
客服热线
奶爸保

