达尔文系列重疾险最近又上新了——瑞华健康达尔文超越版重疾险。
保障内容一如既往的扎实,且性价比高,
最重要的是,还增加了特定良性肿瘤切除手术保险金,肺/甲状腺/乳腺结节小手术都能赔,理赔门槛超低。
具体保障内容怎么样?值不值得买?
我们马上来看看。
一、瑞华健康达尔文超越版重疾险亮点
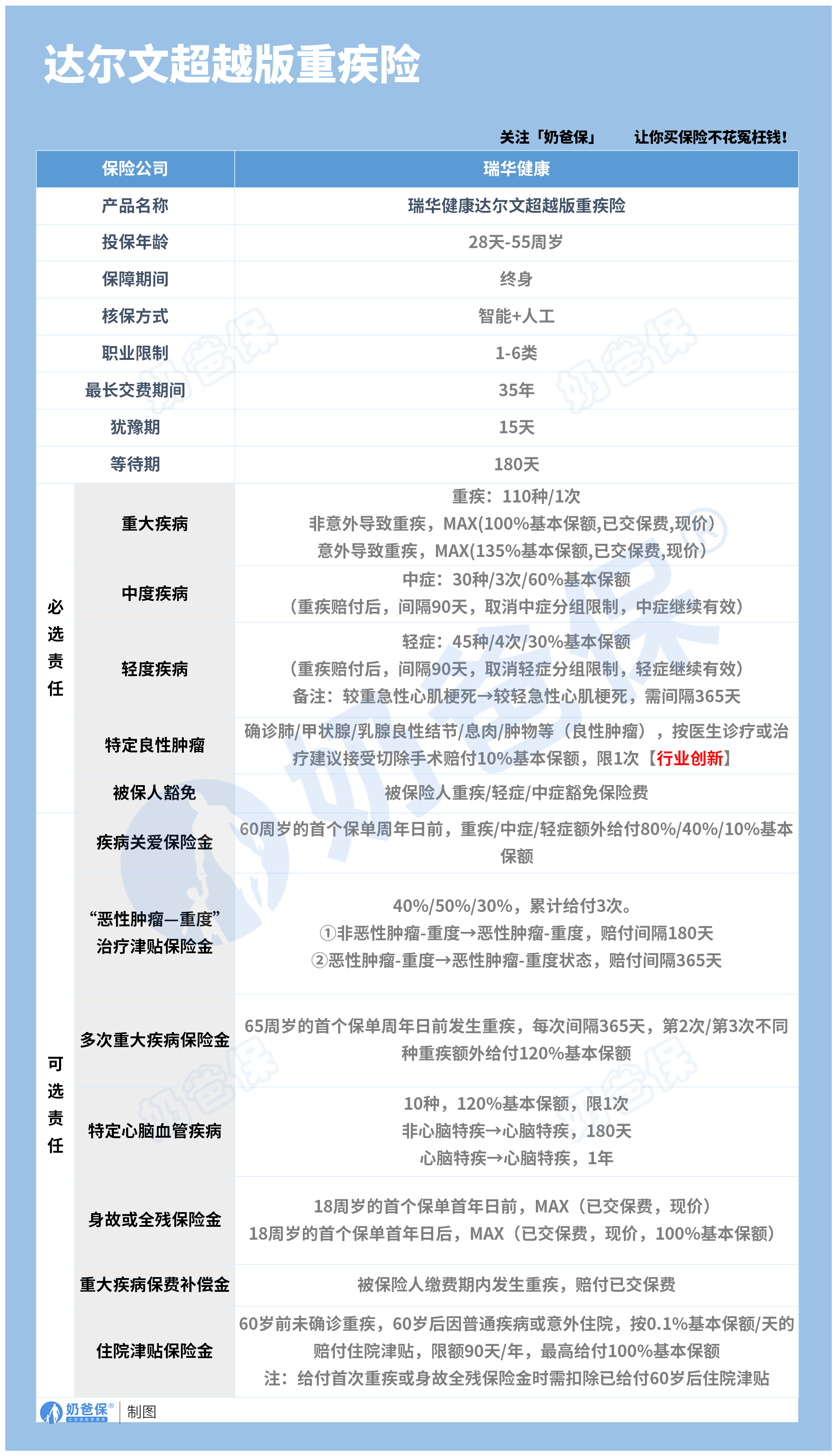
我们先来看它的基本情况:

瑞华健康达尔文超越版重疾险的保障非常多,奶爸来说说其亮点:
1、投保门槛低
市面上大多数重疾险,仅支持50岁以内、1~4类职业人员投保,
但是瑞华健康达尔文超越版重疾险非常有诚意,最高55岁可投,还支持1-6类职业!
像高空作业人员,飞行员、运动员,也可以看看这款产品。
2、赔付次数高,一张保单覆盖重疾+意外
轻症+中症的累计赔付次数是7次,比常规其他款6次还多1次。
还自带一个是意外重疾额外赔:
意外导致首次重疾,最可多赔35%基本保额。
要知道意外风险无处不在,因为意外事故导致的重疾也不少:
比如因为车祸,导致严重脑损伤,又或者失去一肢/一眼等等。
而且保障力度非常有诚意,
比如像高风险运动导致的意外重疾,一般综合意外险不保;
瑞华达尔文超越版重疾险不仅可保,而且还额外赔30%保额。
等于一张保单覆盖重疾+意外,且是保至终身的双重保障!
对于家庭的顶梁柱、经常在外出差的朋友来说,这个保障真的非常贴心。
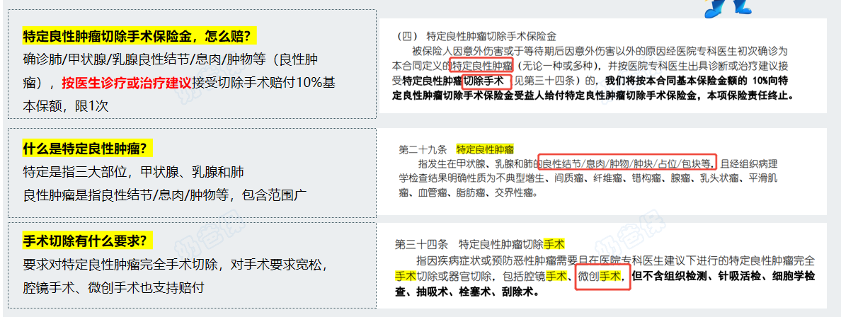
3、肺/甲状腺/乳腺小手术也可赔
瑞华达尔文超越版,最核心的一个创新点,就是自带特定良性肿瘤保险金,
定良性肿瘤指的是发生在甲状腺、乳腺和肺的良性结节、息肉、肿物等,涵盖范围比较广。
只要经组织病理学检查结果明确性质为特定的良性肿瘤,并且按照医生的诊断和建议接受了特定良性肿瘤切除手术,就能赔10%保额,且限1次。
手术方式也很宽松,腔镜手术、微创手术都支持赔付。

要知道,这几个部位,发现结节概率还是蛮大的,
通常住院社保报销后,自己也需要自费大几千。
瑞华健康达尔文超越版重疾险这个保障,真的非常实用,买30万就能赔3万。

4、可选责任丰富,部分疾病理赔门槛低
有7项目可以自主“DIY”:包括重疾多次赔、疾病关爱金、癌症津贴等。

重点说以下几点:
一个是癌症津贴理赔门槛低,
癌症治疗津贴,是客户比较喜欢附加的一个可选保障,
市面上大多数重疾险,赔付次数和总体比例,可能大差不差。
达尔文超越版虽然没卷次数和赔付比例,但直接降低了【持续】定义的理赔条件:
它仅要求经医院专科医生初次确诊为"恶性肿瘤—重度"后,当前仍对其进行针对性的治疗即可。
不少产品是要求进行针对性治疗,才能赔。
和大多数产品对比,达尔文超越版的"持续"定义更优,赔付限制更少,客户更容易获得赔付。
另一个是重疾保费补偿金,
缴费期内发生重疾,赔付已交保费。
这就等于一旦确诊重疾险:
交的保费退回来了,以后的保费【豁免】了,保单还继续有效!

5、性价比高
和目前市面上高性价比产品对比,达尔文超越版价格也极具性价比:

追求性价比的可以重点看看。
二、瑞华健康保险公司靠谱吗?
产品保障给力,那保司公司怎么样呢?
我们来看看:
瑞华健康保险是一家新兴起的保险公司,
成立于2018年,注册资本为5亿元,总部位于上海。
与一般的人寿保险公司不同,瑞华健康保险是一家专业的健康险公司。
目前我国只有7家健康险公司,里面就有瑞华健康。

一般来说,寿险公司的经营范围会更加广泛;
而健康险公司,更专注于健康险这一细分领域。
瑞华健康保险的成立时间较晚,可发展势头猛,创意十足,擅长整合健康资源。
至今构建了专病健康、急速健康、长期护理、普惠健康等业务体系。
协同百余家生态合作伙伴,共同研发健康管理标准产品。
包含公立三甲医院学会/协会/联盟、健康科技企业、研究院、医学院校、医生集团等。
还与国内外优质医疗资源开展合作合作,提供更优质的产品与管理服务。

瑞华健康针对甲状腺癌群体,携手爱甲专线健康管理公司、成都武侯天毅互联网医院,
推出了甲癌健康HOME会员管理服务,内容包括:
人工指导、智能随访、定制食谱、三家医生直播答疑、线下见面会等全方位服务。
对客户来说,既可以享受到产品带来的保障,还能得到背后的医疗资源和服务。
股东构成方面,五大企业各占20%股份,股权结构稳定均衡。

另外,上述5家企业的经营状况十分稳定,没有发生质押股权去借贷等行为,
意味着,股动们经营状况良好,可以给瑞华健康的发展提供充足现金流。
瑞华健康的风险管理也非常稳定,
监管部门评估保险公司的偿付能力和风险评级,主要有以下三个指标:
综合偿付能力(包含保险公司的所有资本,即全部家当)≥100%;
核心偿付能力(保险公司的优质资本)≥50%;
风险综合评级(战略风险、声誉风险和流动性风险等)≥B级。
可以理解成,偿付能力代表了保司是否能应对可能发生的风险,保障客户的权益。
来看看过往瑞华健康保险的偿付能力表现:

核心偿付能力充足率和综合偿付能力充足率,都远超监管要求。
三、奶爸总结
瑞华达尔文超越版重疾险保障扎实,
涵盖轻中重疾,还有意外导致的重疾保障+特定良性肿瘤切除手术保险金。
可选责任非常丰富,可以根据自己实际情况定制想要的保障内容,
保费性价比高,健康告知宽松!
如果你注重性价比,想要特定小手术也能赔付,这款产品是不错的选择。
奶爸也给大家推荐几款优质的重疾险产品:
1、君龙人寿超级玛丽15号
第一,结节保障超全面
自带保障在原有肺结节基础上,拓展到乳腺/甲状腺结节,范围更广了。
可以说是目前市场上,少有的三大高发结节都有保障的产品。
第二,癌症保障丰富
超玛15号的癌症保障,从早期到晚期,都安排得妥妥的。
本身自带癌症拓展金,
首次确诊原位癌/轻度癌症后,确诊恶性肿瘤—重度,额外赔50%。
如果觉得不够,还可以附加以下保障:
癌症津贴或癌症多次赔(二选一):间隔一定周期后,可以赔一笔钱用于癌症持续治疗,癌症津贴有次数限制,多次赔则不限次数。
癌症重度特药治疗金:确诊癌症后需要吃高价特药,做过相关手术可以赔50%保额。

第三,重疾多次赔灵活选
重疾多次赔可以按需选择:
65周岁版,要求是65岁前确诊,额外赔2次,每次赔120%保额;
另一版则是不限年龄,额外赔2次,每次赔120%保额。

同种不同种都赔,且同种间隔周期短,只要2年
像心脏病术后复发了也能保,不用怕赔过一次就没保障了。
【适合人群】
看中结节、癌症保障,预算不多的朋友。
2、复星联合达尔文12号
第一,自带意外重疾额外赔和住院津贴。
前者因为意外导致首次重疾,可多赔35%基本保额。
等于一张保单覆盖重疾+意外,且是保至终身的双重保障!
后者在60周岁前未发生重疾,60岁后确诊,每天给付0.1%基本保额作为住院津贴。
人一辈子不一定会得重疾,但60岁后难免因小病小痛住院,
达尔文12号这个保障,可以让不确定的赔付变得更确定。
不过,这里需要注意的是,如果后续重疾/身故/全残,
会扣掉累计已给付的住院津贴金额后,再赔付。
第二,可选责任丰富
达尔文12号多重附加保障:
重疾多次赔:分65周岁版和终身版(二选一),满足多种人群需要;
重疾保费补偿:缴费期内发生重疾返还保费,实现“重疾免单”;
疾病关爱金/顶梁柱关爱保险金:家庭责任最重阶段赔更多;
癌症津贴:癌症间隔一定周期就能获得一笔理赔金。
第三,理赔门槛更低
5种特定重疾(如严重心肌炎)、原位癌、癌症津贴赔付,都比同类产品更宽松。
【适合人群】
看重理赔门槛、重疾返还保费的朋友
3、复星联合医联有盟
第一,轻中症保障灵活
必选保障是重疾,像轻中症保障、身故保障,可以加钱获得。
如果预算有限,也可以只买个重疾,先把大病保障做好;
如果预算多一点,建议大家还是要附加轻中症保障。
第二,自带一般医疗金
医联有盟自带医疗金,非常实用:
保单前5年,每年提供报销额度=0.5%*保额,100%报销,
未用完可累计,终身有效,身故/全残一次性赔剩余额度!

像买药、体检、看牙等日常开支,都能用上。
可以说是实打实把钱返还给客户使用!
第三,健康告知非常宽松
健康告知只有4条:
比如过去1年内的检查异常、是否有被医生建议住院或手术;
过去2年内的手术情况以及过去5年内的疾病情况。
针对非常高发的甲状腺/乳腺/肺结节,没有问询是否有进行手术,也没有问询是否多发,
只要结节等级在3级以内,结节直径符合要求,就有机会标体承保!
就连癌症,如果5年前已经治愈,没有复发和转移,
同时不涉及其他健康告知,也有机会投保!
【适合人群】
有健康异常的、注重就医资源和健康管理,看中产品实用性的朋友。
4、瑞华健康华佗1号康泰版
第一,基础保障扎实
轻中重疾保障都涵盖了,且轻症+中症赔付次数共7次,
目前市场上赔付次数算比较高的。
且重疾赔完,轻中症不分组还能继续赔,
不分组的好处就在于,赔付规则更宽松。
第二,性价比高
同样50万保额,保终身,基础保障,分30年交,
30岁人群投保华佗1号康泰版,比超级玛丽和达尔文便宜100元/年!
30年下来立省3000块!
第三,可选保障丰富
如果预算比较多,还可以附加:
重疾多次赔、疾病关爱金、癌症津贴、重疾保费补偿金和身故保障。
都是目前市场上热门可选保障内容,实用性强。
【适合人群】
追求高性价比、看中基础保障全面的朋友。
微信扫一扫
微信扫一扫
关注微信
客服热线
奶爸保

