随着少儿重疾年轻化和医疗成本攀升,儿童重疾险成为家庭保障的核心。
复星保德信推出的大黄蜂13号旗舰版,
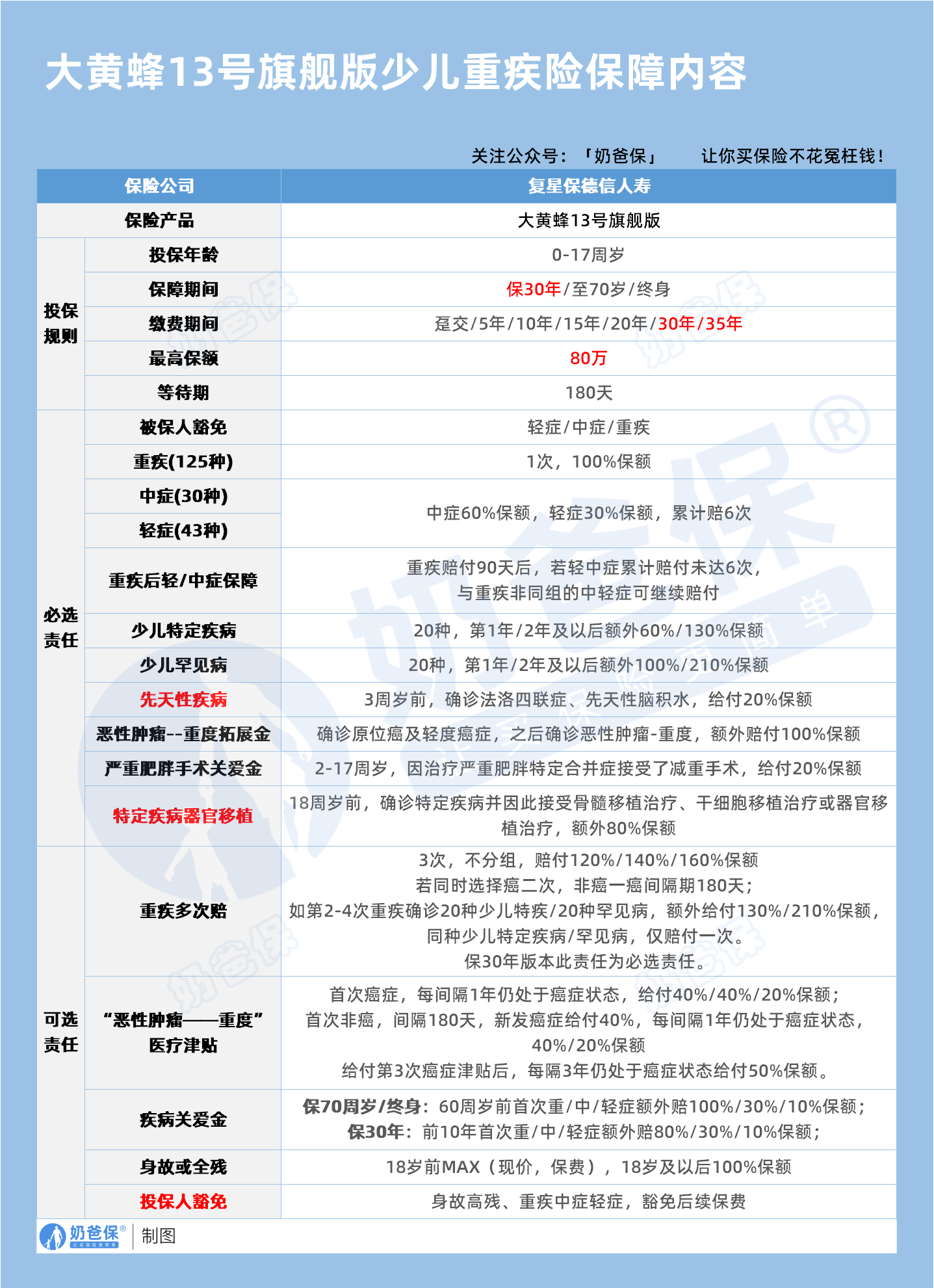
不仅有覆盖先天性疾病、癌症无限赔付、高额特疾保障等创新设计,
还支持重疾多次赔付、癌症无限赔,叠加特定疾病额外赔付后,产品赔付力度相当给力。
下面奶爸将从其承保公司以及优缺点,解析其是否值得购买。
一、复保大黄蜂13号旗舰版儿童重疾险怎么样靠谱吗?
复保大黄蜂13号旗舰版儿童重疾险是一款靠谱的产品,从以下两方面来看:
从承保公司看,
它由复星保德信人寿承保,
这家公司是复星集团与美国保德信金融集团在2012年共同创立的合资寿险公司,
总部位于上海,注册资本33.621亿 ,双方股东各持股50%
公司指标远超监管要求,具备充足偿付能力与较强风险管理能力。

其产品线丰富,涵盖寿险、健康险、意外险等,能满足多样需求。
而且,公司拥有专业理赔团队和完善理赔流程,服务优质,获得消费者认可。
从理赔情况看,
从实际案例看,该产品理赔表现良好。
如8岁孩子投保后确诊急性淋巴细胞白血病,从理赔申请到150万理赔款到账,仅用约20天 ,且后续安排了移植手术。
另一客户确诊罕见病“SMA(进行性肌萎缩综合征)” ,从申请到收到175万理赔金,豁免保费62,510元,也仅用1个多月。
产品赔付门槛低,重疾赔付后,0间隔期非同组轻中症可再次赔付。
像白血病等少儿高发特定疾病,最高额外赔付130% ;罕见病最高额外赔210%保额。
若先确诊原位癌、恶性肿瘤 - 轻度,后确诊恶性肿瘤 - 重度,额外赔100%保额。
3周岁前确诊法洛四联症、先天性脑积水,给付20%基本保额。
这些责任都体现了产品对儿童重疾保障的全面性和实用性。
二、复保大黄蜂13号旗舰版儿童重疾险测评

1、核心优势
1.创新先天性疾病保障
产品在先天性疾病保障方面实现重大突破,涵盖法洛四联症、先天性脑积水等疾病。
一旦确诊,即可赔付20%保额,且无等待期限制。
据统计,我国每年出生缺陷中,约30%为先天性心脏病。
而该保障精准聚焦家长们的担忧,为孩子的健康成长增添有力保障。
2.癌症无限赔付
癌症保障独具优势,对于癌症复发或转移情况,可实现无限次赔付。
其中,
首次患癌后,间隔期最短仅1年,
相比行业常见的3年间隔期,极大提高了获赔概率,为患者后续治疗提供更及时的经济支持。
3.高额特疾赔付
以白血病为例,赔付力度惊人。
首次确诊,即可获得“基础100%+特疾130%+癌症扩展100%”的赔付,累计高达330%保额。
若附加移植治疗责任,总赔付更是能达到410%保额,给予患者强大的经济后盾。
4.保费性价比高
价格方面也很有竞争力。
以0岁男孩投保为例,选择50万保额、保终身、30年缴费,年保费仅2470元,
较前代产品降低5% - 10%,真正做到以低成本为孩子提供高额保障。
2、潜在不足
1.轻症隐形分组
存在轻症隐形分组情况,部分关联性较强的轻症,
如不同部位的原位癌,被归为一组,只能赔付一次,在一定程度上限制了多次赔付的可能性。
2.分支机构有限
线下服务网点布局尚不完善,仅在北京、上海等5省市设有线下网点。
对于习惯线下服务的人而言,更多依赖线上服务可能带来一些不便。
三、奶爸总结
复保大黄蜂13号旗舰版儿童重疾险以“先天性疾病保障+癌症无限赔+高额特疾叠加”为优势,
尤其适合关注遗传病风险、需长期癌症保障的家庭。
其保费也比较实惠,0岁投保50万保额年保费仅2000多元,性价比突出。
家长也可以通过复星保德信官网、奶爸保进行投保,线上投保也方便快捷,省去大家不少时间。
奶爸也给大家推荐几款优质的重疾险产品:
1、君龙人寿超级玛丽15号
第一,结节保障超全面
自带保障在原有肺结节基础上,拓展到乳腺/甲状腺结节,范围更广了。
可以说是目前市场上,少有的三大高发结节都有保障的产品。
第二,癌症保障丰富
超玛15号的癌症保障,从早期到晚期,都安排得妥妥的。
本身自带癌症拓展金,
首次确诊原位癌/轻度癌症后,确诊恶性肿瘤—重度,额外赔50%。
如果觉得不够,还可以附加以下保障:
癌症津贴或癌症多次赔(二选一):间隔一定周期后,可以赔一笔钱用于癌症持续治疗,癌症津贴有次数限制,多次赔则不限次数。
癌症重度特药治疗金:确诊癌症后需要吃高价特药,做过相关手术可以赔50%保额。

第三,重疾多次赔灵活选
重疾多次赔可以按需选择:
65周岁版,要求是65岁前确诊,额外赔2次,每次赔120%保额;
另一版则是不限年龄,额外赔2次,每次赔120%保额。

同种不同种都赔,且同种间隔周期短,只要2年
像心脏病术后复发了也能保,不用怕赔过一次就没保障了。
【适合人群】
看中结节、癌症保障,预算不多的朋友。
2、复星联合达尔文12号
第一,自带意外重疾额外赔和住院津贴。
前者因为意外导致首次重疾,可多赔35%基本保额。
等于一张保单覆盖重疾+意外,且是保至终身的双重保障!
后者在60周岁前未发生重疾,60岁后确诊,每天给付0.1%基本保额作为住院津贴。
人一辈子不一定会得重疾,但60岁后难免因小病小痛住院,
达尔文12号这个保障,可以让不确定的赔付变得更确定。
不过,这里需要注意的是,如果后续重疾/身故/全残,
会扣掉累计已给付的住院津贴金额后,再赔付。
第二,可选责任丰富
达尔文12号多重附加保障:
重疾多次赔:分65周岁版和终身版(二选一),满足多种人群需要;
重疾保费补偿:缴费期内发生重疾返还保费,实现“重疾免单”;
疾病关爱金/顶梁柱关爱保险金:家庭责任最重阶段赔更多;
癌症津贴:癌症间隔一定周期就能获得一笔理赔金。
第三,理赔门槛更低
5种特定重疾(如严重心肌炎)、原位癌、癌症津贴赔付,都比同类产品更宽松。
【适合人群】
看重理赔门槛、重疾返还保费的朋友
3、复星联合医联有盟
第一,轻中症保障灵活
必选保障是重疾,像轻中症保障、身故保障,可以加钱获得。
如果预算有限,也可以只买个重疾,先把大病保障做好;
如果预算多一点,建议大家还是要附加轻中症保障。
第二,自带一般医疗金
医联有盟自带医疗金,非常实用:
保单前5年,每年提供报销额度=0.5%*保额,100%报销,
未用完可累计,终身有效,身故/全残一次性赔剩余额度!

像买药、体检、看牙等日常开支,都能用上。
可以说是实打实把钱返还给客户使用!
第三,健康告知非常宽松
健康告知只有4条:
比如过去1年内的检查异常、是否有被医生建议住院或手术;
过去2年内的手术情况以及过去5年内的疾病情况。
针对非常高发的甲状腺/乳腺/肺结节,没有问询是否有进行手术,也没有问询是否多发,
只要结节等级在3级以内,结节直径符合要求,就有机会标体承保!
就连癌症,如果5年前已经治愈,没有复发和转移,
同时不涉及其他健康告知,也有机会投保!
【适合人群】
有健康异常的、注重就医资源和健康管理,看中产品实用性的朋友。
4、瑞华健康华佗1号康泰版
第一,基础保障扎实
轻中重疾保障都涵盖了,且轻症+中症赔付次数共7次,
目前市场上赔付次数算比较高的。
且重疾赔完,轻中症不分组还能继续赔,
不分组的好处就在于,赔付规则更宽松。
第二,性价比高
同样50万保额,保终身,基础保障,分30年交,
30岁人群投保华佗1号康泰版,比超级玛丽和达尔文便宜100元/年!
30年下来立省3000块!
第三,可选保障丰富
如果预算比较多,还可以附加:
重疾多次赔、疾病关爱金、癌症津贴、重疾保费补偿金和身故保障。
都是目前市场上热门可选保障内容,实用性强。
【适合人群】
追求高性价比、看中基础保障全面的朋友。
微信扫一扫
微信扫一扫
关注微信
客服热线
奶爸保

